Suppr超能文献

通过PI3K/AKT信号通路诱导贲门腺癌中的细胞增殖。

Induces Cell Proliferation in Cardia Adenocarcinoma via PI3K/AKT Signaling Pathway.

作者信息

Zhang Xinxin, Wang Hui, Han Yajuan, Zhu Mengqi, Song Zaozhi, Zhan Dankai, Jia Jianguang

机构信息

Department of Surgical Oncology, The First Affiliated Hospital of Bengbu Medical College, Bengbu 233000, People's Republic of China.

Department of Medical Oncology, The First Affiliated Hospital of Bengbu Medical College, Bengbu 233000, People's Republic of China.

出版信息

Onco Targets Ther. 2020 Nov 4;13:11315-11326. doi: 10.2147/OTT.S276868. eCollection 2020.

Abstract

PURPOSE

Previous studies have shown that non-SMC condensin I complex subunit G () overexpression is correlated to poor prognosis of multiple cancer types. Herein, we explored the underlying mechanism of -mediated cardia adenocarcinoma (CA) proliferation and cell cycle regulation.

METHODS

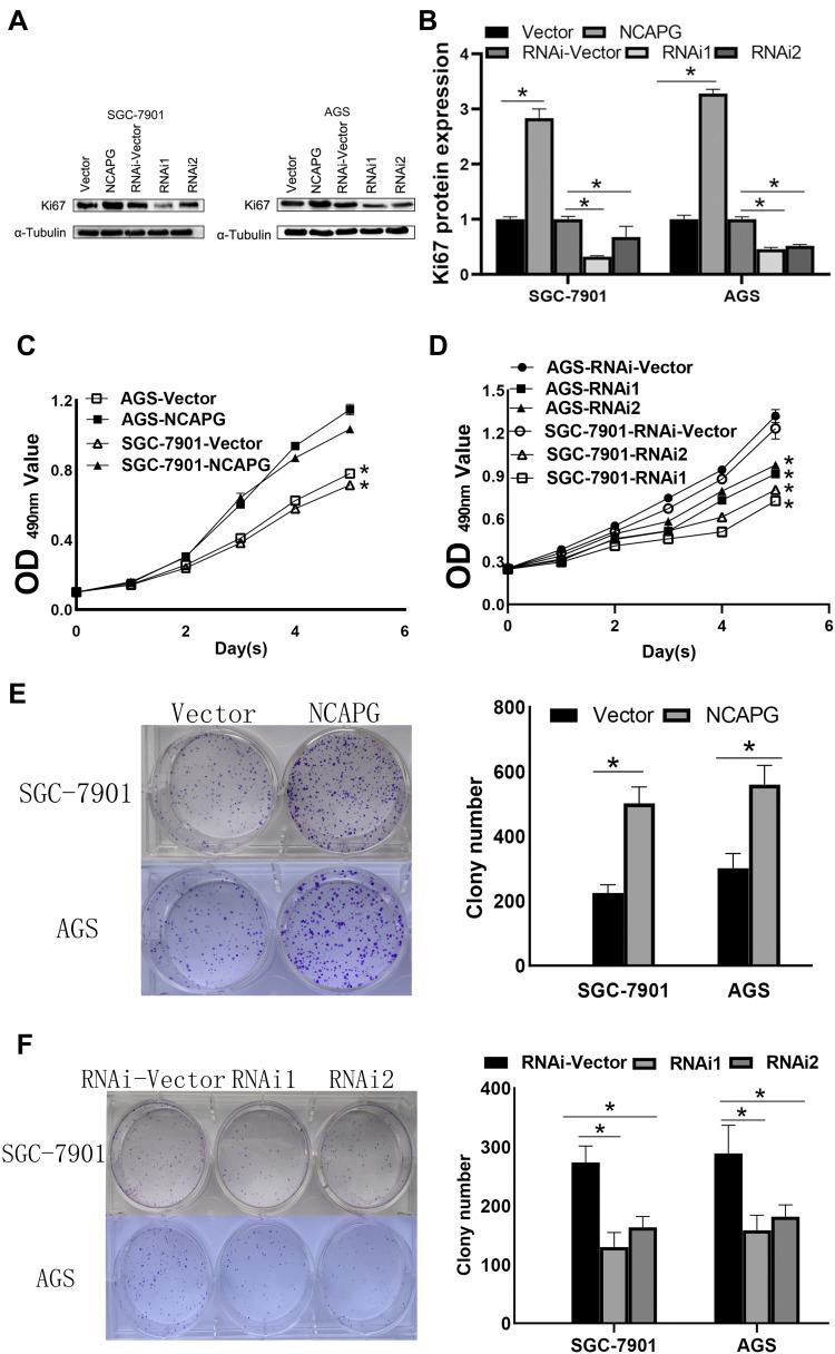
The protein profiling technology was used to analyze the gene expression in 20 CA and adjacent tissue samples. Differential genes were identified by bioinformatic analysis. Western blot and qRT-PCR-based analysis assessed the expression levels in multiple CA cell lines. CA cell lines, SGC-7901 and AGS, were transfected with Lip 2000, and stably transfected cell lines were screened for overexpression and downregulation. MTT and clone formation assays were employed to detect cell proliferation, and cell cycle phases were analyzed using flow cytometry. Western blot was performed to determine the gene expression levels. Finally, we studied the tumorigenic effects of in the mouse model and validated the cell experiment results using immunohistochemistry.

RESULTS

A significant overexpression of was found in CA tissues and CA cell lines. The outcomes of MTT and clone formation assays showed that upregulation promoted cell proliferation. The outcomes of these analyses were further validated using nude mice as an in vivo tumor model. As per the outcome of Western blot and flow cytometry analysis, regulated the G1 phase through the cyclins (CDK4, CDK6, and cyclin D1) overexpression and cell cycle inhibitors (P21 and P27) downregulation. Overexpressed and silenced , both in vitro and in vivo, resulted in abnormal activation of the PI3K/AKT signaling pathway in CA cells. We observed that overexpression increased the levels of phosphorylated PI3K, AKT, and GSK3β; however, their total protein levels remained unchanged in CA cells.

CONCLUSION

As a CA oncogene, promoted cell proliferation and regulated cell cycle through PI3K/AKT signaling pathway activation.

摘要

目的

先前的研究表明,非SMC凝聚素I复合体亚基G()过表达与多种癌症类型的不良预后相关。在此,我们探讨了介导贲门腺癌(CA)增殖和细胞周期调控的潜在机制。

方法

采用蛋白质谱技术分析20例CA组织及相邻组织样本中的基因表达。通过生物信息学分析鉴定差异基因。基于蛋白质免疫印迹法和qRT-PCR的分析评估了多个CA细胞系中的表达水平。用Lip 2000转染CA细胞系SGC-7901和AGS,并筛选稳定转染的细胞系以实现过表达和下调。采用MTT和克隆形成试验检测细胞增殖,并用流式细胞术分析细胞周期阶段。进行蛋白质免疫印迹法以确定基因表达水平。最后,我们在小鼠模型中研究了的致瘤作用,并使用免疫组织化学验证了细胞实验结果。

结果

在CA组织和CA细胞系中发现显著过表达。MTT和克隆形成试验结果表明,上调促进细胞增殖。使用裸鼠作为体内肿瘤模型进一步验证了这些分析结果。根据蛋白质免疫印迹法和流式细胞术分析结果,通过细胞周期蛋白(CDK4、CDK6和细胞周期蛋白D1)过表达和细胞周期抑制剂(P21和P27)下调来调节G1期。在体外和体内过表达和沉默均导致CA细胞中PI3K/AKT信号通路异常激活。我们观察到过表达增加了磷酸化PI3K、AKT和GSK3β的水平;然而,它们在CA细胞中的总蛋白水平保持不变。

结论

作为一种CA癌基因,通过激活PI3K/AKT信号通路促进细胞增殖并调节细胞周期。

https://cdn.ncbi.nlm.nih.gov/pmc/blobs/02ed/7649252/0841c6c028e8/OTT-13-11315-g0001.jpg

文献AI研究员

20分钟写一篇综述,助力文献阅读效率提升50倍。

立即体验

用中文搜PubMed

大模型驱动的PubMed中文搜索引擎

马上搜索

文档翻译

学术文献翻译模型,支持多种主流文档格式。

立即体验