Suppr超能文献

NCAPG通过激活Wnt/β-连环蛋白信号通路促进结肠癌细胞的增殖、迁移、侵袭和上皮-间质转化。

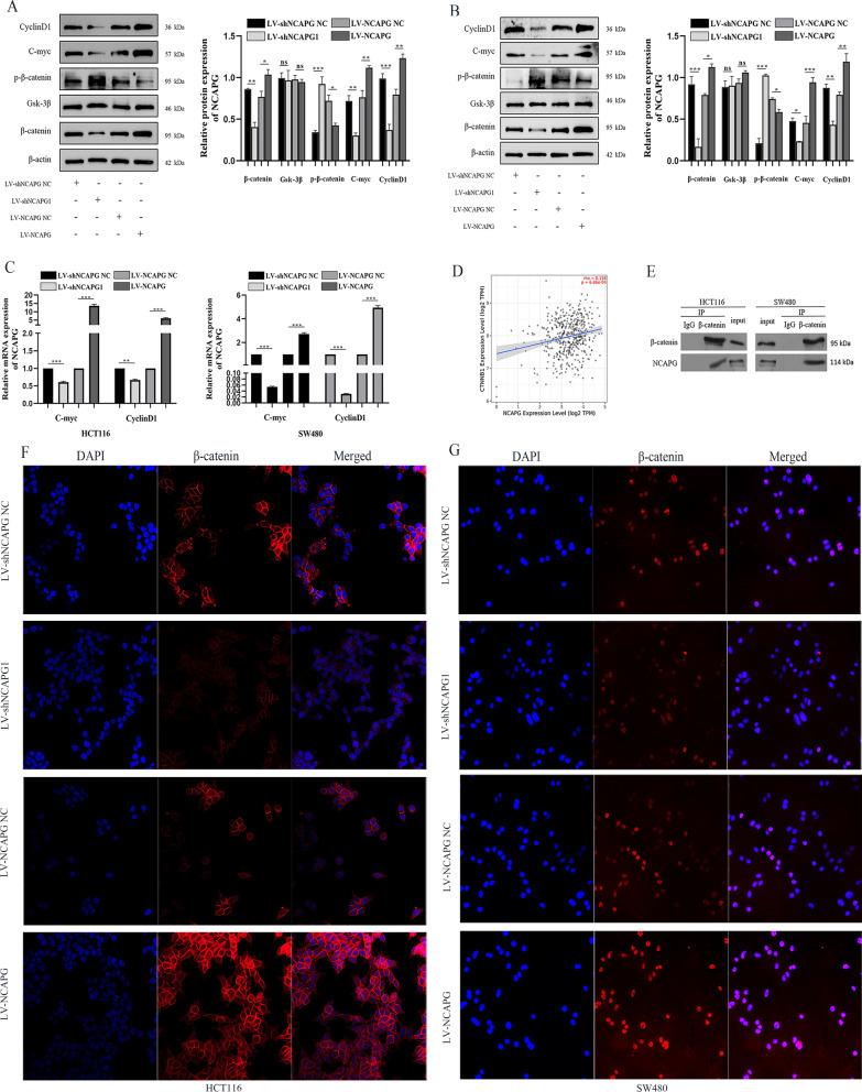
NCAPG facilitates colorectal cancer cell proliferation, migration, invasion and epithelial-mesenchymal transition by activating the Wnt/β-catenin signaling pathway.

作者信息

Shi Yanlong, Ge Chang, Fang Debao, Wei Wei, Li Li, Wei Qian, Yu Hongzhu

机构信息

Department of General Surgery, Fuyang Hospital Affiliated to Anhui Medical University, Fuyang, 236000, Anhui, China.

School of Life Sciences and Medical Center, University of Science & Technology of China, Hefei, 230000, Anhui, China.

出版信息

Cancer Cell Int. 2022 Mar 15;22(1):119. doi: 10.1186/s12935-022-02538-6.

Abstract

BACKGROUND

The condensation complex gene non-SMC condensin I complex subunit G(NCAPG), a cell cycle-associated condensin, is over-expressed in various cancers. However, its biological function in colorectal cancer (CRC) has yet to be deciphered. In this study, we investigated the role of NCAPG in CRC progression.

METHODS

Tissues and cells were used to measure NCAPG expression levels and their association with clinicopathological characteristics. NCAPG silencing and overexpression in CRC cells were used to measure its effect on proliferation, migration, invasion, and epithelial-mesenchymal transition (EMT) progression. In addition, mRNA, and protein expression levels of key EMT biomarkers were measured. The underlying mechanism of NCAPG modulating CRC progression was further explored using western blotting, co-immunoprecipitation (CO-IP), and immunofluorescence (IF) assays.

RESULTS

NCAPG was over-expressed in CRC tissues and cell lines. High expression levels were associated with differentiation levels, lymph metastasis, and vascular invasion in patients. NCAPG silencing suppressed, while NCAPG overexpression promoted the proliferative, migration, and invasive capacity of HCT116 and SW480 cells. Mechanistically, we discovered that NCAPG participated in regulating the EMT process and the Wnt/β-catenin signaling pathway to facilitate CRC invasion and metastasis. Additional experiments demonstrated that NCAPG activated the Wnt/β-catenin signaling pathway by binding to β-catenin in CRC cells.

CONCLUSION

NCAPG acts as an oncogene involved in the development and progression of CRC by binding to β-catenin to activate the Wnt/β-catenin signaling pathway.

摘要

背景

凝聚复合物基因非SMC凝聚素I复合物亚基G(NCAPG)是一种与细胞周期相关的凝聚素,在多种癌症中过度表达。然而,其在结直肠癌(CRC)中的生物学功能尚未明确。在本研究中,我们探究了NCAPG在CRC进展中的作用。

方法

使用组织和细胞来测量NCAPG表达水平及其与临床病理特征的关联。通过在CRC细胞中沉默和过表达NCAPG,来测量其对增殖、迁移、侵袭以及上皮-间质转化(EMT)进程的影响。此外,还测量了关键EMT生物标志物的mRNA和蛋白质表达水平。使用蛋白质免疫印迹法、免疫共沉淀(CO-IP)和免疫荧光(IF)分析进一步探究NCAPG调节CRC进展的潜在机制。

结果

NCAPG在CRC组织和细胞系中过度表达。高表达水平与患者的分化程度、淋巴结转移和血管侵犯相关。沉默NCAPG可抑制,而过表达NCAPG则促进HCT116和SW480细胞的增殖、迁移和侵袭能力。机制上,我们发现NCAPG参与调节EMT进程和Wnt/β-连环蛋白信号通路,以促进CRC的侵袭和转移。进一步的实验表明,NCAPG通过与CRC细胞中的β-连环蛋白结合来激活Wnt/β-连环蛋白信号通路。

结论

NCAPG作为一种癌基因,通过与β-连环蛋白结合激活Wnt/β-连环蛋白信号通路,参与CRC的发生和进展。

https://cdn.ncbi.nlm.nih.gov/pmc/blobs/b6d6/8922890/8509a4feeaae/12935_2022_2538_Fig1_HTML.jpg

文献AI研究员

20分钟写一篇综述,助力文献阅读效率提升50倍。

立即体验

用中文搜PubMed

大模型驱动的PubMed中文搜索引擎

马上搜索

文档翻译

学术文献翻译模型,支持多种主流文档格式。

立即体验