Suppr超能文献

流感大流行期间空间连通性的相变

Phase Transitions in Spatial Connectivity during Influenza Pandemics.

作者信息

Harding Nathan, Spinney Richard, Prokopenko Mikhail

机构信息

Centre for Complex Systems, Faculty of Engineering, The University of Sydney, Sydney, NSW 2006, Australia.

Marie Bashir Institute for Infectious Diseases and Biosecurity, University of Sydney, Westmead, NSW 2145, Australia.

出版信息

Entropy (Basel). 2020 Jan 22;22(2):133. doi: 10.3390/e22020133.

Abstract

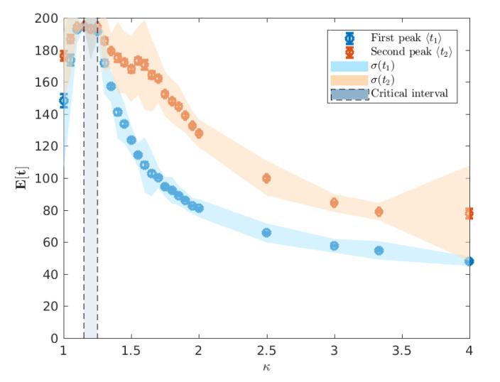
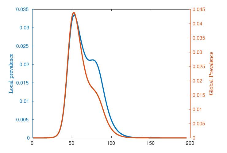
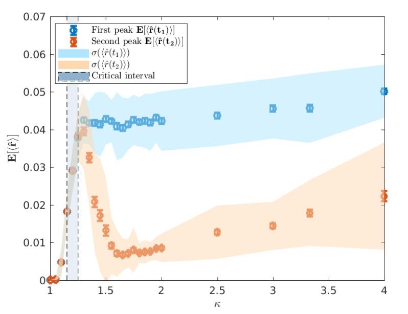
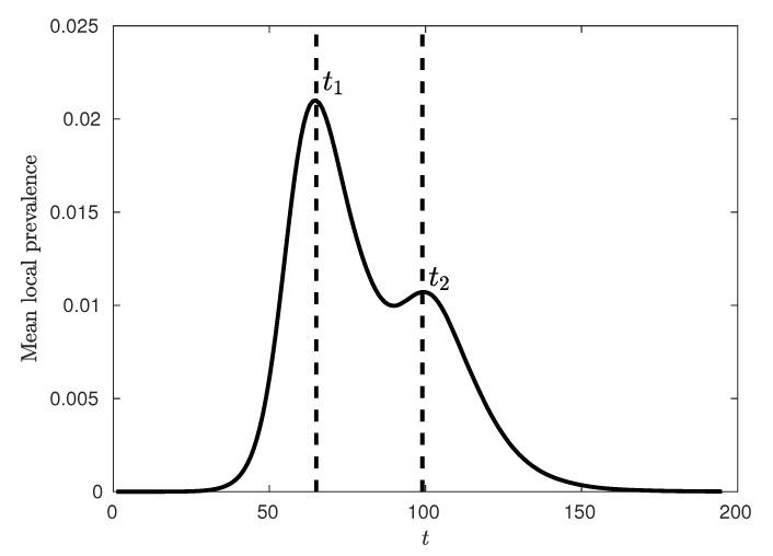
We investigated phase transitions in spatial connectivity during influenza pandemics, relating epidemic thresholds to the formation of clusters defined in terms of average infection. We employed a large-scale agent-based model of influenza spread at a national level: the Australian Census-based Epidemic Model (AceMod). In using the AceMod simulation framework, which leverages the 2016 Australian census data and generates a surrogate population of ≈23.4 million agents, we analysed the spread of simulated epidemics across geographical regions defined according to the Australian Statistical Geography Standard. We considered adjacent geographic regions with above average prevalence to be connected, and the resultant spatial connectivity was then analysed at specific time points of the epidemic. Specifically, we focused on the times when the epidemic prevalence peaks, either nationally (first wave) or at a community level (second wave). Using the percolation theory, we quantified the connectivity and identified critical regimes corresponding to abrupt changes in patterns of the spatial distribution of infection. The analysis of criticality is confirmed by computing Fisher Information in a model-independent way. The results suggest that the post-critical phase is characterised by different spatial patterns of infection developed during the first or second waves (distinguishing urban and rural epidemic peaks).

摘要

我们研究了流感大流行期间空间连通性的相变,将流行阈值与根据平均感染定义的集群形成联系起来。我们采用了一个基于主体的全国范围流感传播大规模模型:基于澳大利亚人口普查的流行病模型(AceMod)。在使用AceMod模拟框架时,该框架利用了2016年澳大利亚人口普查数据并生成了一个约2340万主体的替代人群,我们分析了模拟流行病在根据澳大利亚统计地理标准定义的地理区域中的传播情况。我们将患病率高于平均水平的相邻地理区域视为相连,然后在疫情的特定时间点分析由此产生的空间连通性。具体而言,我们关注疫情患病率达到峰值的时间,无论是在全国范围内(第一波)还是在社区层面(第二波)。使用渗流理论,我们量化了连通性,并确定了与感染空间分布模式的突然变化相对应的临界状态。通过以与模型无关的方式计算费舍尔信息,证实了对临界性的分析。结果表明,临界后阶段的特征是在第一波或第二波期间(区分城市和农村疫情峰值)形成的不同感染空间模式。

https://cdn.ncbi.nlm.nih.gov/pmc/blobs/b3c1/7516543/ac852743d89d/entropy-22-00133-g001.jpg

文献AI研究员

20分钟写一篇综述,助力文献阅读效率提升50倍。

立即体验

用中文搜PubMed

大模型驱动的PubMed中文搜索引擎

马上搜索

文档翻译

学术文献翻译模型,支持多种主流文档格式。

立即体验