Suppr超能文献

PD-1 阻断恢复了浸润肿瘤的衰竭 PD-1hiCD39+ CD4 T 细胞的辅助活性。

PD-1 blockade restores helper activity of tumor-infiltrating, exhausted PD-1hiCD39+ CD4 T cells.

机构信息

Cancer Research Center of Toulouse, INSERM UMR 1037, Toulouse, France.

Immune Monitoring Core Facility.

出版信息

JCI Insight. 2021 Jan 25;6(2):142513. doi: 10.1172/jci.insight.142513.

Abstract

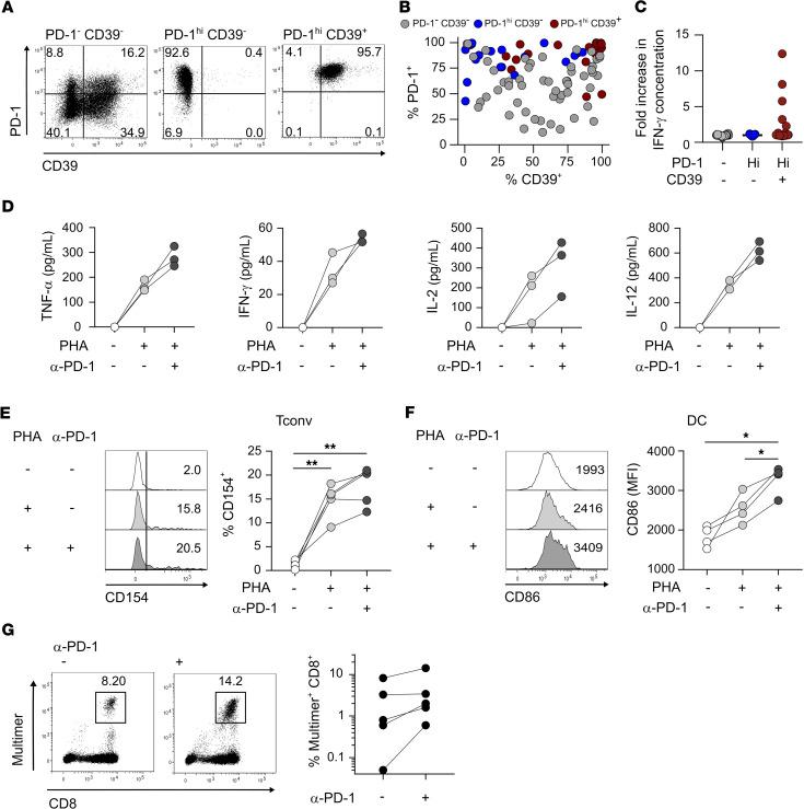
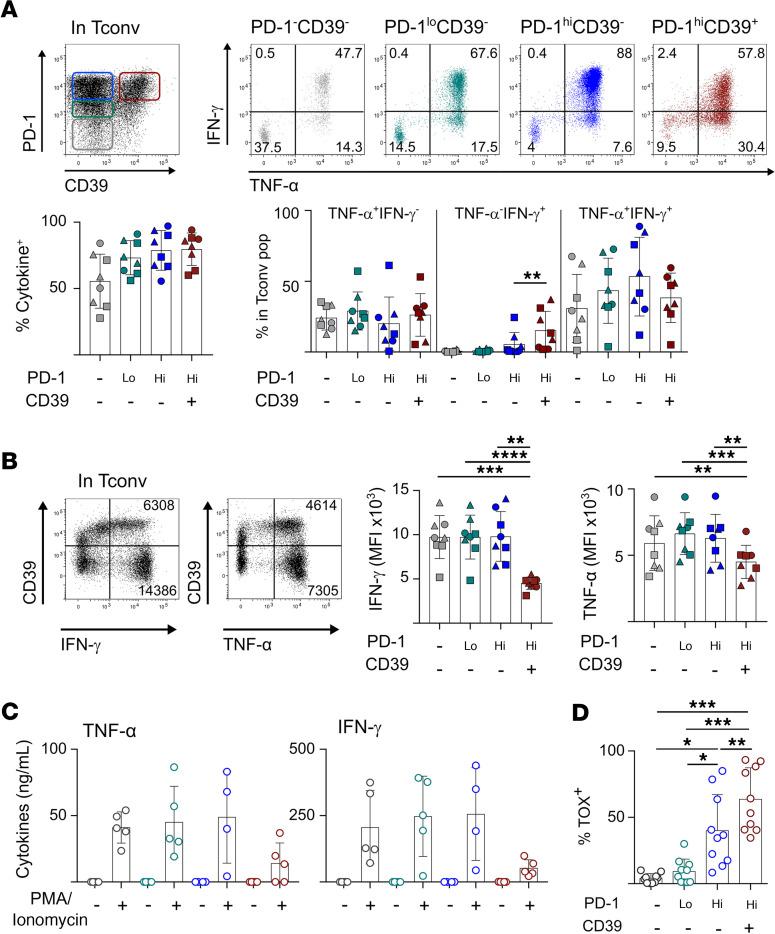
Tumor antigen-specific CD4 T cells accumulate at tumor sites, evoking their involvement in antitumor effector functions in situ. Contrary to CD8 cytotoxic T lymphocyte exhaustion, that of CD4 T cells remains poorly appreciated. Here, using phenotypic, transcriptomic, and functional approaches, we characterized CD4 T cell exhaustion in patients with head and neck, cervical, and ovarian cancer. We identified a CD4 tumor-infiltrating lymphocyte (TIL) population, defined by high PD-1 and CD39 expression, which contained high proportions of cytokine-producing cells, although the quantity of cytokines produced by these cells was low, evoking an exhausted state. Terminal exhaustion of CD4 TILs was instated regardless of TIM-3 expression, suggesting divergence with CD8 T cell exhaustion. scRNA-Seq and further phenotypic analyses uncovered similarities with the CD8 T cell exhaustion program. In particular, PD-1hiCD39+ CD4 TILs expressed the exhaustion transcription factor TOX and the chemokine CXCL13 and were tumor antigen specific. In vitro, PD-1 blockade enhanced CD4 TIL activation, as evidenced by increased CD154 expression and cytokine secretion, leading to improved dendritic cell maturation and consequently higher tumor-specific CD8 T cell proliferation. Our data identify exhausted CD4 TILs as players in responsiveness to immune checkpoint blockade.

摘要

肿瘤抗原特异性 CD4 T 细胞在肿瘤部位聚集,引发其在原位发挥抗肿瘤效应功能。与 CD8 细胞毒性 T 淋巴细胞耗竭相反,CD4 T 细胞的耗竭仍未得到充分认识。在这里,我们使用表型、转录组和功能方法,对来自头颈部、宫颈和卵巢癌患者的 CD4 T 细胞耗竭进行了表征。我们鉴定了一群 CD4 肿瘤浸润淋巴细胞(TIL),其特征是 PD-1 和 CD39 表达高,这些细胞中包含高比例的细胞因子产生细胞,尽管这些细胞产生的细胞因子数量较少,引发了耗竭状态。无论 TIM-3 表达如何,CD4 TIL 的终末耗竭都已建立,这表明与 CD8 T 细胞耗竭不同。scRNA-Seq 和进一步的表型分析揭示了与 CD8 T 细胞耗竭程序的相似性。特别是,PD-1hiCD39+ CD4 TIL 表达耗竭转录因子 TOX 和趋化因子 CXCL13,并且是肿瘤抗原特异性的。在体外,PD-1 阻断增强了 CD4 TIL 的激活,表现为 CD154 表达和细胞因子分泌增加,导致树突状细胞成熟提高,进而导致肿瘤特异性 CD8 T 细胞增殖增加。我们的数据表明,耗尽的 CD4 TIL 是对免疫检查点阻断反应的参与者。

https://cdn.ncbi.nlm.nih.gov/pmc/blobs/419e/7934837/9ceda35232ab/jciinsight-6-142513-g206.jpg

文献AI研究员

20分钟写一篇综述,助力文献阅读效率提升50倍。

立即体验

用中文搜PubMed

大模型驱动的PubMed中文搜索引擎

马上搜索

文档翻译

学术文献翻译模型,支持多种主流文档格式。

立即体验