Suppr超能文献

蓝色粪便:新型标志物对肠道传输时间与肠道微生物组的影响。

Blue poo: impact of gut transit time on the gut microbiome using a novel marker.

机构信息

Department Cellular, Computational and Integrative Biology (CIBIO), University of Trento, Trento, Italy.

Twins Research and Epidemiology, King's College London, London, UK.

出版信息

Gut. 2021 Sep;70(9):1665-1674. doi: 10.1136/gutjnl-2020-323877. Epub 2021 Mar 15.

Abstract

BACKGROUND AND AIMS

Gut transit time is a key modulator of host-microbiome interactions, yet this is often overlooked, partly because reliable methods are typically expensive or burdensome. The aim of this single-arm, single-blinded intervention study is to assess (1) the relationship between gut transit time and the human gut microbiome, and (2) the utility of the 'blue dye' method as an inexpensive and scalable technique to measure transit time.

METHODS

We assessed interactions between the taxonomic and functional potential profiles of the gut microbiome (profiled via shotgun metagenomic sequencing), gut transit time (measured via the blue dye method), cardiometabolic health and diet in 863 healthy individuals from the PREDICT 1 study.

RESULTS

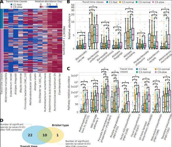
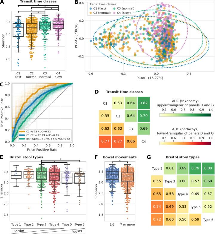
We found that gut microbiome taxonomic composition can accurately discriminate between gut transit time classes (0.82 area under the receiver operating characteristic curve) and longer gut transit time is linked with specific microbial species such as , spp and spp (false discovery rate-adjusted p values <0.01). The blue dye measure of gut transit time had the strongest association with the gut microbiome over typical transit time proxies such as stool consistency and frequency.

CONCLUSIONS

Gut transit time, measured via the blue dye method, is a more informative marker of gut microbiome function than traditional measures of stool consistency and frequency. The blue dye method can be applied in large-scale epidemiological studies to advance diet-microbiome-health research. Clinical trial registry website https://clinicaltrials.gov/ct2/show/NCT03479866 and trial number NCT03479866.

摘要

背景和目的

肠道传输时间是宿主-微生物组相互作用的关键调节剂,但这通常被忽视,部分原因是可靠的方法通常昂贵或繁琐。本单臂、单盲干预研究的目的是评估:(1)肠道传输时间与人类肠道微生物组之间的关系;(2)“蓝色染料”方法作为一种廉价且可扩展的技术来测量传输时间的实用性。

方法

我们评估了肠道微生物组的分类和功能潜力谱(通过 shotgun 宏基因组测序进行分析)、肠道传输时间(通过蓝色染料法测量)、心血管代谢健康和饮食之间的相互作用,纳入了来自 PREDICT 1 研究的 863 名健康个体。

结果

我们发现,肠道微生物组的分类组成可以准确地区分肠道传输时间类别(接受者操作特征曲线下面积为 0.82),而较长的肠道传输时间与特定的微生物物种相关,如、 spp 和 spp(错误发现率校正后 p 值<0.01)。蓝色染料法测量的肠道传输时间与肠道微生物组的关联比典型的粪便一致性和频率等传输时间替代指标更强。

结论

通过蓝色染料法测量的肠道传输时间是肠道微生物组功能的更具信息量的标志物,优于传统的粪便一致性和频率测量方法。蓝色染料法可以应用于大规模的流行病学研究中,以推进饮食-微生物组-健康研究。临床试验注册网站:https://clinicaltrials.gov/ct2/show/NCT03479866,临床试验编号:NCT03479866。

https://cdn.ncbi.nlm.nih.gov/pmc/blobs/0a4d/8355882/81939c51452d/gutjnl-2020-323877f01.jpg

文献AI研究员

20分钟写一篇综述,助力文献阅读效率提升50倍。

立即体验

用中文搜PubMed

大模型驱动的PubMed中文搜索引擎

马上搜索

文档翻译

学术文献翻译模型,支持多种主流文档格式。

立即体验