Suppr超能文献

同胞全相合异基因造血干细胞移植后预防性输注供体来源的白细胞介素-2激活的自然杀伤细胞的I期试验

Phase I Trial of Prophylactic Donor-Derived IL-2-Activated NK Cell Infusion after Allogeneic Hematopoietic Stem Cell Transplantation from a Matched Sibling Donor.

作者信息

Devillier Raynier, Calmels Boris, Guia Sophie, Taha Mohammed, Fauriat Cyril, Mfarrej Bechara, Venton Geoffroy, Vivier Eric, Olive Daniel, Chabannon Christian, Blaise Didier, Ugolini Sophie

机构信息

Hematology Department, Institut Paoli-Calmettes, 13009 Marseille, France.

Immunity and Cancer Team, CRCM, Inserm Institut Paoli-Calmettes, Aix-Marseille Université, 13007 Marseille, France.

出版信息

Cancers (Basel). 2021 May 28;13(11):2673. doi: 10.3390/cancers13112673.

Abstract

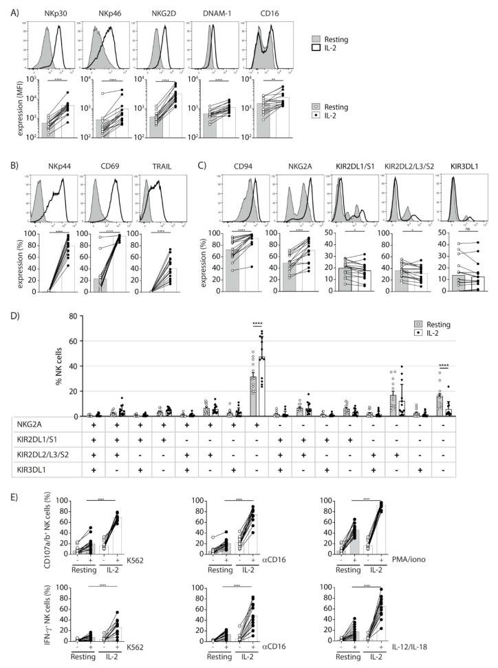
: NK cell-based immunotherapy to prevent relapse after allogeneic transplantation is an appealing strategy because NK cells can provide strong antitumor effect without inducing graft-versus-host disease (GVHD). Thus, we designed a phase-I clinical trial evaluating the safety of a prophylactic donor-derived ex vivo IL-2 activated NK cell (IL-2 NK) infusion after allo-HSCT for patients with hematologic malignancies. : Donor NK cells were purified and cultured ex vivo with IL-2 before infusion, at three dose levels. To identify the maximum tolerated dose was the main objective. In addition, we performed phenotypical and functional characterization of the NK cell therapy product, and longitudinal immune monitoring of NK cell phenotype in patients. : Compared to unstimulated NK cells, IL-2 NK cells expressed higher levels of activating receptors and exhibited increased degranulation and cytokine production in vitro. We treated 16 patients without observing any dose-limiting toxicity. At the last follow up, 11 out of 16 treated patients were alive in complete remission of hematologic malignancies without GVHD features and immunosuppressive treatment. s: Prophylactic donor-derived IL-2 NK cells after allo-HSCT is safe with low incidence of GVHD. Promising survivals and IL-2 NK cell activated phenotype may support a potential clinical efficacy of this strategy.

摘要

基于自然杀伤(NK)细胞的免疫疗法用于预防异基因移植后的复发是一种有吸引力的策略,因为NK细胞可以提供强大的抗肿瘤作用而不诱导移植物抗宿主病(GVHD)。因此,我们设计了一项I期临床试验,评估血液系统恶性肿瘤患者异基因造血干细胞移植(allo-HSCT)后预防性输注供体来源的体外白细胞介素-2(IL-2)激活的NK细胞(IL-2 NK)的安全性。:供体NK细胞在输注前进行纯化,并在体外与IL-2一起培养,设置三个剂量水平。确定最大耐受剂量是主要目标。此外,我们对NK细胞治疗产品进行了表型和功能特征分析,并对患者的NK细胞表型进行了纵向免疫监测。:与未刺激的NK细胞相比,IL-2 NK细胞表达更高水平的激活受体,并在体外表现出脱颗粒增加和细胞因子产生增加。我们治疗了16名患者,未观察到任何剂量限制性毒性。在最后一次随访时,16名接受治疗的患者中有11名存活,血液系统恶性肿瘤完全缓解,无GVHD特征且无需免疫抑制治疗。结论:allo-HSCT后预防性输注供体来源的IL-2 NK细胞是安全的,GVHD发生率低。有希望的生存率和IL-2 NK细胞激活表型可能支持该策略的潜在临床疗效。

https://cdn.ncbi.nlm.nih.gov/pmc/blobs/9f4e/8198961/4827d54c7ce9/cancers-13-02673-g001.jpg

文献AI研究员

20分钟写一篇综述,助力文献阅读效率提升50倍。

立即体验

用中文搜PubMed

大模型驱动的PubMed中文搜索引擎

马上搜索

文档翻译

学术文献翻译模型,支持多种主流文档格式。

立即体验