Suppr超能文献

以碱基分辨率绘制酵母有丝分裂 5' 切除图谱,揭示了体内核酸内切酶的序列和位置依赖性。

Mapping yeast mitotic 5' resection at base resolution reveals the sequence and positional dependence of nucleases in vivo.

机构信息

Department of Pathology, Ann Arbor, MI 48109, USA.

Department of Human Genetics, University of Michigan, Ann Arbor, MI 48109, USA.

出版信息

Nucleic Acids Res. 2021 Dec 16;49(22):12607-12621. doi: 10.1093/nar/gkab597.

Abstract

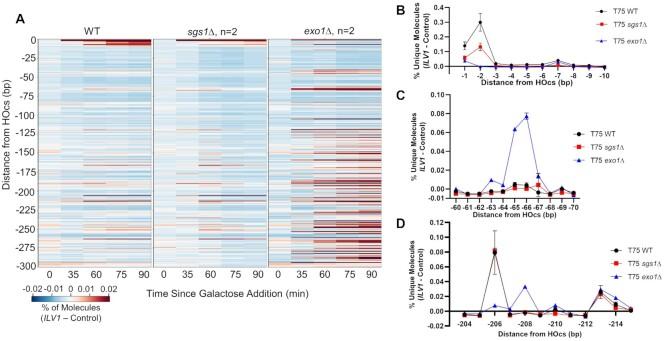
Resection of the 5'-terminated strand at DNA double-strand breaks (DSBs) is the critical regulated step in the transition to homologous recombination. Recent studies have described a multi-step model of DSB resection where endonucleolytic cleavage mediated by Mre11 and Sae2 leads to further degradation mediated by redundant pathways catalyzed by Exo1 and Sgs1/Dna2. These models have not been well tested at mitotic DSBs in vivo because most methods used to monitor resection cannot precisely map early cleavage events. Here we report resection monitoring with high-throughput sequencing using molecular identifiers, allowing exact counting of cleaved 5' ends at base resolution. Mutant strains, including exo1Δ, mre11-H125N and exo1Δ sgs1Δ, revealed a major Mre11-dependent cleavage position 60-70 bp from the DSB end whose exact position depended on local sequence. They further revealed an Exo1-dependent pause point approximately 200 bp from the DSB. Suppressing resection extension in exo1Δ sgs1Δ yeast exposed a footprint of regions where cleavage was restricted within 119 bp of the DSB. These results provide detailed in vivo views of prevailing models of DSB resection and extend them to show the combined influence of sequence specificity and access restrictions on Mre11 and Exo1 nucleases.

摘要

DNA 双链断裂 (DSB) 5'-末端链的切除是同源重组转换过程中的关键调控步骤。最近的研究描述了 DSB 切除的多步模型,其中 Mre11 和 Sae2 介导的内切酶切割导致由 Exo1 和 Sgs1/Dna2 催化的冗余途径进一步降解。由于大多数用于监测切除的方法无法精确绘制早期切割事件,因此这些模型尚未在有丝分裂 DSB 中进行很好的测试。在这里,我们使用高通量测序和分子标识符报告了切除监测,允许以碱基分辨率精确计数切割的 5' 末端。突变株,包括 exo1Δ、mre11-H125N 和 exo1Δ sgs1Δ,揭示了一个主要的 Mre11 依赖性切割位置,距离 DSB 末端 60-70 bp,其确切位置取决于局部序列。它们进一步揭示了 Exo1 依赖性的暂停点,距离 DSB 约 200 bp。在 exo1Δ sgs1Δ 酵母中抑制切除延伸,暴露出一个限制在 DSB 内 119 bp 内的切割区域的足迹。这些结果提供了 DSB 切除流行模型的详细体内观点,并将其扩展到显示序列特异性和访问限制对 Mre11 和 Exo1 核酸酶的综合影响。

https://cdn.ncbi.nlm.nih.gov/pmc/blobs/4483/8682756/35d6430ddd81/gkab597gra1.jpg

文献AI研究员

20分钟写一篇综述,助力文献阅读效率提升50倍。

立即体验

用中文搜PubMed

大模型驱动的PubMed中文搜索引擎

马上搜索

文档翻译

学术文献翻译模型,支持多种主流文档格式。

立即体验