Suppr超能文献

胆固醇修饰的小干扰RNA抑制FGF5和FGF18表达可促进小鼠毛发生长。

Suppression of FGF5 and FGF18 Expression by Cholesterol-Modified siRNAs Promotes Hair Growth in Mice.

作者信息

Zhao Jungang, Lin Haojie, Wang Lusheng, Guo Keke, Jing Rongrong, Li Xuenan, Chen Yu, Hu Zhenlin, Gao Shuang, Xu Nuo

机构信息

College of Life and Environmental Sciences, Wenzhou University, Wenzhou, China.

School of Pharmaceutical Sciences, Wenzhou Medical University, Wenzhou, China.

出版信息

Front Pharmacol. 2021 Jul 7;12:666860. doi: 10.3389/fphar.2021.666860. eCollection 2021.

Abstract

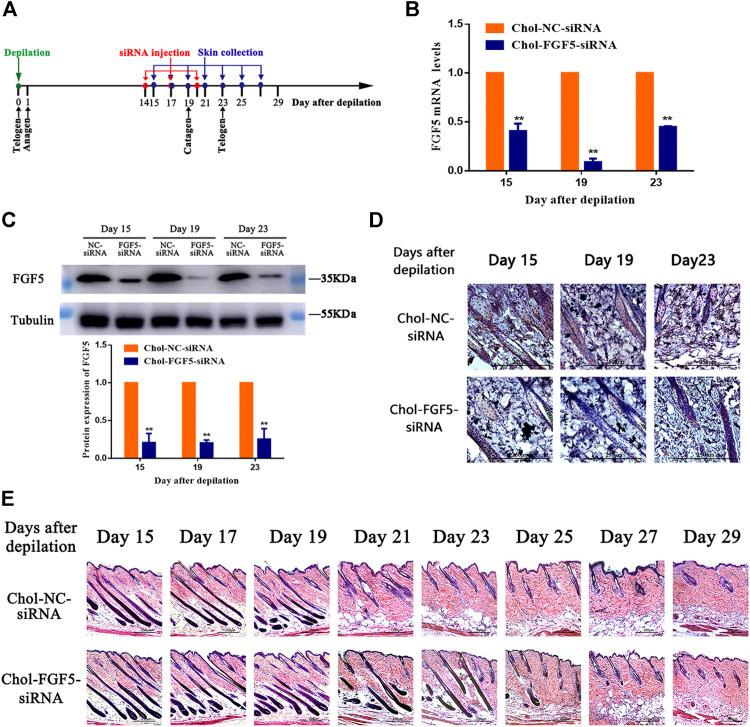
FGF5 and FGF18 are key factors in the regulation of the hair follicle cycle. FGF5 is overexpressed during the late anagen phase and serves as a crucial regulatory factor that promotes the anagen-to-catagen transition in the hair follicle cycle. FGF18, which is overexpressed during the telogen phase, mainly regulates the hair follicle cycle by maintaining the telogen phase and inhibiting the entry of hair follicles into the anagen phase. The inhibition of FGF5 may prolong the anagen phase, whereas the inhibition of FGF18 may promote the transition of the hair follicles from the telogen phase to the anagen phase. In the present study, we used siRNA to suppress FGF5 or FGF18 expression as a way to inhibit the activity of these genes. Using qPCR, we showed that FGF5-targeting siRNA modified by cholesterol was more effective than the same siRNA bound to a cell-penetrating peptide at suppressing the expression of FGF5 both and . We then investigated the effects of the cholesterol-modified siRNA targeting either FGF5 or FGF18 on the hair follicle cycle in a depilated area of the skin on the back of mice. The cholesterol-modified siRNA, delivered by intradermal injection, effectively regulated the hair follicle cycle by inhibiting the expression of FGF5 and FGF18. More specifically, intradermal injection of a cholesterol-modified FGF5-targeted siRNA effectively prolonged the anagen phase of the hair follicles, whereas intradermal injection of the cholesterol-modified FGF18-targeted siRNA led to the mobilization of telogen follicles to enter the anagen phase earlier. The inhibitory effect of the cholesterol-modified FGF18-targeted siRNA on FGF18 expression was also evaluated for a topically applied siRNA. Topical application of a cream containing the cholesterol-modified FGF18-targeted siRNA on a depilated area of the skin of the back of mice revealed comparable inhibition of FGF18 expression with that observed for the same siRNA delivered by intradermal injection. These findings suggested that alopecia could be prevented and hair regrowth could be restored either through the intradermal injection of cholesterol-modified siRNA targeting FGF5 or FGF18 or the topical application of FGF18 siRNA.

摘要

成纤维细胞生长因子5(FGF5)和成纤维细胞生长因子18(FGF18)是毛囊周期调控中的关键因子。FGF5在生长期后期过表达,是促进毛囊周期中生长期向退行期转变的关键调控因子。FGF18在休止期过表达,主要通过维持休止期并抑制毛囊进入生长期来调节毛囊周期。抑制FGF5可能会延长生长期,而抑制FGF18可能会促进毛囊从休止期向生长期转变。在本研究中,我们使用小干扰RNA(siRNA)抑制FGF5或FGF18的表达,以此来抑制这些基因的活性。通过定量聚合酶链反应(qPCR),我们发现经胆固醇修饰的靶向FGF5的siRNA在抑制FGF5表达方面比与细胞穿透肽结合的相同siRNA更有效。然后,我们研究了经胆固醇修饰的靶向FGF5或FGF18的siRNA对小鼠背部脱毛区域毛囊周期的影响。通过皮内注射递送的经胆固醇修饰的siRNA,通过抑制FGF5和FGF18的表达有效地调节了毛囊周期。更具体地说,皮内注射经胆固醇修饰的靶向FGF5的siRNA有效地延长了毛囊的生长期,而皮内注射经胆固醇修饰的靶向FGF18的siRNA导致休止期毛囊更早动员进入生长期。对于局部应用的siRNA,也评估了经胆固醇修饰的靶向FGF18的siRNA对FGF18表达的抑制作用。在小鼠背部脱毛区域局部应用含有经胆固醇修饰的靶向FGF18的siRNA的乳膏,发现其对FGF18表达的抑制作用与皮内注射相同siRNA时观察到的抑制作用相当。这些发现表明,通过皮内注射靶向FGF5或FGF18的经胆固醇修饰的siRNA或局部应用FGF18 siRNA,可以预防脱发并恢复毛发再生。

https://cdn.ncbi.nlm.nih.gov/pmc/blobs/107c/8293299/057fbb88f9fa/fphar-12-666860-g001.jpg

文献AI研究员

20分钟写一篇综述,助力文献阅读效率提升50倍。

立即体验

用中文搜PubMed

大模型驱动的PubMed中文搜索引擎

马上搜索

文档翻译

学术文献翻译模型,支持多种主流文档格式。

立即体验