Suppr超能文献

通过调节 PI3K/AKT/mTOR 通路,清道夫受体家族 A 成员 5 的过表达对结直肠癌的肿瘤抑制作用。

Tumor suppressive effect of scavenger receptor class A member 5 overexpression in colorectal cancer by regulating PI3K/AKT/mTOR pathway.

机构信息

Department of General Surgery, The Affiliated Zhuzhou Hospital Xiangya Medical College CSU, No. 116, South Changjiang Road, Tianyuan District, Zhuzhou, 412007, Hunan, China.

出版信息

Genes Genomics. 2021 Oct;43(10):1189-1198. doi: 10.1007/s13258-021-01139-3. Epub 2021 Aug 21.

Abstract

BACKGROUND

Colorectal cancer (CRC) exhibits high risks of morbidity and mortality.

OBJECTIVE

To investigate the effect of scavenger receptor class A member 5 (SCRAR5) on CRC and its mechanism on modulation of cancer development.

METHODS

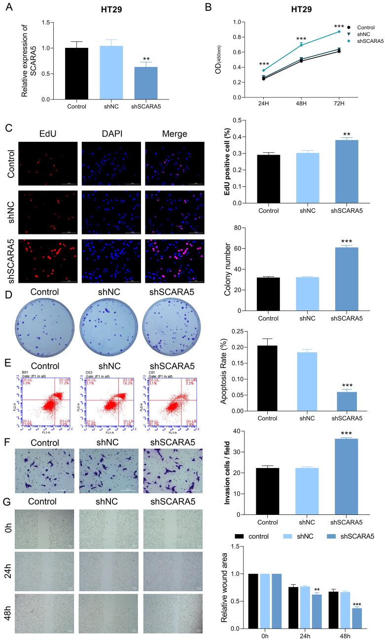
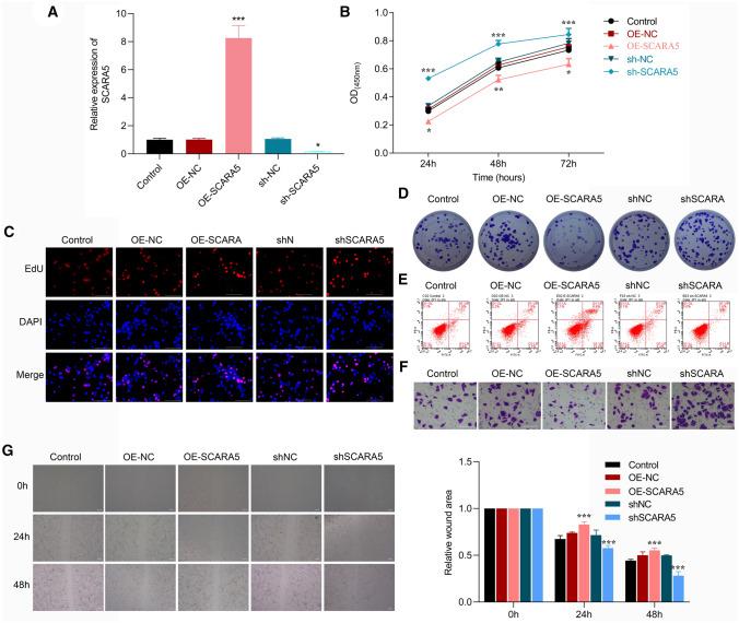
The SCRAR5 expression in four kinds of CRC cell lines (SW620, SW480, HT29, and HCT116) was measured by quantitative PCR and western blotting, respectively. The effects of SCRAR5 abnormal expression on cell proliferation, apoptosis, and migration were analyzed by CCK-8 assay, EdU assay, colony-forming assay, flow cytometry assay, Transwell assay and wound healing assay, respectively. Meanwhile, the involvements of PI3K/AKT/mTOR pathway with the role of SCRAR5 were investigated by western blotting. Afterwards, the in vivo effects of SCRAR5 abnormal expression on CRC xenograft mice were finally investigated by evaluating tumor volume, apoptosis and Ki67 expression.

RESULTS

SCRAR5 was lowly expressed in CRC cell lines, especially SW480 cells. Up-regulation of SCRAR5 significantly promoted cell apoptosis, reduced cell proliferation and migration in SW480 cells. Notably, SCRAR5 overexpression obviously inhibited the phosphorylation levels of PI3K, AKT, and mTOR. Reversely, SCRAR5 silence exhibited promoting effects on HT29 cells. Consistently, in vivo experiments also revealed that SCRAR5 overexpression remarkably suppressed tumor volume and Ki67 expression, as well as promoted cell apoptosis.

CONCLUSIONS

Overall, up-regulating of SCRAR5 obviously inhibited CRC tumor growth in vitro and in vivo, which might be related to PI3K/AKT/mTOR pathway.

摘要

背景

结直肠癌(CRC)具有较高的发病率和死亡率风险。

目的

研究清道夫受体家族 A 成员 5(SCRAR5)对 CRC 的影响及其在调节癌症发展中的机制。

方法

通过定量 PCR 和 Western blot 分别检测四种 CRC 细胞系(SW620、SW480、HT29 和 HCT116)中 SCRAR5 的表达。通过 CCK-8 测定、EdU 测定、集落形成测定、流式细胞术测定、Transwell 测定和划痕愈合测定,分析 SCRAR5 异常表达对细胞增殖、凋亡和迁移的影响。同时,通过 Western blot 研究了 PI3K/AKT/mTOR 通路与 SCRAR5 作用的关系。之后,通过评估肿瘤体积、凋亡和 Ki67 表达,最终研究了 SCRAR5 异常表达对 CRC 异种移植小鼠的体内作用。

结果

SCRAR5 在 CRC 细胞系中低表达,尤其是在 SW480 细胞中。上调 SCRAR5 显著促进 SW480 细胞的细胞凋亡,降低细胞增殖和迁移。值得注意的是,SCRAR5 过表达明显抑制了 PI3K、AKT 和 mTOR 的磷酸化水平。相反,SCRAR5 沉默对 HT29 细胞表现出促进作用。同样,体内实验也表明,SCRAR5 过表达可显著抑制肿瘤体积和 Ki67 表达,促进细胞凋亡。

结论

总的来说,上调 SCRAR5 明显抑制了 CRC 的体内外肿瘤生长,这可能与 PI3K/AKT/mTOR 通路有关。

https://cdn.ncbi.nlm.nih.gov/pmc/blobs/9bb9/8429172/a44477dede8a/13258_2021_1139_Fig1_HTML.jpg

文献AI研究员

20分钟写一篇综述,助力文献阅读效率提升50倍。

立即体验

用中文搜PubMed

大模型驱动的PubMed中文搜索引擎

马上搜索

文档翻译

学术文献翻译模型,支持多种主流文档格式。

立即体验