Suppr超能文献

在布氏锥虫通过其昆虫宿主建立感染和进展过程中,发育变化和代谢重编程。

Developmental changes and metabolic reprogramming during establishment of infection and progression of Trypanosoma brucei brucei through its insect host.

机构信息

Institute of Cell Biology, University of Bern, Bern, Switzerland.

Graduate School of Cellular and Biomedical Sciences, University of Bern, Bern, Switzerland.

出版信息

PLoS Negl Trop Dis. 2021 Sep 20;15(9):e0009504. doi: 10.1371/journal.pntd.0009504. eCollection 2021 Sep.

Abstract

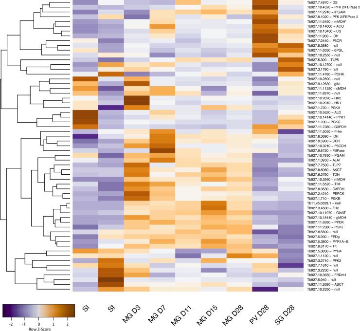
Trypanosoma brucei ssp., unicellular parasites causing human and animal trypanosomiasis, are transmitted between mammals by tsetse flies. Periodic changes in variant surface glycoproteins (VSG), which form the parasite coat in the mammal, allow them to evade the host immune response. Different isolates of T. brucei show heterogeneity in their repertoires of VSG genes and have single nucleotide polymorphisms and indels that can impact on genome editing. T. brucei brucei EATRO1125 (AnTaR1 serodeme) is an isolate that is used increasingly often because it is pleomorphic in mammals and fly transmissible, two characteristics that have been lost by the most commonly used laboratory stocks. We present a genome assembly of EATRO1125, including contigs for the intermediate chromosomes and minichromosomes that serve as repositories of VSG genes. In addition, de novo transcriptome assemblies were performed using Illumina sequences from tsetse-derived trypanosomes. Reads of 150 bases enabled closely related members of multigene families to be discriminated. This revealed that the transcriptome of midgut-derived parasites is dynamic, starting with the expression of high affinity hexose transporters and glycolytic enzymes and then switching to proline uptake and catabolism. These changes resemble the transition from early to late procyclic forms in culture. Further metabolic reprogramming, including upregulation of tricarboxylic acid cycle enzymes, occurs in the proventriculus. Many transcripts upregulated in the salivary glands encode surface proteins, among them 7 metacyclic VSGs, multiple BARPs and GCS1/HAP2, a marker for gametes. A novel family of transmembrane proteins, containing polythreonine stretches that are predicted to be O-glycosylation sites, was also identified. Finally, RNA-Seq data were used to create an optimised annotation file with 5' and 3' untranslated regions accurately mapped for 9302 genes. We anticipate that this will be of use in identifying transcripts obtained by single cell sequencing technologies.

摘要

布氏锥虫亚种,单细胞寄生虫,引起人类和动物锥虫病,通过采采蝇在哺乳动物之间传播。变体表面糖蛋白(VSG)的周期性变化,在哺乳动物中形成寄生虫的外壳,使它们能够逃避宿主的免疫反应。不同的布氏锥虫分离株在 VSG 基因的 repertoire 中表现出异质性,并且具有单核苷酸多态性和插入缺失,这可能会影响基因组编辑。布氏锥虫布鲁斯 EATRO1125(AnTaR1 血清型)是一种越来越常用的分离株,因为它在哺乳动物和蝇传播中是多态的,这两个特征已经被最常用的实验室品系丢失。我们提出了 EATRO1125 的基因组组装,包括中间染色体和作为 VSG 基因库的微染色体的 contigs。此外,还使用来自采采蝇衍生的锥虫的 Illumina 序列进行了从头转录组组装。150 个碱基的读取能够区分多基因家族的密切相关成员。这表明来源于中肠的寄生虫的转录组是动态的,从高亲和力己糖转运蛋白和糖酵解酶的表达开始,然后切换到脯氨酸摄取和分解代谢。这些变化类似于在培养中从早期到晚期前cyclic 形式的转变。进一步的代谢重编程,包括三羧酸循环酶的上调,发生在前胃。在唾液腺中上调的许多转录本编码表面蛋白,其中包括 7 种循环 VSG、多个 BARPs 和 GCS1/HAP2,这是配子的标志。还鉴定了一种新的跨膜蛋白家族,包含预测为 O-糖基化位点的多苏氨酸延伸。最后,使用 RNA-Seq 数据为 9302 个基因创建了一个优化的注释文件,其中准确映射了 5'和 3'非翻译区。我们预计这将有助于识别通过单细胞测序技术获得的转录本。

https://cdn.ncbi.nlm.nih.gov/pmc/blobs/dd54/8483307/38bf8e4614a1/pntd.0009504.g001.jpg

文献AI研究员

20分钟写一篇综述,助力文献阅读效率提升50倍。

立即体验

用中文搜PubMed

大模型驱动的PubMed中文搜索引擎

马上搜索

文档翻译

学术文献翻译模型,支持多种主流文档格式。

立即体验