Suppr超能文献

多功能硅纳米复合材料激发肿瘤杀伤免疫,实现高效癌症免疫治疗。

Multifunctional silica nanocomposites prime tumoricidal immunity for efficient cancer immunotherapy.

机构信息

Research Center for Translational Medicine at East Hospital, School of Life Science and Technology, Tongji University, Shanghai, People's Republic of China.

Central Laboratory, First Affiliated Hospital, Anhui Medical University, Hefei, People's Republic of China.

出版信息

J Nanobiotechnology. 2021 Oct 18;19(1):328. doi: 10.1186/s12951-021-01073-2.

Abstract

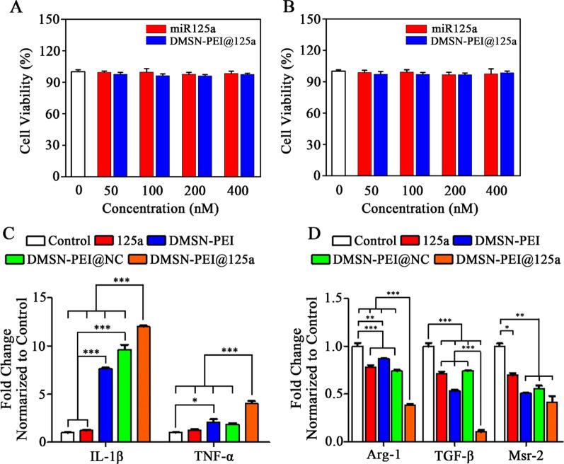
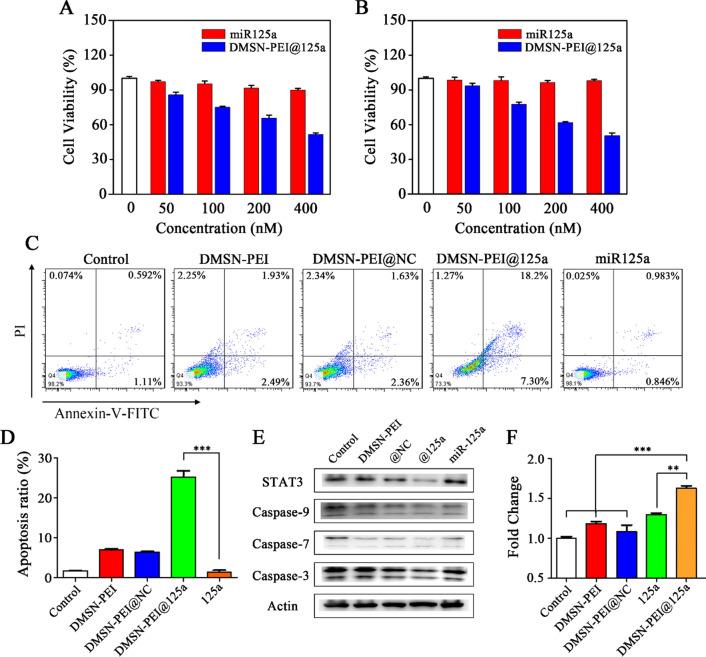
The tumor immune microenvironment (TIME) has been demonstrated to be the main cause of cancer immunotherapy failure in various malignant tumors, due to poor immunogenicity and existence of immunosuppressive factors. Thus, establishing effective treatments for hostile TIME remodeling has considerable potential to enhance immune response rates for durable tumor growth retardation. This study aims to develop a novel nanocomposite, polyethyleneimine-modified dendritic mesoporous silica nanoparticles loaded with microRNA-125a (DMSN-PEI@125a) to synergistically enhance immune response and immunosuppression reversion, ultimately generating a tumoricidal environment. Our results showed that DMSN-PEI@125a exhibited excellent ability in cellular uptake by murine macrophages and the cervical cancer cell line TC-1, repolarization of tumor associated macrophages (TAMs) to M1 type in a synergistic manner, and promotion of TC-1 immunogenic death. Intratumor injection of DMSN-PEI@125a facilitated the release of more damage-related molecular patterns and enhanced the infiltration of natural killer and CD8 T cells. Meanwhile, repolarized TAMs could function as a helper to promote antitumor immunity, thus inhibiting tumor growth in TC-1 mouse models in a collaborative manner. Collectively, this work highlights the multifunctional roles of DMSN-PEI@125a in generating an inflammatory TIME and provoking antitumor immunity, which may serve as a potential agent for cancer immunotherapy.

摘要

肿瘤免疫微环境(TIME)已被证明是各种恶性肿瘤癌症免疫治疗失败的主要原因,这是由于其免疫原性差和存在免疫抑制因素。因此,建立有效的治疗方法来重塑这种恶劣的肿瘤免疫微环境,有可能提高免疫反应率,从而实现持久的肿瘤生长抑制。本研究旨在开发一种新型纳米复合材料,即聚乙烯亚胺修饰的介孔硅纳米颗粒负载 microRNA-125a(DMSN-PEI@125a),以协同增强免疫反应和免疫抑制逆转,最终产生杀瘤环境。我们的结果表明,DMSN-PEI@125a 具有优异的细胞摄取能力,可被小鼠巨噬细胞和宫颈癌细胞系 TC-1 摄取,以协同方式将肿瘤相关巨噬细胞(TAMs)重极化为 M1 型,并促进 TC-1 的免疫原性死亡。肿瘤内注射 DMSN-PEI@125a 促进了更多损伤相关分子模式的释放,并增强了自然杀伤和 CD8 T 细胞的浸润。同时,重极化的 TAMs 可以作为一种辅助细胞来促进抗肿瘤免疫,从而以协同方式抑制 TC-1 小鼠模型中的肿瘤生长。总之,这项工作强调了 DMSN-PEI@125a 在产生炎症性 TIME 和引发抗肿瘤免疫方面的多功能作用,它可能成为癌症免疫治疗的一种潜在药物。

https://cdn.ncbi.nlm.nih.gov/pmc/blobs/8444/8524820/642a925cebef/12951_2021_1073_Fig1_HTML.jpg

文献AI研究员

20分钟写一篇综述,助力文献阅读效率提升50倍。

立即体验

用中文搜PubMed

大模型驱动的PubMed中文搜索引擎

马上搜索

文档翻译

学术文献翻译模型,支持多种主流文档格式。

立即体验