Suppr超能文献

SARS-CoV-2 刺突蛋白通过 TLR2 依赖性激活 NF-κB 途径诱导炎症反应。

SARS-CoV-2 spike protein induces inflammation via TLR2-dependent activation of the NF-κB pathway.

机构信息

Department of Pathology, The University of Texas Southwestern Medical Center, Dallas, United States.

Department of Pediatrics, The University of Texas Southwestern Medical Center, Dallas, United States.

出版信息

Elife. 2021 Dec 6;10:e68563. doi: 10.7554/eLife.68563.

Abstract

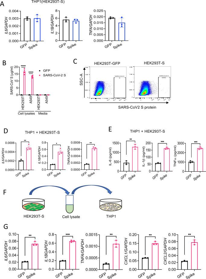
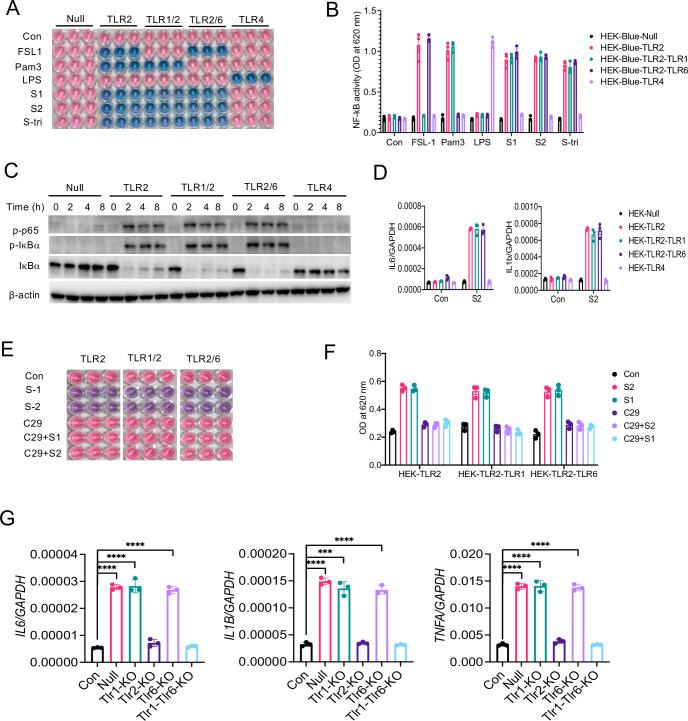
The pathogenesis of COVID-19 is associated with a hyperinflammatory response; however, the precise mechanism of SARS-CoV-2-induced inflammation is poorly understood. Here, we investigated direct inflammatory functions of major structural proteins of SARS-CoV-2. We observed that spike (S) protein potently induced inflammatory cytokines and chemokines, including IL-6, IL-1β, TNFα, CXCL1, CXCL2, and CCL2, but not IFNs in human and mouse macrophages. No such inflammatory response was observed in response to membrane (M), envelope (E), and nucleocapsid (N) proteins. When stimulated with extracellular S protein, human and mouse lung epithelial cells also produced inflammatory cytokines and chemokines. Interestingly, epithelial cells expressing S protein intracellularly were non-inflammatory, but elicited an inflammatory response in macrophages when co-cultured. Biochemical studies revealed that S protein triggers inflammation via activation of the NF-κB pathway in a MyD88-dependent manner. Further, such an activation of the NF-κB pathway was abrogated in Tlr2-deficient macrophages. Consistently, administration of S protein-induced IL-6, TNF-α, and IL-1β in wild-type, but not Tlr2-deficient mice. Notably, upon recognition of S protein, TLR2 dimerizes with TLR1 or TLR6 to activate the NF-κB pathway. Taken together, these data reveal a mechanism for the cytokine storm during SARS-CoV-2 infection and suggest that TLR2 could be a potential therapeutic target for COVID-19.

摘要

新型冠状病毒肺炎(COVID-19)的发病机制与过度炎症反应有关;然而,SARS-CoV-2 诱导炎症的确切机制仍不清楚。在这里,我们研究了 SARS-CoV-2 的主要结构蛋白的直接炎症功能。我们观察到,刺突(S)蛋白强烈诱导人源和鼠源巨噬细胞中炎症细胞因子和趋化因子的产生,包括白细胞介素-6(IL-6)、白细胞介素-1β(IL-1β)、肿瘤坏死因子-α(TNFα)、趋化因子配体 1(CXCL1)、趋化因子配体 2(CXCL2)和趋化因子配体 2(CCL2),但对膜(M)、包膜(E)和核衣壳(N)蛋白无此炎症反应。当用细胞外 S 蛋白刺激时,人源和鼠源肺上皮细胞也产生了炎症细胞因子和趋化因子。有趣的是,表达细胞内 S 蛋白的上皮细胞无炎症反应,但与巨噬细胞共培养时会引发炎症反应。生化研究表明,S 蛋白通过 MyD88 依赖性方式激活 NF-κB 通路来触发炎症。此外,Tlr2 缺陷型巨噬细胞中的这种 NF-κB 通路的激活被阻断。一致的是,S 蛋白在野生型小鼠中诱导了白细胞介素-6(IL-6)、肿瘤坏死因子-α(TNF-α)和白细胞介素-1β(IL-1β)的产生,但在 Tlr2 缺陷型小鼠中没有。值得注意的是,在识别 S 蛋白后,TLR2 与 TLR1 或 TLR6 二聚化以激活 NF-κB 通路。综上所述,这些数据揭示了 SARS-CoV-2 感染期间细胞因子风暴的机制,并表明 TLR2 可能是 COVID-19 的潜在治疗靶点。

https://cdn.ncbi.nlm.nih.gov/pmc/blobs/f3b3/8709575/f8f48b19dfb0/elife-68563-fig1.jpg

文献AI研究员

20分钟写一篇综述,助力文献阅读效率提升50倍。

立即体验

用中文搜PubMed

大模型驱动的PubMed中文搜索引擎

马上搜索

文档翻译

学术文献翻译模型,支持多种主流文档格式。

立即体验