Suppr超能文献

刚地弓形虫利用宿主 ESCRT 机制摄取宿主胞质蛋白。

Toxoplasma gondii exploits the host ESCRT machinery for parasite uptake of host cytosolic proteins.

机构信息

Department of Microbiology and Immunology, University of Michigan Medical School, Ann Arbor, Michigan, United States of America.

Department of Pathology, Albert Einstein College of Medicine, Bronx, New York, New York, United States of America.

出版信息

PLoS Pathog. 2021 Dec 13;17(12):e1010138. doi: 10.1371/journal.ppat.1010138. eCollection 2021 Dec.

Abstract

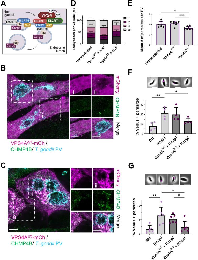
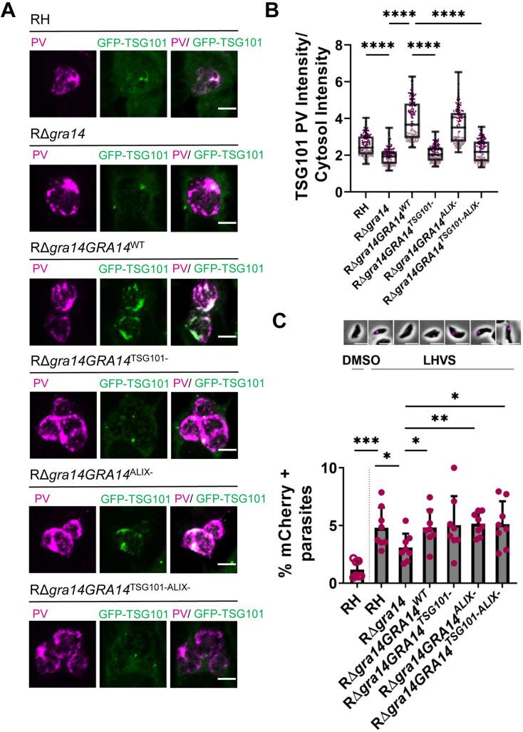
Toxoplasma gondii is a master manipulator capable of effectively siphoning the resources from the host cell for its intracellular subsistence. However, the molecular underpinnings of how the parasite gains resources from its host remain largely unknown. Residing within a non-fusogenic parasitophorous vacuole (PV), the parasite must acquire resources across the limiting membrane of its replicative niche, which is decorated with parasite proteins including those secreted from dense granules. We discovered a role for the host Endosomal Sorting Complex Required for Transport (ESCRT) machinery in host cytosolic protein uptake by T. gondii by disrupting host ESCRT function. We identified the transmembrane dense granule protein TgGRA14, which contains motifs homologous to the late domain motifs of HIV-1 Gag, as a candidate for the recruitment of the host ESCRT machinery to the PV membrane. Using an HIV-1 virus-like particle (VLP) release assay, we found that the motif-containing portion of TgGRA14 is sufficient to substitute for HIV-1 Gag late domain to mediate ESCRT-dependent VLP budding. We also show that TgGRA14 is proximal to and interacts with host ESCRT components and other dense granule proteins during infection. Furthermore, analysis of TgGRA14-deficient parasites revealed a marked reduction in ingestion of a host cytosolic protein compared to WT parasites. Thus, we propose a model in which T. gondii recruits the host ESCRT machinery to the PV where it can interact with TgGRA14 for the internalization of host cytosolic proteins across the PV membrane (PVM). These findings provide new insight into how T. gondii accesses contents of the host cytosol by exploiting a key pathway for vesicular budding and membrane scission.

摘要

刚地弓形虫是一位操纵大师,能够有效地从宿主细胞中汲取资源以维持其在细胞内的生存。然而,寄生虫从宿主获取资源的分子基础在很大程度上仍是未知的。寄生虫栖息在非融合的滋养质空泡(PV)中,必须从其复制龛的限制膜中获取资源,而该膜上装饰着寄生虫蛋白,包括从致密颗粒中分泌的蛋白。我们通过破坏宿主 ESCRT 功能,发现了宿主内体分选复合物所需的运输(ESCRT)机制在弓形虫宿主细胞质蛋白摄取中的作用。我们鉴定了跨膜致密颗粒蛋白 TgGRA14,它包含与 HIV-1 Gag 的晚期结构域基序同源的基序,是将宿主 ESCRT 机制募集到 PV 膜的候选物。使用 HIV-1 病毒样颗粒(VLP)释放测定法,我们发现 TgGRA14 含有基序的部分足以替代 HIV-1 Gag 晚期结构域来介导 ESCRT 依赖性 VLP 出芽。我们还表明,在感染过程中,TgGRA14 与宿主 ESCRT 成分和其他致密颗粒蛋白接近并相互作用。此外,对 TgGRA14 缺陷型寄生虫的分析表明,与 WT 寄生虫相比,寄生虫对宿主细胞质蛋白的摄取明显减少。因此,我们提出了一个模型,即弓形虫将宿主 ESCRT 机制募集到 PV 中,在那里它可以与 TgGRA14 相互作用,以将宿主细胞质蛋白穿过 PV 膜(PVM)内化。这些发现为弓形虫如何通过利用囊泡出芽和膜分裂的关键途径来获取宿主细胞质内容物提供了新的见解。

https://cdn.ncbi.nlm.nih.gov/pmc/blobs/45a3/8700025/1c8e85bf7019/ppat.1010138.g001.jpg

文献AI研究员

20分钟写一篇综述,助力文献阅读效率提升50倍。

立即体验

用中文搜PubMed

大模型驱动的PubMed中文搜索引擎

马上搜索

文档翻译

学术文献翻译模型,支持多种主流文档格式。

立即体验