Suppr超能文献

1,6-二磷酸果糖通过诱导蜕膜COX-2巨噬细胞分化来预防流产。

Fructose-1,6-bisphosphate prevents pregnancy loss by inducing decidual COX-2 macrophage differentiation.

作者信息

Zhou Wen-Jie, Yang Hui-Li, Mei Jie, Chang Kai-Kai, Lu Han, Lai Zhen-Zhen, Shi Jia-Wei, Wang Xiao-Hui, Wu Ke, Zhang Tao, Wang Jian, Sun Jian-Song, Ye Jiang-Feng, Li Da-Jin, Zhao Jian-Yuan, Jin Li-Ping, Li Ming-Qing

机构信息

Laboratory for Reproductive Immunology, NHC Key Lab of Reproduction Regulation (Shanghai Institute of Planned Parenthood Research), Hospital of Obstetrics and Gynecology, Shanghai Medical School, Fudan University, Shanghai 200080, People's Republic of China.

Reproductive Medical Center, Department of Obstetrics and Gynecology, Ruijin Hospital, Shanghai Jiao Tong University School of Medicine, Shanghai 200025, People's Republic of China.

出版信息

Sci Adv. 2022 Feb 25;8(8):eabj2488. doi: 10.1126/sciadv.abj2488. Epub 2022 Feb 23.

Abstract

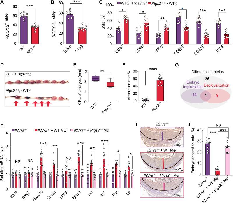
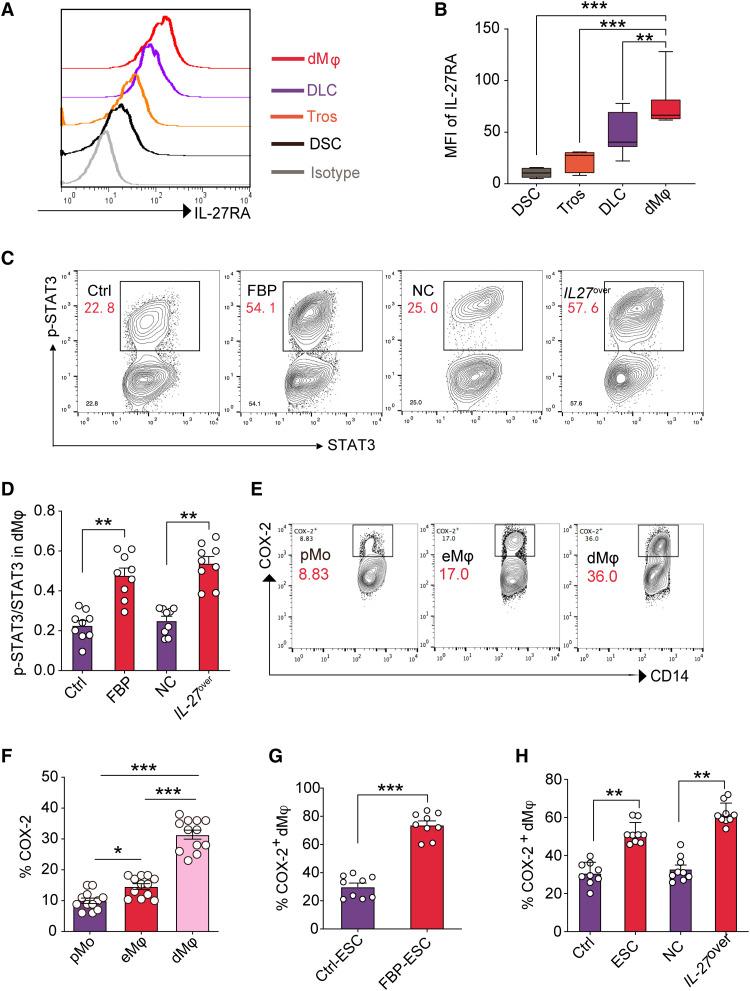
Decidualization is an intricate biological process in which extensive remodeling of the endometrium occurs to support the development of an implanting blastocyst. However, the immunometabolic mechanisms underlying this process are still largely unknown. We found that the decidualization process is accompanied by the accumulation of fructose-1,6-bisphosphate (FBP). The combination of FBP with pyruvate kinase M stimulated IL-27 secretion by endometrial stromal cells in an ERK/c-FOS-dependent manner. IL-27 induced decidual COX-2 M2-like macrophage differentiation, which promotes decidualization, trophoblast invasion, and maternal-fetal tolerance. Transfer of /COX-2 macrophages prevented fetal loss in -deleted pregnant mice. FBP levels were low in plasma and decidual tissues of patients with unexplained recurrent spontaneous abortion. In therapeutic studies, FBP supplementation significantly improved embryo loss by up-regulation of IL-27-induced COX-2 macrophage differentiation in a mouse model of spontaneous abortion. These findings collectively provide a scientific basis for a potential therapeutic strategy to prevent pregnancy loss.

摘要

蜕膜化是一个复杂的生物学过程,在此过程中子宫内膜会发生广泛重塑以支持着床囊胚的发育。然而,这一过程背后的免疫代谢机制在很大程度上仍不为人知。我们发现蜕膜化过程伴随着1,6-二磷酸果糖(FBP)的积累。FBP与丙酮酸激酶M的结合以ERK/c-FOS依赖的方式刺激子宫内膜基质细胞分泌IL-27。IL-27诱导蜕膜COX-2 M2样巨噬细胞分化,从而促进蜕膜化、滋养层细胞侵袭和母胎耐受。转移/COX-2巨噬细胞可防止基因敲除的怀孕小鼠发生胎儿丢失。原因不明的复发性自然流产患者血浆和蜕膜组织中的FBP水平较低。在治疗研究中,在自然流产小鼠模型中,补充FBP通过上调IL-27诱导的COX-2巨噬细胞分化,显著改善了胚胎丢失情况。这些发现共同为预防妊娠丢失的潜在治疗策略提供了科学依据。

https://cdn.ncbi.nlm.nih.gov/pmc/blobs/d054/8865779/1de59b4c9918/sciadv.abj2488-f1.jpg

文献AI研究员

20分钟写一篇综述,助力文献阅读效率提升50倍。

立即体验

用中文搜PubMed

大模型驱动的PubMed中文搜索引擎

马上搜索

文档翻译

学术文献翻译模型,支持多种主流文档格式。

立即体验