Suppr超能文献

一种有效的 HNF4α 激动剂揭示了 HNF4α 控制着炎症性肠病和潘氏细胞中重要的基因。

A potent HNF4α agonist reveals that HNF4α controls genes important in inflammatory bowel disease and Paneth cells.

机构信息

SBP Medical Discovery Institute, La Jolla, CA, United States of America.

出版信息

PLoS One. 2022 Apr 6;17(4):e0266066. doi: 10.1371/journal.pone.0266066. eCollection 2022.

Abstract

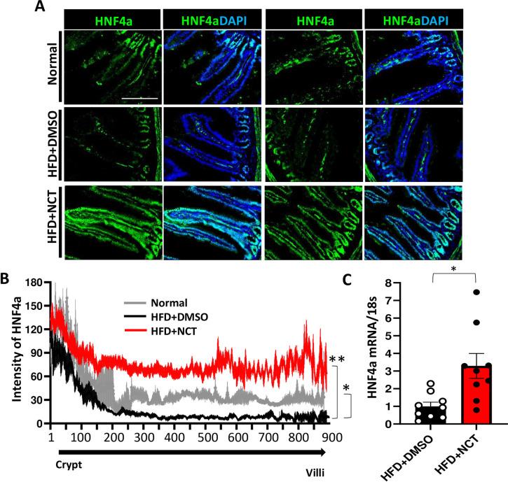
HNF4α has been implicated in IBD through a number of genome-wide association studies. Recently, we developed potent HNF4α agonists, including N-trans caffeoyltyramine (NCT). NCT was identified by structural similarity to previously the previously identified but weak HNF4α agonists alverine and benfluorex. Here, we administered NCT to mice fed a high fat diet, with the goal of studying the role of HNF4α in obesity-related diseases. Intestines from NCT-treated mice were examined by RNA-seq to determine the role of HNF4α in that organ. Surprisingly, the major classes of genes altered by HNF4α were involved in IBD and Paneth cell biology. Multiple genes downregulated in IBD were induced by NCT. Paneth cells identified by lysozyme expression were reduced in high fat fed mice. NCT reversed the effect of high fat diet on Paneth cells, with multiple markers being induced, including a number of defensins, which are critical for Paneth cell function and intestinal barrier integrity. NCT upregulated genes that play important role in IBD and that are downregulated in that disease. It reversed the loss of Paneth cell markers that occurred in high fat diet fed mice. These data suggest that HNF4α could be a therapeutic target for IBD and that the agonists that we have identified could be candidate therapeutics.

摘要

HNF4α 通过多项全基因组关联研究被牵连到 IBD 中。最近,我们开发了有效的 HNF4α 激动剂,包括 N-反式咖啡酰酪胺(NCT)。NCT 通过与先前鉴定的但较弱的 HNF4α 激动剂阿伐麦布和苯氟雷司的结构相似性被鉴定出来。在这里,我们给喂食高脂肪饮食的小鼠施用 NCT,目的是研究 HNF4α 在肥胖相关疾病中的作用。通过 RNA-seq 检查 NCT 处理的小鼠的肠道,以确定 HNF4α 在该器官中的作用。令人惊讶的是,HNF4α 改变的主要基因类别涉及 IBD 和潘氏细胞生物学。通过 NCT 诱导的 IBD 中下调的多个基因。在高脂肪喂养的小鼠中,溶菌酶表达鉴定的潘氏细胞减少。NCT 逆转了高脂肪饮食对潘氏细胞的影响,诱导了多种标志物,包括一些防御素,它们对潘氏细胞功能和肠道屏障完整性至关重要。NCT 上调了在 IBD 中发挥重要作用且在该疾病中下调的基因。它逆转了高脂肪饮食喂养的小鼠中潘氏细胞标志物的丢失。这些数据表明 HNF4α 可能是 IBD 的治疗靶点,我们鉴定的激动剂可能是候选治疗药物。

https://cdn.ncbi.nlm.nih.gov/pmc/blobs/f7b4/8985954/31e6a5e9ee26/pone.0266066.g001.jpg

文献AI研究员

20分钟写一篇综述,助力文献阅读效率提升50倍。

立即体验

用中文搜PubMed

大模型驱动的PubMed中文搜索引擎

马上搜索

文档翻译

学术文献翻译模型,支持多种主流文档格式。

立即体验