Suppr超能文献

缺乏 HNF4A 的小鼠肠道中自发的间歇性炎症是由微生物群驱动的,并与早期生活中的微生物群改变有关。

Spontaneous episodic inflammation in the intestines of mice lacking HNF4A is driven by microbiota and associated with early life microbiota alterations.

机构信息

Department of Molecular Genetics and Microbiology, Duke Microbiome Center, Duke University School of Medicine , Durham, North Carolina, USA.

Department of Immunology, Duke University School of Medicine , Durham, North Carolina, USA.

出版信息

mBio. 2023 Aug 31;14(4):e0150423. doi: 10.1128/mbio.01504-23. Epub 2023 Aug 1.

Abstract

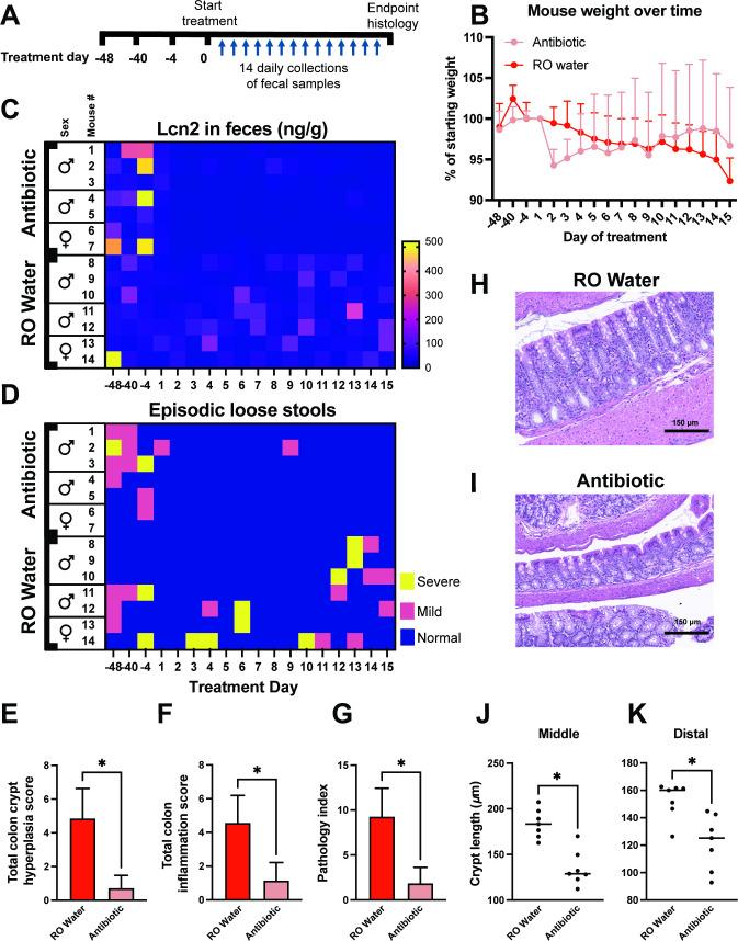
The inflammatory bowel diseases (IBD) occur in genetically susceptible individuals who mount inappropriate immune responses to their microbiota leading to chronic intestinal inflammation. Whereas IBD clinical presentation is well described, how interactions between microbiota and host genotype impact early subclinical stages of the disease remains unclear. The transcription factor hepatocyte nuclear factor 4 alpha (HNF4A) has been associated with human IBD, and deletion of in intestinal epithelial cells (IECs) in mice () leads to spontaneous colonic inflammation by 6-12 mo of age. Here, we tested if pathology in mice begins earlier in life and if microbiota contribute to that process. Longitudinal analysis revealed that mice reared in specific pathogen-free (SPF) conditions develop episodic elevated fecal lipocalin 2 (Lcn2) and loose stools beginning by 4-5 wk of age. Lifetime cumulative Lcn2 levels correlated with histopathological features of colitis at 12 mo. Antibiotic and gnotobiotic tests showed that these phenotypes in mice were dependent on microbiota. Fecal 16S rRNA gene sequencing in SPF and control mice disclosed that genotype significantly contributed to differences in microbiota composition by 12 mo, and longitudinal analysis of the mice with the highest lifetime cumulative Lcn2 revealed that microbial community differences emerged early in life when elevated fecal Lcn2 was first detected. These microbiota differences included enrichment of a novel phylogroup of in mice. We conclude that HNF4A functions in IEC to shape composition of the gut microbiota and protect against episodic inflammation induced by microbiota throughout the lifespan. IMPORTANCE The inflammatory bowel diseases (IBD), characterized by chronic inflammation of the intestine, affect millions of people around the world. Although significant advances have been made in the clinical management of IBD, the early subclinical stages of IBD are not well defined and are difficult to study in humans. This work explores the subclinical stages of disease in mice lacking the IBD-associated transcription factor HNF4A in the intestinal epithelium. Whereas these mice do not develop overt disease until late in adulthood, we find that they display episodic intestinal inflammation, loose stools, and microbiota changes beginning in very early life stages. Using germ-free and antibiotic-treatment experiments, we reveal that intestinal inflammation in these mice was dependent on the presence of microbiota. These results suggest that interactions between host genotype and microbiota can drive early subclinical pathologies that precede the overt onset of IBD and describe a mouse model to explore those important processes.

摘要

炎症性肠病(IBD)发生在易患遗传个体中,他们对其微生物群产生不适当的免疫反应,导致慢性肠道炎症。尽管 IBD 的临床表现描述得很好,但微生物群与宿主基因型之间的相互作用如何影响疾病的早期亚临床阶段仍不清楚。转录因子肝细胞核因子 4 阿尔法(HNF4A)与人类 IBD 相关,而在小鼠的肠道上皮细胞(IEC)中缺失 ()会导致 6-12 个月大时自发发生结肠炎症。在这里,我们测试了 小鼠的病理学是否更早开始,以及微生物群是否对此过程有贡献。纵向分析显示,在无特定病原体(SPF)条件下饲养的 小鼠从 4-5 周龄开始出现间歇性升高的粪便脂联素 2(Lcn2)和稀便。12 个月时,终生累积的 Lcn2 水平与结肠炎的组织病理学特征相关。抗生素和无菌试验表明,这些 小鼠的表型依赖于微生物群。SPF 和对照小鼠的粪便 16S rRNA 基因测序显示,到 12 个月时,基因型显著影响微生物群组成的差异,对终生累积 Lcn2 最高的 小鼠进行的纵向分析显示,当首次检测到粪便 Lcn2 升高时,微生物群落的差异很早就出现了。这些微生物群差异包括在 小鼠中新型 的富集。我们得出的结论是,HNF4A 在 IEC 中发挥作用,塑造肠道微生物群的组成,并在整个生命周期中保护免受微生物群诱导的间歇性炎症。重要性 炎症性肠病(IBD)以肠道慢性炎症为特征,影响着全世界数百万人。尽管在 IBD 的临床管理方面取得了重大进展,但 IBD 的早期亚临床阶段尚未得到很好的定义,并且难以在人类中进行研究。这项工作探索了缺乏肠道上皮中 IBD 相关转录因子 HNF4A 的小鼠的疾病亚临床阶段。虽然这些小鼠直到成年后期才出现明显的疾病,但我们发现它们从非常早期的生命阶段开始就表现出间歇性的肠道炎症、稀便和微生物群变化。通过使用无菌和抗生素处理实验,我们揭示了这些小鼠的肠道炎症依赖于微生物群的存在。这些结果表明,宿主基因型和微生物群之间的相互作用可以驱动早期亚临床病理,这些病理先于 IBD 的明显发作,并描述了一种探索这些重要过程的小鼠模型。

https://cdn.ncbi.nlm.nih.gov/pmc/blobs/95c7/10470520/30ad2ef567c8/mbio.01504-23.f001.jpg

文献AI研究员

20分钟写一篇综述,助力文献阅读效率提升50倍。

立即体验

用中文搜PubMed

大模型驱动的PubMed中文搜索引擎

马上搜索

文档翻译

学术文献翻译模型,支持多种主流文档格式。

立即体验