Suppr超能文献

人主动脉夹层组织中免疫细胞的单细胞测序揭示免疫细胞异质性

Single-Cell Sequencing of Immune Cells in Human Aortic Dissection Tissue Provides Insights Into Immune Cell Heterogeneity.

作者信息

Liu Yifan, Zou Lingwei, Tang Hanfei, Li Jie, Liu Hao, Jiang Xiaolang, Jiang Baohong, Dong Zhihui, Fu Weiguo

机构信息

Department of Vascular Surgery, Institute of Vascular Surgery, Zhongshan Hospital, Fudan University, Shanghai, China.

National Clinical Research Center for Interventional Medicine, Shanghai, China.

出版信息

Front Cardiovasc Med. 2022 Mar 31;9:791875. doi: 10.3389/fcvm.2022.791875. eCollection 2022.

Abstract

BACKGROUND

Inflammation plays an important role in the progression of sporadic aortic dissection (AD). Immune cells, especially macrophages, infiltrate the aorta and secrete inflammatory cytokines and matrix metalloproteinases to cause degradation of the extracellular matrix, thereby contributing to the pathogenesis of AD. However, the cellular heterogeneity within these immune cells has not been fully characterized.

METHODS

We used single-cell RNA sequencing to profile the transcriptomes of all immune cells in AD tissue and normal aorta. Using magnetic-activated cell sorting gating on CD45, we obtained a higher resolution identification of the immune cell subsets in the aorta.

RESULTS

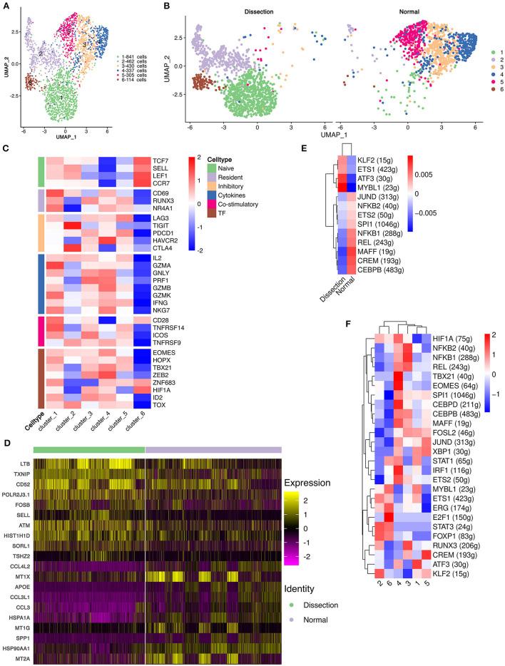
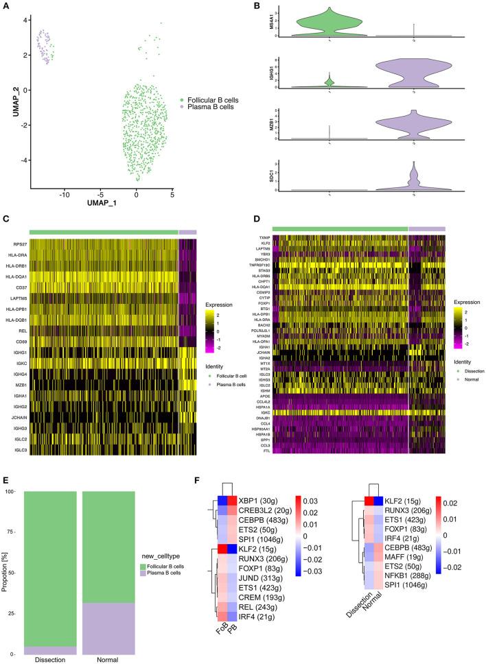
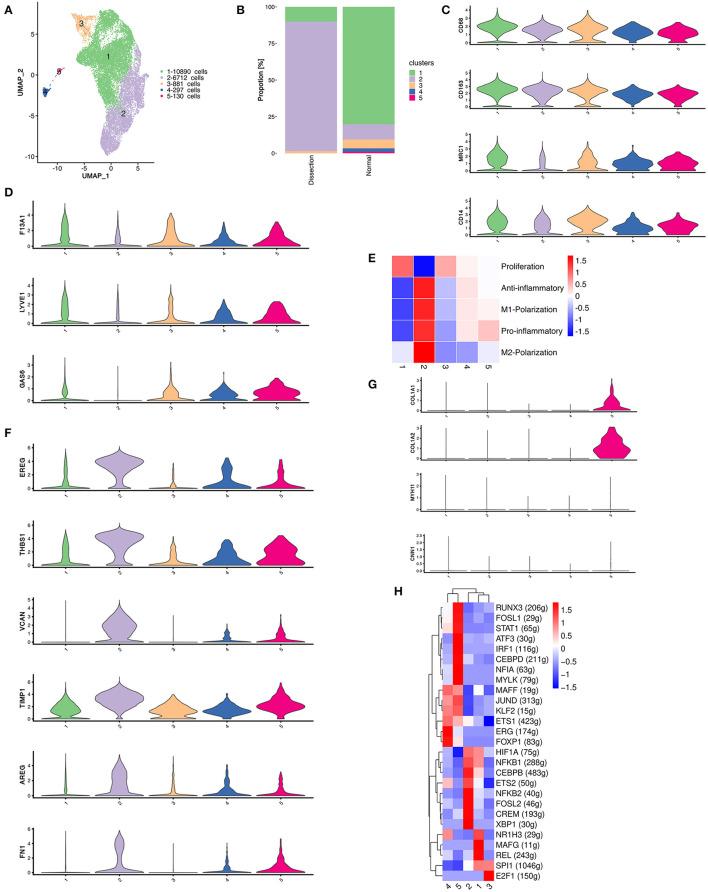
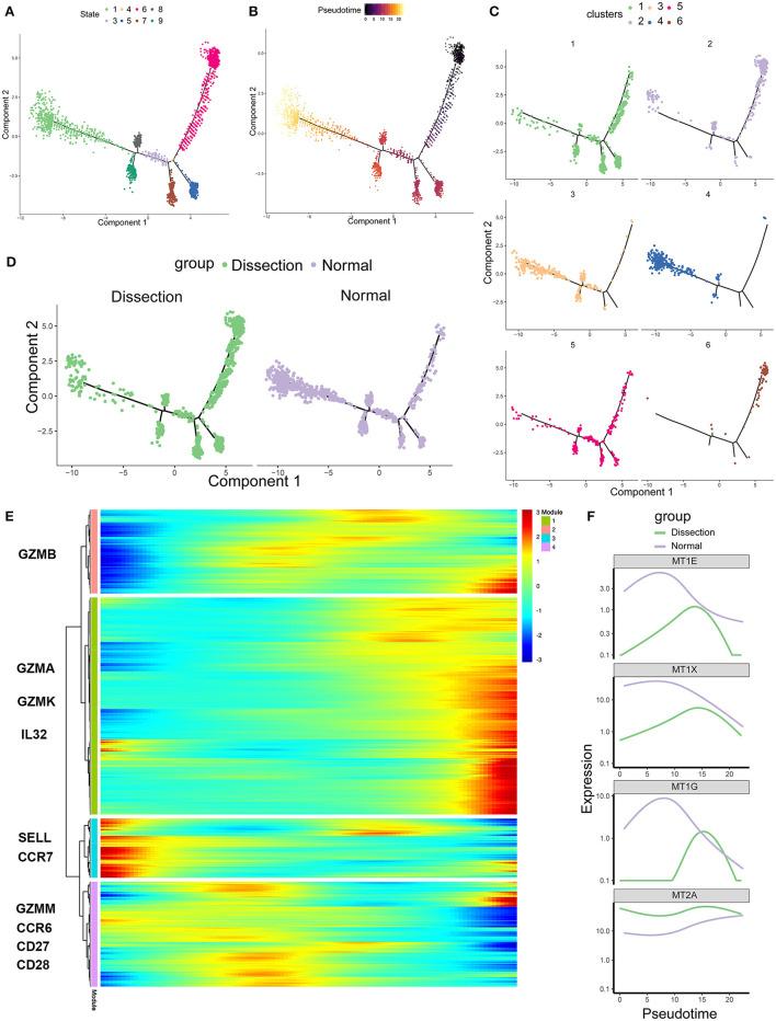
We observed significant differences in the proportion of major immune cell subpopulations between AD and normal aorta tissues. Macrophages accounted for a higher percentage in the normal aorta, while the proportions of T cells, B cells and natural killer (NK) cells were all increased in AD tissues. Macrophage clusters that expanded in AD tissues originated primarily from circulating monocytes and expressed genes encoding proinflammatory cytokines and molecules involved in tissue repair. T and NK cells in AD tissues exhibited enhanced cytotoxic properties. A cluster of CD4 T cells that had expanded in AD tissues was Th17-like and might contribute to the pathogenesis of AD. Cell-cell interaction analysis highlighted the increased communication between macrophages and T cells, which primarily regulated the costimulation of T cells.

CONCLUSIONS

Our study provides a comprehensive characterization of immune cells in the dissected aorta with an emphasis on the role of macrophages and T cells. The information from our study improves our understanding of immune mechanisms in AD formation and helps to identify additional useful targets for early diagnosis or therapy of AD.

摘要

背景

炎症在散发性主动脉夹层(AD)的进展中起重要作用。免疫细胞,尤其是巨噬细胞,浸润主动脉并分泌炎性细胞因子和基质金属蛋白酶,导致细胞外基质降解,从而促进AD的发病机制。然而,这些免疫细胞内的细胞异质性尚未得到充分表征。

方法

我们使用单细胞RNA测序对AD组织和正常主动脉中的所有免疫细胞转录组进行分析。通过对CD45进行磁珠激活细胞分选门控,我们对主动脉中的免疫细胞亚群进行了更高分辨率的鉴定。

结果

我们观察到AD组织和正常主动脉组织之间主要免疫细胞亚群的比例存在显著差异。巨噬细胞在正常主动脉中所占百分比更高,而T细胞、B细胞和自然杀伤(NK)细胞在AD组织中的比例均增加。在AD组织中扩增的巨噬细胞簇主要来源于循环单核细胞,并表达编码促炎细胞因子和参与组织修复的分子的基因。AD组织中的T细胞和NK细胞表现出增强的细胞毒性特性。在AD组织中扩增的一群CD4 T细胞呈Th17样,可能促成AD的发病机制。细胞间相互作用分析突出了巨噬细胞和T细胞之间通讯的增加,这主要调节T细胞的共刺激。

结论

我们的研究全面表征了解剖主动脉中的免疫细胞,重点关注巨噬细胞和T细胞的作用。我们研究中的信息增进了我们对AD形成中免疫机制的理解,并有助于确定AD早期诊断或治疗的其他有用靶点。

https://cdn.ncbi.nlm.nih.gov/pmc/blobs/7bb9/9008490/0659712092e6/fcvm-09-791875-g0001.jpg

文献AI研究员

20分钟写一篇综述,助力文献阅读效率提升50倍。

立即体验

用中文搜PubMed

大模型驱动的PubMed中文搜索引擎

马上搜索

文档翻译

学术文献翻译模型,支持多种主流文档格式。

立即体验