Suppr超能文献

基因工程与人类自然杀伤细胞的扩增用于 CAR 增强免疫治疗血液系统恶性肿瘤。

Genetic Engineering and Enrichment of Human NK Cells for CAR-Enhanced Immunotherapy of Hematological Malignancies.

机构信息

Department of Pediatrics III, University Children's Hospital Essen, University Duisburg-Essen, Essen, Germany.

Department of Otorhinolaryngology, Head & Neck Surgery, University Hospital Düsseldorf, Heinrich Heine University, Düsseldorf, Germany.

出版信息

Front Immunol. 2022 Apr 7;13:847008. doi: 10.3389/fimmu.2022.847008. eCollection 2022.

Abstract

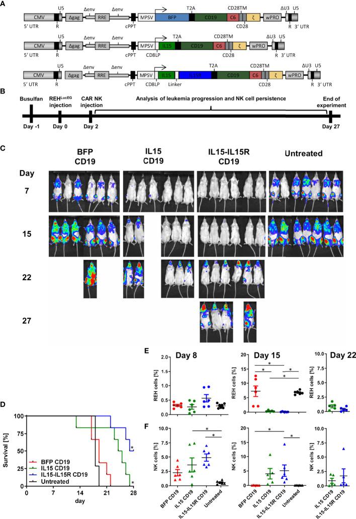
The great clinical success of chimeric antigen receptor (CAR) T cells has unlocked new levels of immunotherapy for hematological malignancies. Genetically modifying natural killer (NK) cells as alternative CAR immune effector cells is also highly promising, as NK cells can be transplanted across HLA barriers without causing graft-versus-host disease. Therefore, usage of CAR NK cell products might allow to widely expand the clinical indications and to limit the costs of treatment per patient. However, in contrast to T cells, manufacturing suitable CAR NK cell products is challenging, as standard techniques for genetically engineering NK cells are still being defined. In this study, we have established optimal lentiviral transduction of primary human NK cells by systematically testing different internal promoters for lentiviral CAR vectors and comparing lentiviral pseudotypes and viral entry enhancers. We have additionally modified CAR constructs recognizing standard target antigens for acute lymphoblastic leukemia (ALL) and acute myeloid leukemia (AML) therapy-CD19, CD33, and CD123-to harbor a CD34-derived hinge region that allows efficient detection of transduced NK cells and and also facilitates CD34 microbead-assisted selection of CAR NK cell products to >95% purity for potential clinical usage. Importantly, as most leukemic blasts are immunogenic for activated primary human NK cells, we developed an system that blocks the activating receptors NKG2D, DNAM-1, NKp30, NKp44, NKp46, and NKp80 on these cells and therefore allows systematic testing of the specific killing of CAR NK cells against ALL and AML cell lines and primary AML blasts. Finally, we evaluated in an ALL xenotransplantation model in NOD/SCID-gamma (NSG) mice whether human CD19 CAR NK cells directed against the CD19+ blasts are relying on soluble or membrane-bound IL15 production for NK cell persistence and also leukemia control. Hence, our study provides important insights into the generation of pure and highly active allogeneic CAR NK cells, thereby advancing adoptive cellular immunotherapy with CAR NK cells for human malignancies further.

摘要

嵌合抗原受体 (CAR) T 细胞的巨大临床成功为血液恶性肿瘤的免疫治疗开启了新的水平。将自然杀伤 (NK) 细胞基因修饰为替代的 CAR 免疫效应细胞也具有很高的前景,因为 NK 细胞可以在不引起移植物抗宿主病的情况下跨越 HLA 障碍进行移植。因此,使用 CAR NK 细胞产品可能会广泛扩大临床适应证,并降低每位患者的治疗成本。然而,与 T 细胞不同,制造合适的 CARNK 细胞产品具有挑战性,因为 NK 细胞的基因工程标准技术仍在定义中。在这项研究中,我们通过系统测试不同的内源性启动子用于慢病毒 CAR 载体,并比较慢病毒假型和病毒进入增强子,从而建立了优化的原发性人 NK 细胞的慢病毒转导。我们还修饰了识别急性淋巴细胞白血病 (ALL) 和急性髓细胞白血病 (AML) 治疗的标准靶抗原的 CAR 构建体-CD19、CD33 和 CD123-携带 CD34 衍生的铰链区,该铰链区允许有效检测转导的 NK 细胞,并促进 CARNK 细胞产品的 CD34 微珠辅助选择,纯度>95%,以备潜在的临床使用。重要的是,由于大多数白血病细胞对于激活的原发性人 NK 细胞具有免疫原性,我们开发了一种系统,该系统阻断这些细胞上的激活受体 NKG2D、DNAM-1、NKp30、NKp44、NKp46 和 NKp80,从而可以系统地测试 CARNK 细胞对 ALL 和 AML 细胞系和原发性 AML 母细胞的特异性杀伤。最后,我们在 NOD/SCID-γ (NSG) 小鼠的 ALL 异种移植模型中评估了针对 CD19+母细胞的靶向 CD19 的人 CD19 CARNK 细胞是否依赖于可溶性或膜结合的 IL15 产生来维持 NK 细胞持久性和控制白血病。因此,我们的研究为生成纯和高活性同种异体 CARNK 细胞提供了重要的见解,从而进一步推进了 CARNK 细胞用于人类恶性肿瘤的过继细胞免疫治疗。

https://cdn.ncbi.nlm.nih.gov/pmc/blobs/0917/9022481/9fd1cdf93512/fimmu-13-847008-g001.jpg

文献AI研究员

20分钟写一篇综述,助力文献阅读效率提升50倍。

立即体验

用中文搜PubMed

大模型驱动的PubMed中文搜索引擎

马上搜索

文档翻译

学术文献翻译模型,支持多种主流文档格式。

立即体验