Suppr超能文献

急性髓系白血病的新型预后标志物:联合CNV驱动基因和铁死亡相关基因的生物信息学分析

Novel Prognostic Signature for Acute Myeloid Leukemia: Bioinformatics Analysis of Combined CNV-Driven and Ferroptosis-Related Genes.

作者信息

Han Chunjiao, Zheng Jiafeng, Li Fangfang, Guo Wei, Cai Chunquan

机构信息

Clinical School of Paediatrics, Tianjin Medical University, Tianjin, China.

Department of Pulmonology, Tianjin Children's Hospital/Tianjin University Children's Hospital, Tianjin, China.

出版信息

Front Genet. 2022 Apr 26;13:849437. doi: 10.3389/fgene.2022.849437. eCollection 2022.

Abstract

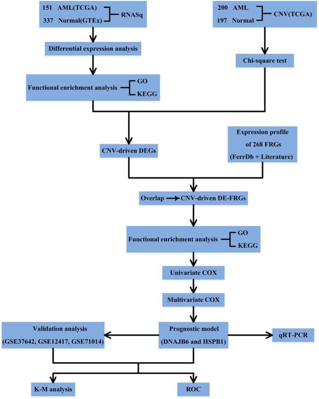
Acute myeloid leukemia (AML), which has a difficult prognosis, is the most common hematologic malignancy. The role of copy number variations (CNVs) and ferroptosis in the tumor process is becoming increasingly prominent. We aimed to identify specific CNV-driven ferroptosis-related genes (FRGs) and establish a prognostic model for AML. The combined analysis of CNV differential data and differentially expressed genes (DEGs) data from The Cancer Genome Atlas (TCGA) database was performed to identify key CNV-driven FRGs for AML. A risk model was constructed based on univariate and multivariate Cox regression analysis. The Gene Expression Omnibus (GEO) dataset was used to validate the model. Gene Ontology (GO) and Kyoto Encyclopedia of Genes and Genomes (KEGG) enrichment analyses were conducted to clarify the functional roles of DEGs and CNV-driven FRGs. We identified a total of 6828 AML-related DEGs, which were shown to be significantly associated with cell cycle and immune response processes. After a comprehensive analysis of CNVs and corresponding DEGs and FRGs, six CNV-driven FRGs were identified, and functional enrichment analysis indicated that they were involved in oxidative stress, cell death, and inflammatory response processes. Finally, we screened 2 CNV-driven FRGs (DNAJB6 and HSPB1) to develop a prognostic risk model. The overall survival (OS) of patients in the high-risk group was significantly shorter in both the TCGA and GEO (all < 0.05) datasets compared to the low-risk group. A novel signature based on CNV-driven FRGs was established to predict the survival of AML patients and displayed good performance. Our results may provide potential targets and new research ideas for the treatment and early detection of AML.

摘要

急性髓系白血病(AML)是最常见的血液系统恶性肿瘤,预后较差。拷贝数变异(CNV)和铁死亡在肿瘤发生过程中的作用日益显著。我们旨在识别特定的CNV驱动的铁死亡相关基因(FRG),并建立AML的预后模型。对来自癌症基因组图谱(TCGA)数据库的CNV差异数据和差异表达基因(DEG)数据进行联合分析,以识别AML关键的CNV驱动的FRG。基于单变量和多变量Cox回归分析构建风险模型。利用基因表达综合数据库(GEO)数据集验证该模型。进行基因本体(GO)和京都基因与基因组百科全书(KEGG)富集分析,以阐明DEG和CNV驱动的FRG的功能作用。我们共鉴定出6828个与AML相关的DEG,这些基因与细胞周期和免疫反应过程显著相关。在对CNV以及相应的DEG和FRG进行综合分析后,确定了6个CNV驱动的FRG,功能富集分析表明它们参与氧化应激、细胞死亡和炎症反应过程。最后,我们筛选出2个CNV驱动的FRG(DNAJB6和HSPB1)以建立预后风险模型。在TCGA和GEO数据集(均P < 0.05)中,高危组患者的总生存期(OS)显著短于低危组。基于CNV驱动的FRG建立了一种新的特征来预测AML患者的生存情况,且表现良好。我们的结果可能为AML的治疗和早期检测提供潜在靶点和新的研究思路。

https://cdn.ncbi.nlm.nih.gov/pmc/blobs/0a51/9086455/65494a11fb98/fgene-13-849437-g001.jpg

文献AI研究员

20分钟写一篇综述,助力文献阅读效率提升50倍。

立即体验

用中文搜PubMed

大模型驱动的PubMed中文搜索引擎

马上搜索

文档翻译

学术文献翻译模型,支持多种主流文档格式。

立即体验