Suppr超能文献

二氢奎宁对生长的抑制作用及其作用机制。

Inhibition of Growth by Dihydroquinine and Its Mechanisms of Action.

机构信息

Department of Biology, College of Arts and Sciences, Tuskegee University, Tuskegee, AL, United States.

Department of Biological Sciences, Alabama State University, Montgomery, AL, United States.

出版信息

Front Cell Infect Microbiol. 2022 May 11;12:852889. doi: 10.3389/fcimb.2022.852889. eCollection 2022.

Abstract

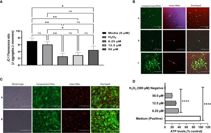
is a zoonotic parasite that infects the brain of humans and causes cerebral toxoplasmosis. The recommended drugs for the treatment or prophylaxis of toxoplasmosis are pyrimethamine (PY) and sulfadiazine (SZ), which have serious side effects. Other drugs available for toxoplasmosis are poorly tolerated. Dihydroquinine (DHQ) is a compound closely related to quinine-based drugs that have been shown to inhibit and in addition to its anti-arrhythmia properties. However, little is known about the effect of DHQ in growth and its mechanism of action . In this study, we report the anti- and anti-invasion properties of DHQ. DHQ significantly inhibited tachyzoite growth with IC values of 0.63, 0.67, and 0.00137 µM at 24, 48, and 72 h, respectively. Under similar conditions, SZ and PY, considered as the gold standard drugs for the treatment of toxoplasmosis, had IC values of 1.29, 1.55, and 0.95 and 3.19, 3.52, and 2.42 µM, respectively. The rapid dose-dependent inhibition of tachyzoites by DHQ compared to the standard drugs (SZ and PY) indicates that DHQ has high selective parasiticidal effects against tachyzoite proliferation. Remarkably, DHQ had an excellent selectivity index (SI) of 149- and 357-fold compared to 24- and 143-fold for PY and SZ, respectively, using fibroblast cells. In addition, DHQ disrupted tachyzoite mitochondrial membrane potential and adenosine triphosphate (ATP) production and elicited high reactive oxygen species (ROS) generation. Taking all these findings together, DHQ promises to be an effective and safe lead for the treatment of toxoplasmosis.

摘要

刚地弓形虫是一种人畜共患寄生虫,可感染人类大脑,引发脑弓形虫病。治疗或预防弓形虫病的推荐药物为乙胺嘧啶(PY)和磺胺嘧啶(SZ),但这两种药物具有严重的副作用。其他可用于治疗弓形虫病的药物则耐受性较差。二氢奎宁(DHQ)是一种与奎宁类药物密切相关的化合物,已被证明具有抑制和的作用,此外还具有抗心律失常的特性。然而,关于 DHQ 对生长的影响及其作用机制知之甚少。在这项研究中,我们报告了 DHQ 的抗增殖和抗侵袭特性。DHQ 显著抑制速殖子生长,在 24、48 和 72 h 时的 IC 值分别为 0.63、0.67 和 0.00137 µM。在相似条件下,作为治疗弓形虫病的金标准药物的 SZ 和 PY 的 IC 值分别为 1.29、1.55 和 0.95 和 3.19、3.52 和 2.42 µM。与标准药物(SZ 和 PY)相比,DHQ 对速殖子的快速剂量依赖性抑制表明,DHQ 对速殖子增殖具有高度选择性的杀寄生虫作用。值得注意的是,与 SZ 和 PY 相比,DHQ 对成纤维细胞的选择性指数(SI)分别高达 149 倍和 357 倍,而对 PY 和 SZ 的 SI 分别为 24 倍和 143 倍。此外,DHQ 破坏速殖子线粒体膜电位和三磷酸腺苷(ATP)的产生,并引起大量活性氧(ROS)的产生。综上所述,DHQ 有望成为一种有效且安全的弓形虫病治疗药物。

https://cdn.ncbi.nlm.nih.gov/pmc/blobs/c3fe/9131874/413cb4ca1b3b/fcimb-12-852889-g001.jpg

文献AI研究员

20分钟写一篇综述,助力文献阅读效率提升50倍。

立即体验

用中文搜PubMed

大模型驱动的PubMed中文搜索引擎

马上搜索

文档翻译

学术文献翻译模型,支持多种主流文档格式。

立即体验