Suppr超能文献

贝拉喹啉作为一种抗弓形虫的替代药物引起的线粒体功能障碍。

Mitochondrial dysfunction induced by bedaquiline as an anti-Toxoplasma alternative.

机构信息

College of Animal Science and Technology, Guangxi University, Nanning, 530004, China.

Guangxi Zhuang Autonomous Region Engineering Research Center of Veterinary Biologics, Nanning, 530004, China.

出版信息

Vet Res. 2023 Dec 19;54(1):123. doi: 10.1186/s13567-023-01252-z.

Abstract

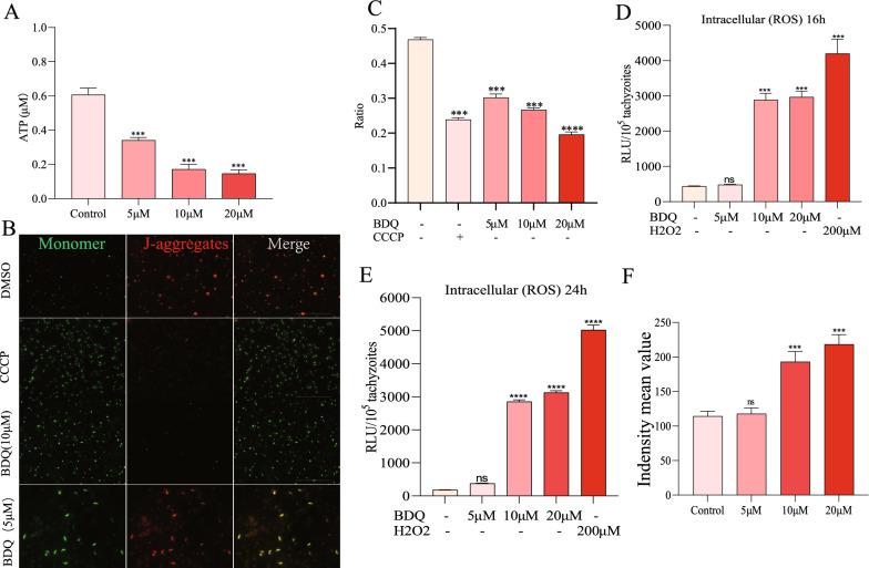
Toxoplasma gondii is a zoonotic parasite that infects one-third of the world's population and nearly all warm-blooded animals. Due to the complexity of T. gondii's life cycle, available treatment options have limited efficacy. Thus, there is an urgent need to develop new compounds or repurpose existing drugs with potent anti-Toxoplasma activity. This study demonstrates that bedaquiline (BDQ), an FDA-approved diarylquinoline antimycobacterial drug for the treatment of tuberculosis, potently inhibits the tachyzoites of T. gondii. At a safe concentration, BDQ displayed a dose-dependent inhibition on T. gondii growth with a half-maximal effective concentration (EC) of 4.95 μM. Treatment with BDQ significantly suppressed the proliferation of T. gondii tachyzoites in the host cell, while the invasion ability of the parasite was not affected. BDQ incubation shrunk the mitochondrial structure and decreased the mitochondrial membrane potential and ATP level of T. gondii parasites. In addition, BDQ induced elevated ROS and led to autophagy in the parasite. By transcriptomic analysis, we found that oxidative phosphorylation pathway genes were significantly disturbed by BDQ-treated parasites. More importantly, BDQ significantly reduces brain cysts for the chronically infected mice. These results suggest that BDQ has potent anti-T. gondii activity and may impair its mitochondrial function by affecting proton transport. This study provides bedaquiline as a potential alternative drug for the treatment of toxoplasmosis, and our findings may facilitate the development of new effective drugs for the treatment of toxoplasmosis.

摘要

刚地弓形虫是一种人畜共患寄生虫,感染了世界上三分之一的人口和几乎所有的温血动物。由于刚地弓形虫生命周期的复杂性,现有的治疗方法疗效有限。因此,迫切需要开发具有强大抗弓形虫活性的新化合物或重新利用现有的药物。本研究表明,贝达喹啉(BDQ),一种经美国食品和药物管理局(FDA)批准的用于治疗结核病的二芳基喹啉抗分枝杆菌药物,能有效抑制刚地弓形虫速殖子。在安全浓度下,BDQ 对刚地弓形虫的生长表现出剂量依赖性抑制作用,半数最大有效浓度(EC)为 4.95 μM。BDQ 处理显著抑制了宿主细胞内刚地弓形虫速殖子的增殖,而寄生虫的侵袭能力不受影响。BDQ 孵育使弓形虫寄生虫的线粒体结构缩小,降低了线粒体膜电位和 ATP 水平。此外,BDQ 诱导 ROS 升高,并导致寄生虫自噬。通过转录组分析,我们发现氧化磷酸化途径基因在被 BDQ 处理的寄生虫中受到显著干扰。更重要的是,BDQ 显著减少了慢性感染小鼠脑中的囊包。这些结果表明,BDQ 具有强大的抗弓形虫活性,可能通过影响质子转运来损害其线粒体功能。本研究为贝达喹啉治疗弓形体病提供了一种潜在的替代药物,我们的研究结果可能有助于开发治疗弓形体病的新的有效药物。

https://cdn.ncbi.nlm.nih.gov/pmc/blobs/c2d6/10731829/cfa9794a0dbb/13567_2023_1252_Fig1_HTML.jpg

文献AI研究员

20分钟写一篇综述,助力文献阅读效率提升50倍。

立即体验

用中文搜PubMed

大模型驱动的PubMed中文搜索引擎

马上搜索

文档翻译

学术文献翻译模型,支持多种主流文档格式。

立即体验