Suppr超能文献

金属蛋白酶依赖和 TMPRSS2 非依赖的 SARS-CoV-2 细胞表面进入途径需要 Spike 蛋白的 S2 结构域和弗林蛋白酶裂解位点。

Metalloproteinase-Dependent and TMPRSS2-Independent Cell Surface Entry Pathway of SARS-CoV-2 Requires the Furin Cleavage Site and the S2 Domain of Spike Protein.

机构信息

Research Center for Asian Infectious Diseases, The Institute of Medical Science, The University of Tokyogrid.26999.3d, Tokyo, Japan.

Department of Life Science and Technology, Tokyo Institute of Technology, Yokohama, Japan.

出版信息

mBio. 2022 Aug 30;13(4):e0051922. doi: 10.1128/mbio.00519-22. Epub 2022 Jun 16.

Abstract

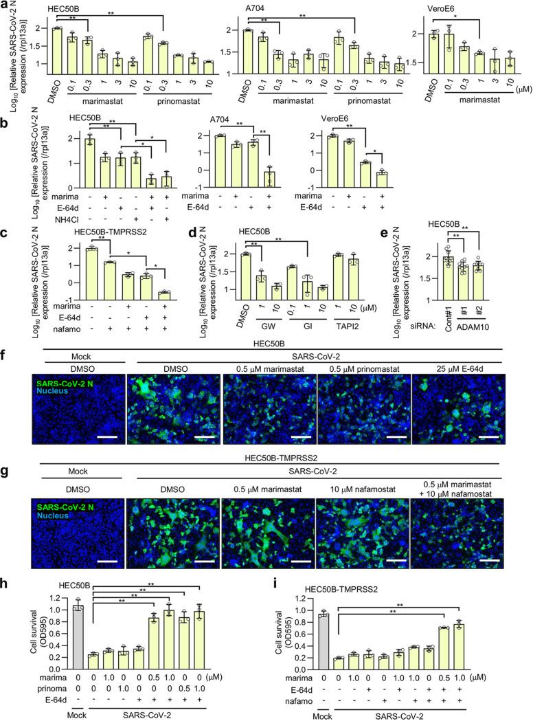
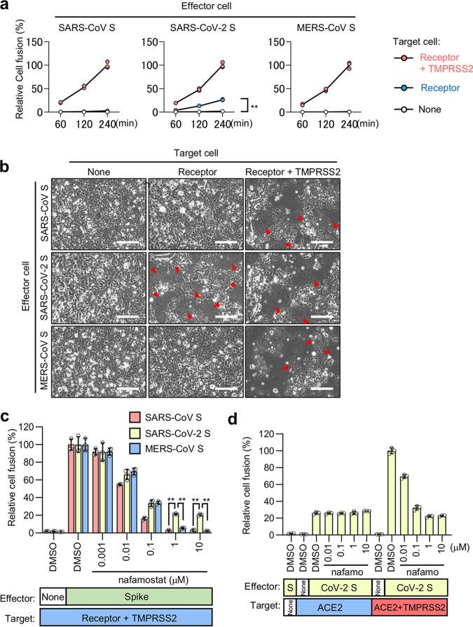
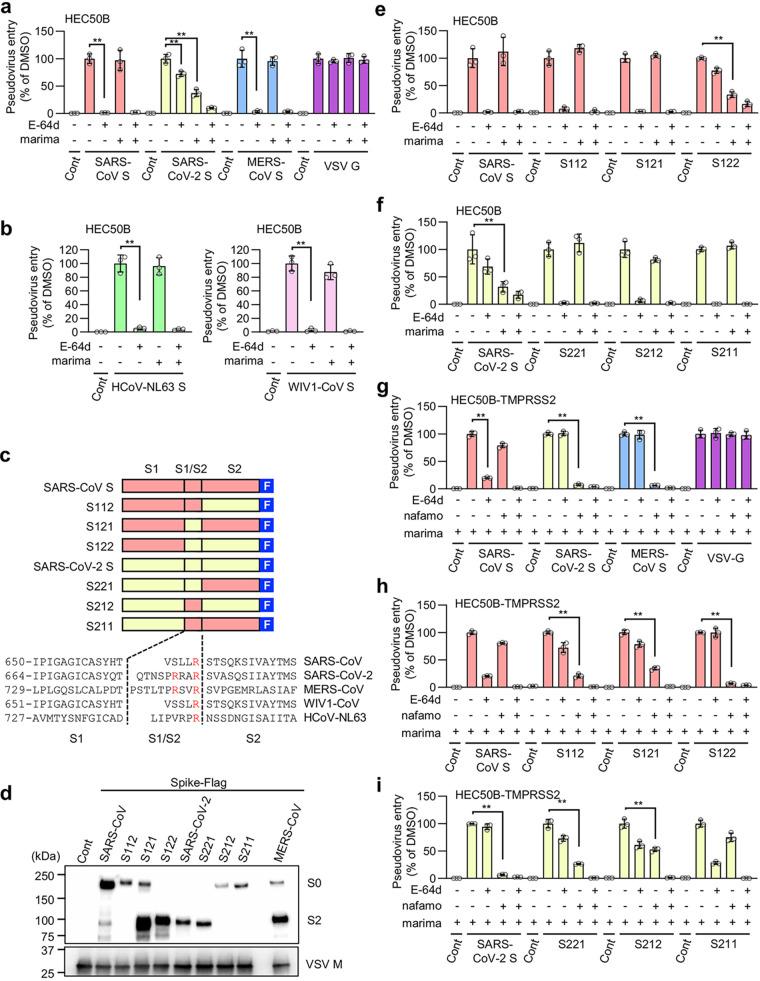
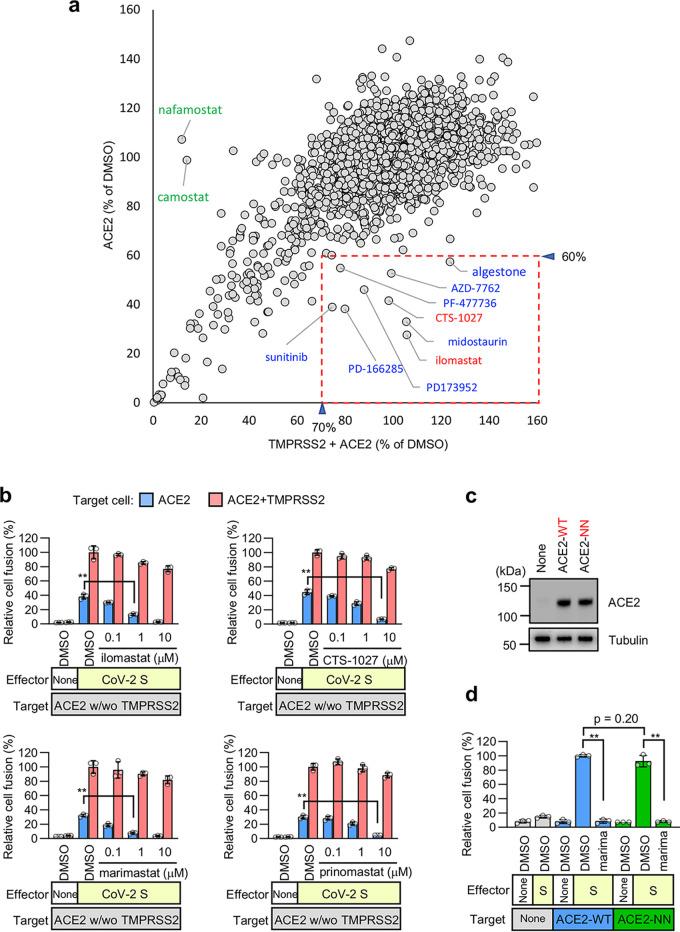
The ongoing global vaccination program to prevent SARS-CoV-2 infection, the causative agent of COVID-19, has had significant success. However, recently, virus variants that can evade the immunity in a host achieved through vaccination have emerged. Consequently, new therapeutic agents that can efficiently prevent infection from these new variants, and hence COVID-19 spread, are urgently required. To achieve this, extensive characterization of virus-host cell interactions to identify effective therapeutic targets is warranted. Here, we report a cell surface entry pathway of SARS-CoV-2 that exists in a cell type-dependent manner and is TMPRSS2 independent but sensitive to various broad-spectrum metalloproteinase inhibitors such as marimastat and prinomastat. Experiments with selective metalloproteinase inhibitors and gene-specific small interfering RNAS (siRNAs) revealed that a disintegrin and metalloproteinase 10 (ADAM10) is partially involved in the metalloproteinase pathway. Consistent with our finding that the pathway is unique to SARS-CoV-2 among highly pathogenic human coronaviruses, both the furin cleavage motif in the S1/S2 boundary and the S2 domain of SARS-CoV-2 spike protein are essential for metalloproteinase-dependent entry. In contrast, the two elements of SARS-CoV-2 independently contributed to TMPRSS2-dependent S2 priming. The metalloproteinase pathway is involved in SARS-CoV-2-induced syncytium formation and cytopathicity, leading us to theorize that it is also involved in the rapid spread of SARS-CoV-2 and the pathogenesis of COVID-19. Thus, targeting the metalloproteinase pathway in addition to the TMPRSS2 and endosomal pathways could be an effective strategy by which to cure COVID-19 in the future. To develop effective therapeutics against COVID-19, it is necessary to elucidate in detail the infection mechanism of the causative agent, SARS-CoV-2. SARS-CoV-2 binds to the cell surface receptor ACE2 via the spike protein, and then the spike protein is cleaved by host proteases to enable entry. Here, we found that the metalloproteinase-mediated pathway is important for SARS-CoV-2 infection in addition to the TMPRSS2-mediated pathway and the endosomal pathway. The metalloproteinase-mediated pathway requires both the prior cleavage of spike into two domains and a specific sequence in the second domain, S2, conditions met by SARS-CoV-2 but lacking in the related human coronavirus SARS-CoV. Besides the contribution of metalloproteinases to SARS-CoV-2 infection, inhibition of metalloproteinases was important in preventing cell death, which may cause organ damage. Our study provides new insights into the complex pathogenesis unique to COVID-19 and relevant to the development of effective therapies.

摘要

全球范围内正在进行预防 SARS-CoV-2 感染(COVID-19 的病原体)的疫苗接种计划已取得显著成功。然而,最近出现了能够逃避宿主通过疫苗接种获得的免疫的病毒变体。因此,迫切需要新的治疗药物来有效预防这些新变体的感染,从而防止 COVID-19 的传播。为此,需要广泛研究病毒-宿主细胞相互作用,以确定有效的治疗靶标。在这里,我们报告了 SARS-CoV-2 的一种细胞表面进入途径,该途径以细胞类型依赖性方式存在,并且不依赖于 TMPRSS2,但对各种广谱金属蛋白酶抑制剂(如 marimastat 和 prinomastat)敏感。使用选择性金属蛋白酶抑制剂和基因特异性小干扰 RNA(siRNA)的实验表明,解整合素金属蛋白酶 10(ADAM10)部分参与了金属蛋白酶途径。与我们的发现一致,即该途径在高致病性人类冠状病毒中是 SARS-CoV-2 所特有的,S1/S2 边界中的弗林裂解基序和 SARS-CoV-2 刺突蛋白的 S2 结构域对于金属蛋白酶依赖性进入都是必不可少的。相比之下,SARS-CoV-2 的这两个元素独立地有助于 TMPRSS2 依赖性 S2 引发。金属蛋白酶途径参与 SARS-CoV-2 诱导的合胞体形成和细胞病变作用,这使我们推断它也参与了 SARS-CoV-2 的快速传播和 COVID-19 的发病机制。因此,除了 TMPRSS2 和内体途径之外,靶向金属蛋白酶途径可能是未来治愈 COVID-19 的有效策略。

为了开发针对 COVID-19 的有效治疗方法,有必要详细阐明病原体 SARS-CoV-2 的感染机制。SARS-CoV-2 通过刺突蛋白与细胞表面受体 ACE2 结合,然后刺突蛋白被宿主蛋白酶切割,从而实现进入。在这里,我们发现除了 TMPRSS2 介导的途径和内体途径之外,金属蛋白酶介导的途径对 SARS-CoV-2 感染很重要。金属蛋白酶介导的途径需要先将刺突蛋白切割成两个结构域,并且第二个结构域 S2 中存在特定序列,这些条件是 SARS-CoV-2 所具备的,但相关的人类冠状病毒 SARS-CoV 却没有。除了金属蛋白酶对 SARS-CoV-2 感染的贡献外,抑制金属蛋白酶对于预防可能导致器官损伤的细胞死亡也很重要。我们的研究为 COVID-19 特有的复杂发病机制提供了新的见解,这与有效治疗方法的开发有关。

https://cdn.ncbi.nlm.nih.gov/pmc/blobs/d913/9426510/2e9bf5e4187e/mbio.00519-22-f001.jpg

文献AI研究员

20分钟写一篇综述,助力文献阅读效率提升50倍。

立即体验

用中文搜PubMed

大模型驱动的PubMed中文搜索引擎

马上搜索

文档翻译

学术文献翻译模型,支持多种主流文档格式。

立即体验