Suppr超能文献

工程化自然杀伤细胞抑制实体瘤中的免疫代谢 CD73-腺苷轴。

Engineered natural killer cells impede the immunometabolic CD73-adenosine axis in solid tumors.

机构信息

Department of Industrial and Physical Pharmacy, Purdue University West Lafayette, West Lafayette, United States.

Center for Cancer Research, Purdue University West Lafayette, West Lafayette, United States.

出版信息

Elife. 2022 Jul 11;11:e73699. doi: 10.7554/eLife.73699.

Abstract

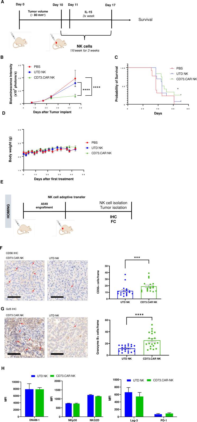
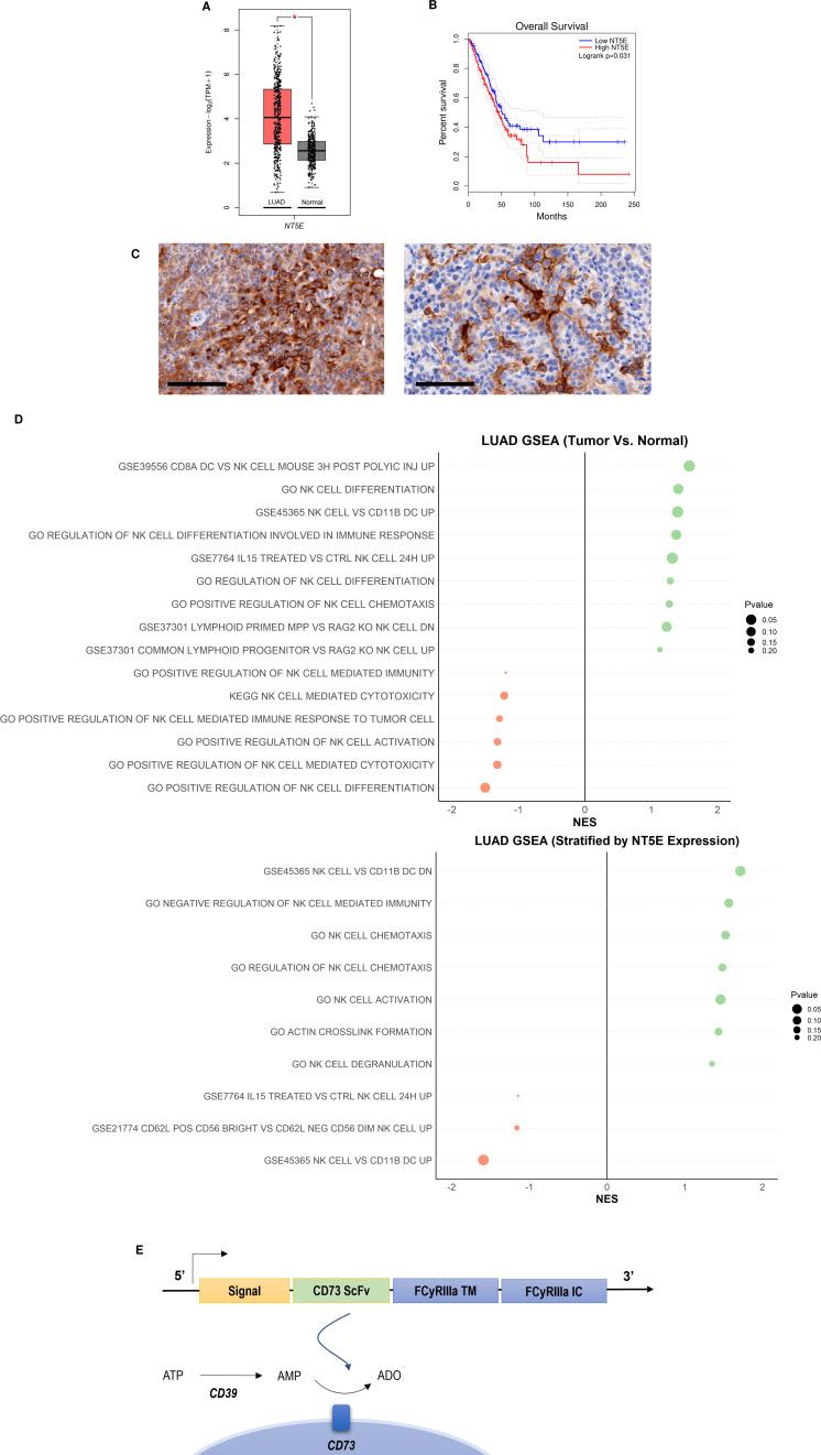
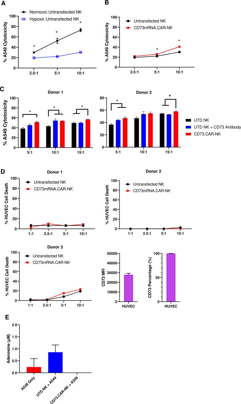
Immunometabolic reprogramming due to adenosine produced by CD73 (encoded by the 5'-ectonucleotidase gene ) is a recognized immunosuppressive mechanism contributing to immune evasion in solid tumors. Adenosine is not only known to contribute to tumor progression, but it has specific roles in driving dysfunction of immune cells, including natural killer (NK) cells. Here, we engineered human NK cells to directly target the CD73-adenosine axis by blocking the enzymatic activity of CD73. In doing so, the engineered NK cells not only impaired adenosinergic metabolism driven by the hypoxic uptake of ATP by cancer cells in a model of non-small-cell lung cancer, but also mediated killing of tumor cells due to the specific recognition of overexpressed CD73. This resulted in a 'single agent' immunotherapy that combines antibody specificity, blockade of purinergic signaling, and killing of targets mediated by NK cells. We also showed that CD73-targeted NK cells are potent in vivo and result in tumor arrest, while promoting NK cell infiltration into CD73 tumors and enhancing intratumoral activation.

摘要

由于 CD73(由 5'-核苷酸酶基因编码)产生的腺苷导致的免疫代谢重编程是一种公认的免疫抑制机制,有助于实体瘤中的免疫逃逸。腺苷不仅已知有助于肿瘤进展,而且在驱动包括自然杀伤 (NK) 细胞在内的免疫细胞功能障碍方面具有特定作用。在这里,我们通过阻断 CD73 的酶活性来设计人类 NK 细胞直接靶向 CD73-腺苷轴。通过这种方式,工程化的 NK 细胞不仅削弱了由非小细胞肺癌模型中癌细胞缺氧摄取 ATP 驱动的腺苷能代谢,而且由于对过表达的 CD73 的特异性识别,介导了对肿瘤细胞的杀伤。这导致了一种“单一药物”免疫疗法,它结合了抗体特异性、嘌呤能信号阻断和 NK 细胞介导的靶细胞杀伤。我们还表明,靶向 CD73 的 NK 细胞在体内具有强大的作用,可导致肿瘤停滞,同时促进 NK 细胞浸润到 CD73 肿瘤中,并增强肿瘤内激活。

https://cdn.ncbi.nlm.nih.gov/pmc/blobs/a8ca/9342955/5e4371d84731/elife-73699-fig1.jpg

文献AI研究员

20分钟写一篇综述,助力文献阅读效率提升50倍。

立即体验

用中文搜PubMed

大模型驱动的PubMed中文搜索引擎

马上搜索

文档翻译

学术文献翻译模型,支持多种主流文档格式。

立即体验