Suppr超能文献

一种带有辅助蛋白缺失的活减 SARS-CoV-2 疫苗候选物。

A live-attenuated SARS-CoV-2 vaccine candidate with accessory protein deletions.

机构信息

Department of Biochemistry and Molecular Biology, University of Texas Medical Branch, Galveston, TX, USA.

Department of Microbiology and Immunology, University of Texas Medical Branch, Galveston, TX, USA.

出版信息

Nat Commun. 2022 Jul 27;13(1):4337. doi: 10.1038/s41467-022-31930-z.

Abstract

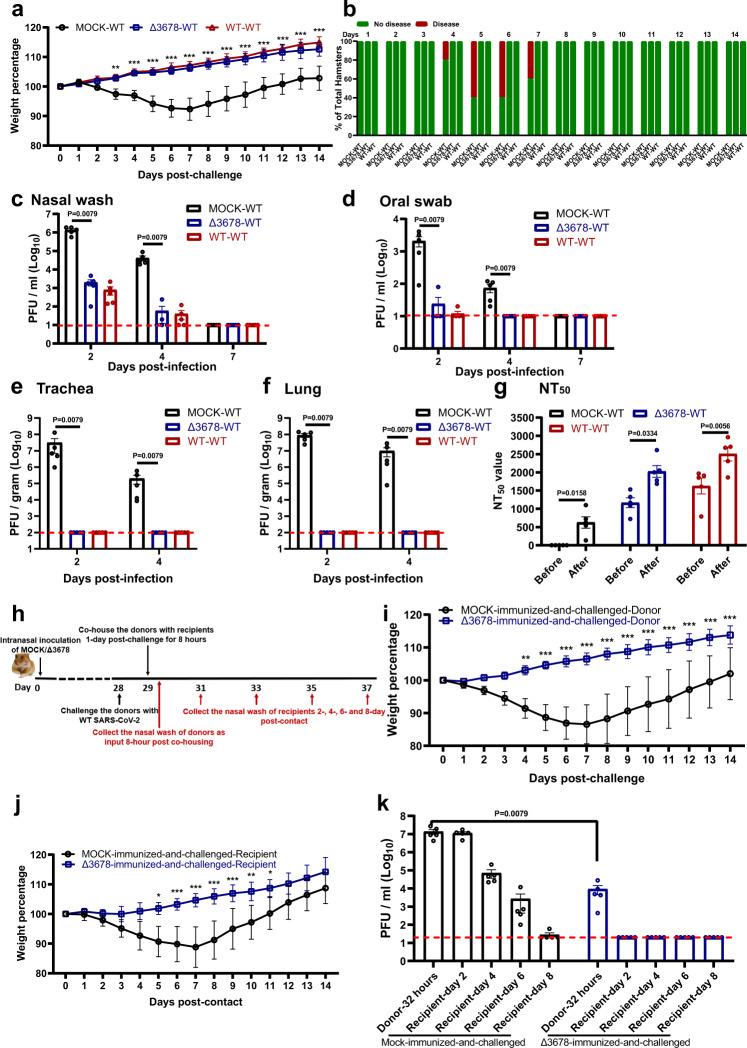
We report a live-attenuated SARS-CoV-2 vaccine candidate with (i) re-engineered viral transcription regulator sequences and (ii) deleted open-reading-frames (ORF) 3, 6, 7, and 8 (∆3678). The ∆3678 virus replicates about 7,500-fold lower than wild-type SARS-CoV-2 on primary human airway cultures, but restores its replication on interferon-deficient Vero-E6 cells that are approved for vaccine production. The ∆3678 virus is highly attenuated in both hamster and K18-hACE2 mouse models. A single-dose immunization of the ∆3678 virus protects hamsters from wild-type virus challenge and transmission. Among the deleted ORFs in the ∆3678 virus, ORF3a accounts for the most attenuation through antagonizing STAT1 phosphorylation during type-I interferon signaling. We also developed an mNeonGreen reporter ∆3678 virus for high-throughput neutralization and antiviral testing. Altogether, the results suggest that ∆3678 SARS-CoV-2 may serve as a live-attenuated vaccine candidate and a research tool for potential biosafety level-2 use.

摘要

我们报告了一种具有(i)经过重新设计的病毒转录调节剂序列和(ii)缺失开放阅读框(ORF)3、6、7 和 8(∆3678)的 SARS-CoV-2 减毒活疫苗候选物。与野生型 SARS-CoV-2 相比,∆3678 病毒在原代人呼吸道培养物中的复制低约 7500 倍,但在获准用于疫苗生产的干扰素缺陷型 Vero-E6 细胞中恢复其复制。∆3678 病毒在仓鼠和 K18-hACE2 小鼠模型中均高度减毒。单次免疫∆3678 病毒可保护仓鼠免受野生型病毒攻击和传播。在∆3678 病毒中缺失的 ORF 中,ORF3a 通过在 I 型干扰素信号传导过程中拮抗 STAT1 磷酸化,导致最大程度的衰减。我们还开发了一种 mNeonGreen 报告∆3678 病毒,用于高通量中和和抗病毒测试。总之,这些结果表明,∆3678 SARS-CoV-2 可能成为一种减毒活疫苗候选物和潜在生物安全二级用途的研究工具。

https://cdn.ncbi.nlm.nih.gov/pmc/blobs/e772/9329368/8eed686c07ff/41467_2022_31930_Fig1_HTML.jpg

文献AI研究员

20分钟写一篇综述,助力文献阅读效率提升50倍。

立即体验

用中文搜PubMed

大模型驱动的PubMed中文搜索引擎

马上搜索

文档翻译

学术文献翻译模型,支持多种主流文档格式。

立即体验