Suppr超能文献

鉴定TAZ是协调小细胞肺癌表型转变和转移的关键分子开关。

Identification of TAZ as the essential molecular switch in orchestrating SCLC phenotypic transition and metastasis.

作者信息

Jin Yujuan, Zhao Qiqi, Zhu Weikang, Feng Yan, Xiao Tian, Zhang Peng, Jiang Liyan, Hou Yingyong, Guo Chenchen, Huang Hsinyi, Chen Yabin, Tong Xinyuan, Cao Jiayu, Li Fei, Zhu Xueliang, Qin Jun, Gao Dong, Liu Xin-Yuan, Zhang Hua, Chen Luonan, Thomas Roman K, Wong Kwok-Kin, Zhang Lei, Wang Yong, Hu Liang, Ji Hongbin

机构信息

State Key Laboratory of Cell Biology, Chinese Academy of Sciences, Shanghai 200031, China.

Center for Excellence in Mathematical Sciences, National Center for Mathematics and Interdisciplinary Sciences, Key Laboratory of Management, Decision and Information System, Hua Loo-Keng Center for Mathematical Sciences, Academy of Mathematics and Systems Science, Chinese Academy of Sciences, Beijing 100190, China.

出版信息

Natl Sci Rev. 2022 Jan 4;9(7):nwab232. doi: 10.1093/nsr/nwab232. eCollection 2022 Jul.

Abstract

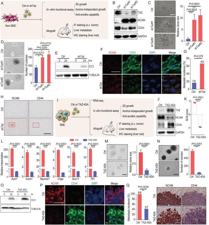
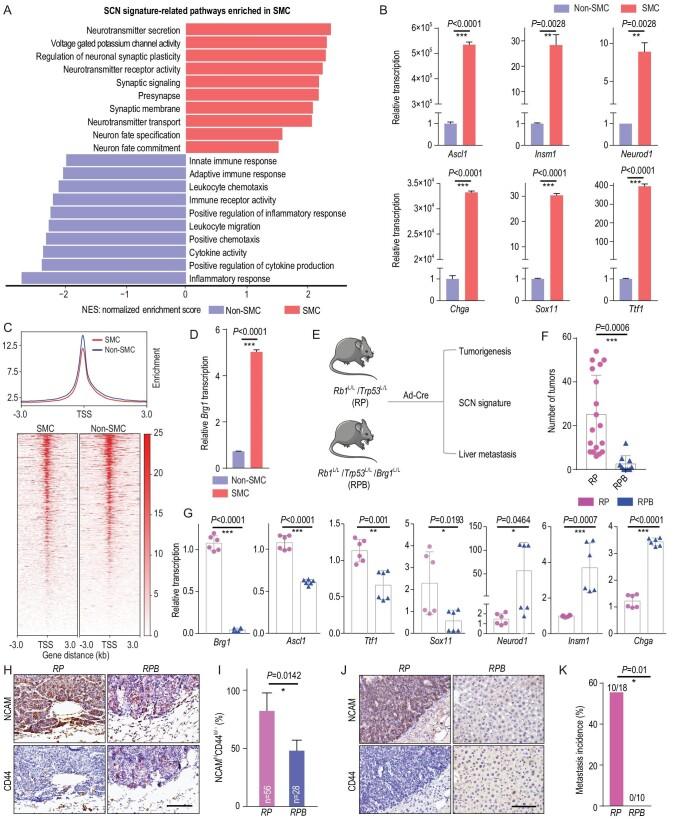
Small-cell lung cancer (SCLC) is a recalcitrant cancer characterized by high metastasis. However, the exact cell type contributing to metastasis remains elusive. Using a mouse model, we identify the NCAMCD44 subpopulation as the SCLC metastasizing cell (SMC), which is progressively transitioned from the non-metastasizing NCAMCD44 cell (non-SMC). Integrative chromatin accessibility and gene expression profiling studies reveal the important role of the SWI/SNF complex, and knockout of its central component, , significantly inhibits such phenotypic transition and metastasis. Mechanistically, TAZ is silenced by the SWI/SNF complex during SCLC malignant progression, and its knockdown promotes SMC transition and metastasis. Importantly, ectopic TAZ expression reversely drives SMC-to-non-SMC transition and alleviates metastasis. Single-cell RNA-sequencing analyses identify SMC as the dominant subpopulation in human SCLC metastasis, and immunostaining data show a positive correlation between TAZ and patient prognosis. These data uncover high SCLC plasticity and identify TAZ as the key molecular switch in orchestrating SCLC phenotypic transition and metastasis.

摘要

小细胞肺癌(SCLC)是一种具有高转移性的难治性癌症。然而,导致转移的确切细胞类型仍不清楚。利用小鼠模型,我们确定NCAM⁺CD44⁺亚群为SCLC转移细胞(SMC),其由非转移的NCAM⁻CD44⁻细胞(非SMC)逐渐转变而来。综合染色质可及性和基因表达谱研究揭示了SWI/SNF复合物的重要作用,敲除其核心成分BRG1可显著抑制这种表型转变和转移。机制上,在SCLC恶性进展过程中,TAZ被SWI/SNF复合物沉默,敲低TAZ可促进SMC转变和转移。重要的是,异位表达TAZ可逆转SMC向非SMC的转变并减轻转移。单细胞RNA测序分析确定SMC是人类SCLC转移中的主要亚群,免疫染色数据显示TAZ与患者预后呈正相关。这些数据揭示了SCLC的高度可塑性,并确定TAZ是协调SCLC表型转变和转移的关键分子开关。

https://cdn.ncbi.nlm.nih.gov/pmc/blobs/8744/9365451/9fe4e4d726a4/nwab232fig1.jpg

文献AI研究员

20分钟写一篇综述,助力文献阅读效率提升50倍。

立即体验

用中文搜PubMed

大模型驱动的PubMed中文搜索引擎

马上搜索

文档翻译

学术文献翻译模型,支持多种主流文档格式。

立即体验