Suppr超能文献

表皮生长因子受体酪氨酸激酶抑制剂(EGFR TKI)耐药的肺癌腺鳞转化综合研究确定RAPGEF3为治疗靶点。

Integrative study of lung cancer adeno-to-squamous transition in EGFR TKI resistance identifies RAPGEF3 as a therapeutic target.

作者信息

Wang Hua, Tang Shijie, Wu Qibiao, He Yayi, Zhu Weikang, Xie Xinyun, Qin Zhen, Wang Xue, Zhou Shiyu, Yao Shun, Xu Xiaoling, Guo Chenchen, Tong Xinyuan, Han Shuo, Chou Yueh-Hung, Wang Yong, Wong Kwok-Kin, Yang Cai-Guang, Chen Luonan, Hu Liang, Ji Hongbin

机构信息

Key Laboratory of Multi-Cell Systems, Shanghai Institute of Biochemistry and Cell Biology, Center for Excellence in Molecular Cell Science, Chinese Academy of Sciences, Shanghai 200031, China.

University of Chinese Academy of Sciences, Beijing 100049, China.

出版信息

Natl Sci Rev. 2024 Nov 7;11(12):nwae392. doi: 10.1093/nsr/nwae392. eCollection 2024 Dec.

Abstract

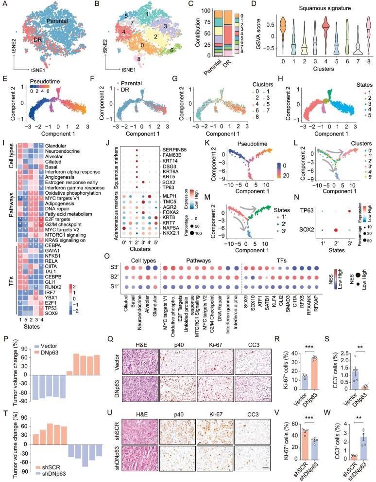
Although adeno-to-squamous transition (AST) has been observed in association with resistance to epidermal growth factor receptor (EGFR) tyrosine kinase inhibitor (TKI) in clinic, its causality, molecular mechanism and overcoming strategies remain largely unclear. We here demonstrate that squamous transition occurs concomitantly with TKI resistance in PC9-derived xenograft tumors. Perturbation of squamous transition via DNp63 overexpression or knockdown leads to significant changes in TKI responses, indicative of a direct causal link between squamous transition and TKI resistance. Integrative RNA-seq, ATAC-seq analyses and functional studies reveal that FOXA1 plays an important role in maintaining adenomatous lineage and contributes to TKI sensitivity. FOXM1 overexpression together with FOXA1 knockout fully recapitulates squamous transition and TKI resistance in both PC9 xenografts and patient-derived xenograft (PDX) models. Importantly, pharmacological inhibition of RAPGEF3 combined with EGFR TKI efficiently overcomes TKI resistance, especially in RAPGEF3 PDXs. Our findings provide novel mechanistic insights into squamous transition and therapeutic strategy to overcome EGFR TKI resistance in lung cancer.

摘要

尽管在临床上已观察到腺鳞转化(AST)与对表皮生长因子受体(EGFR)酪氨酸激酶抑制剂(TKI)的耐药性相关,但其因果关系、分子机制及克服策略仍基本不明。我们在此证明,在源自PC9的异种移植瘤中,鳞化与TKI耐药同时发生。通过过表达或敲低DNp63干扰鳞化会导致TKI反应发生显著变化,表明鳞化与TKI耐药之间存在直接因果联系。综合RNA测序、ATAC测序分析及功能研究表明,FOXA1在维持腺瘤谱系中起重要作用,并有助于TKI敏感性。在PC9异种移植瘤和患者来源的异种移植(PDX)模型中,FOXM1过表达与FOXA1敲除共同作用完全重现了鳞化和TKI耐药。重要的是,对RAPGEF3的药理学抑制联合EGFR TKI可有效克服TKI耐药,尤其是在RAPGEF3 PDX中。我们的研究结果为肺癌中鳞化及克服EGFR TKI耐药的治疗策略提供了新的机制见解。

https://cdn.ncbi.nlm.nih.gov/pmc/blobs/f2cb/11647589/e60bad5a9495/nwae392fig1.jpg

文献AI研究员

20分钟写一篇综述,助力文献阅读效率提升50倍。

立即体验

用中文搜PubMed

大模型驱动的PubMed中文搜索引擎

马上搜索

文档翻译

学术文献翻译模型,支持多种主流文档格式。

立即体验