Suppr超能文献

HMG20A 通过 MEF2C 表达的转录和表观遗传调控抑制脂肪生成。

HMG20A Inhibit Adipogenesis by Transcriptional and Epigenetic Regulation of MEF2C Expression.

机构信息

College of Animal Science, Shanxi Agricultural University, Jinzhong 030801, China.

出版信息

Int J Mol Sci. 2022 Sep 12;23(18):10559. doi: 10.3390/ijms231810559.

Abstract

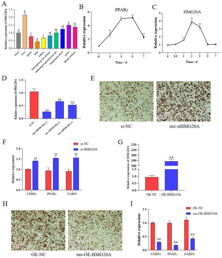
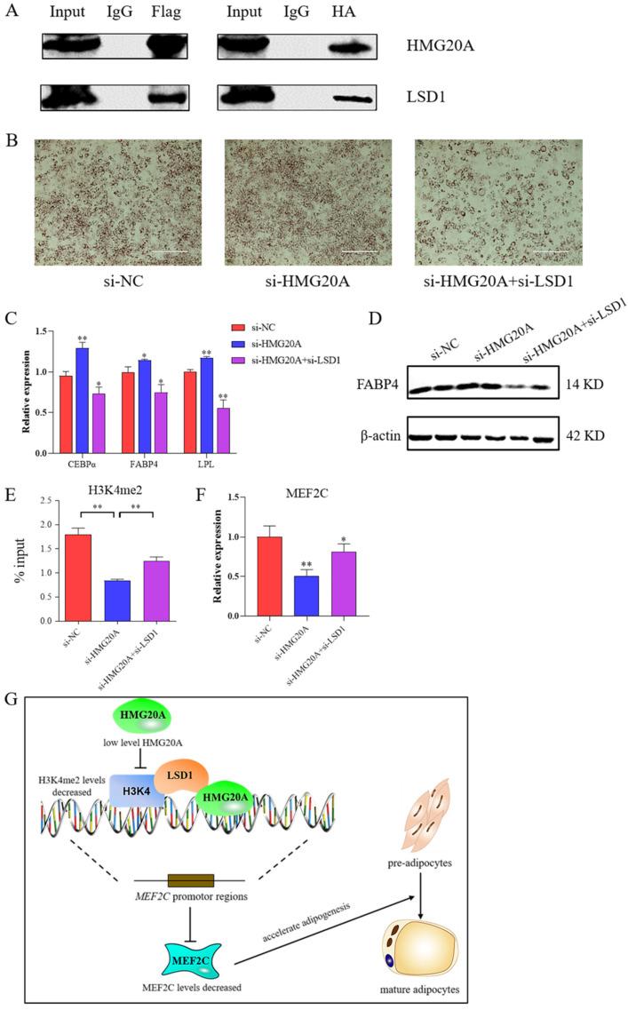
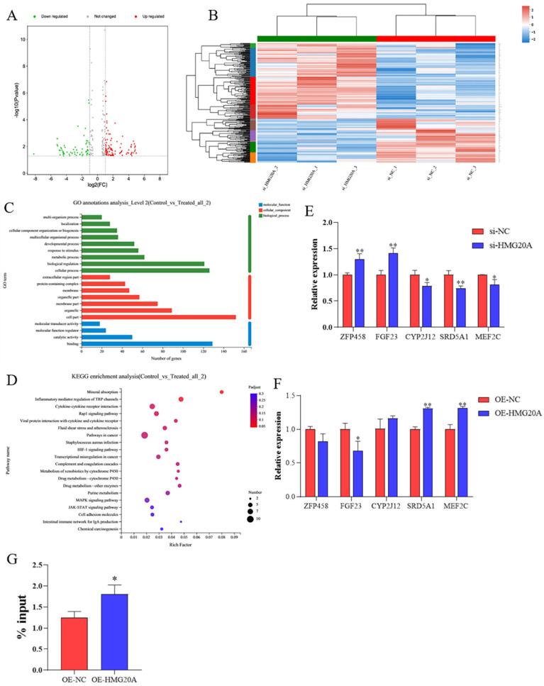
Obesity and its associated metabolic disease do serious harm to human health. The transcriptional cascade network with transcription factors as the core is the focus of current research on adipogenesis and its mechanism. Previous studies have found that HMG domain protein 20A (HMG20A) is highly expressed in the early stage of adipogenic differentiation of porcine intramuscular fat (IMF), which may be involved in regulating adipogenesis. In this study, HMG20A was found to play a key negative regulatory role in adipogenesis. Gain- and loss-of-function studies revealed that HMG20A inhibited the differentiation of SVF cells and C3H10T1/2 cells into mature adipocytes. RNA-seq was used to screen differentially expressed genes after HMG20A knockdown. qRT-PCR and ChIP-PCR confirmed that MEF2C was the real target of HMG20A, and HMG20A played a negative regulatory role through MEF2C. HMG20A binding protein LSD1 was found to alleviate the inhibitory effect of HMG20A on adipogenesis. Further studies showed that HMG20A could cooperate with LSD1 to increase the H3K4me2 of the MEF2C promoter and then increase the expression of MEF2C. Collectively, these findings highlight a role for HMG20A-dependent transcriptional and epigenetic regulation in adipogenesis.

摘要

肥胖及其相关代谢性疾病严重危害人类健康。以转录因子为核心的转录级联网络是当前脂肪生成及其机制研究的重点。先前的研究发现,HMG 结构域蛋白 20A(HMG20A)在猪肌肉间脂肪(IMF)的脂肪生成分化早期高表达,可能参与调节脂肪生成。本研究发现 HMG20A 在脂肪生成中发挥关键的负调控作用。功能获得和缺失研究表明,HMG20A 抑制 SVF 细胞和 C3H10T1/2 细胞向成熟脂肪细胞的分化。使用 RNA-seq 筛选 HMG20A 敲低后的差异表达基因。qRT-PCR 和 ChIP-PCR 证实 MEF2C 是 HMG20A 的真正靶标,HMG20A 通过 MEF2C 发挥负调控作用。发现 HMG20A 结合蛋白 LSD1 可以减轻 HMG20A 对脂肪生成的抑制作用。进一步的研究表明,HMG20A 可以与 LSD1 合作,增加 MEF2C 启动子的 H3K4me2,从而增加 MEF2C 的表达。综上所述,这些发现强调了 HMG20A 依赖的转录和表观遗传调控在脂肪生成中的作用。

https://cdn.ncbi.nlm.nih.gov/pmc/blobs/a47d/9505946/c1a96671c4ef/ijms-23-10559-g001.jpg

文献AI研究员

20分钟写一篇综述,助力文献阅读效率提升50倍。

立即体验

用中文搜PubMed

大模型驱动的PubMed中文搜索引擎

马上搜索

文档翻译

学术文献翻译模型,支持多种主流文档格式。

立即体验