Suppr超能文献

焦亡相关特征在透明细胞肾细胞癌的预后预测中发挥作用。

A pyroptosis-associated signature plays a role in prognosis prediction in clear cell renal cell carcinoma.

机构信息

Department of Urology, The First Affiliated Hospital of Harbin Medical University, Harbin, 150001, China.

Department of Urology, The Fourth Affiliated Hospital Zhejiang University School of Medicine, Yiwu City, 322000, China.

出版信息

BMC Med Genomics. 2022 Sep 26;15(1):204. doi: 10.1186/s12920-022-01339-0.

Abstract

BACKGROUND

Approximately 90% of renal malignancies are RCCs (renal cell carcinomas), and the primary subtype in histology is ccRCC (clear cell RCC). In recent years, pyroptosis has been considered a kind of inflammation-related programmed cell death that participates in the invasion, metastasis, and proliferation of tumour cells, thereby influencing tumour prognosis. Nonetheless, the expression level of pyroptosis-associated genes in RCCs and their relationship with prognosis remain obscure.

RESULTS

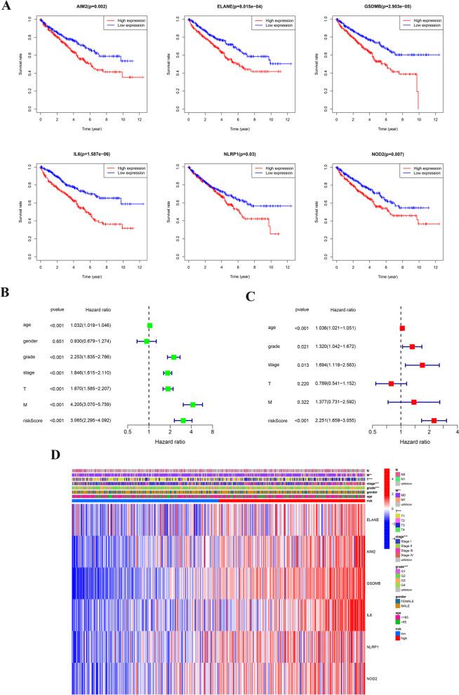
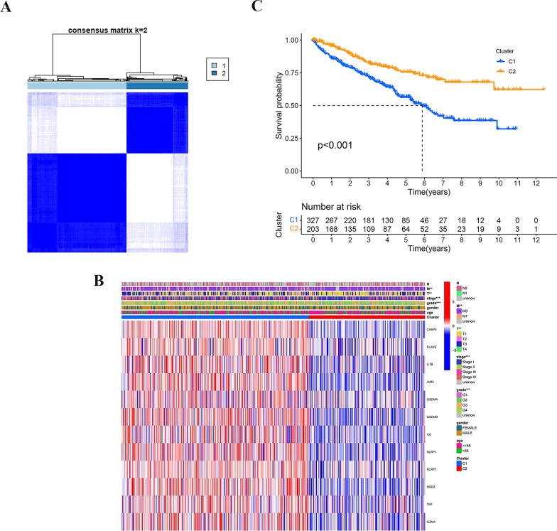
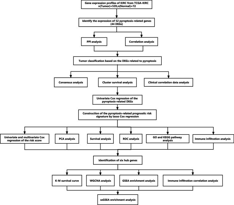
In our research, 44 regulators of pyroptosis that were differentially expressed between normal kidney and ccRCC tissues were identified. ccRCC cases were categorized into 2 subgroups according to prognostic-related DEGs (differentially expressed genes), and there was a significant difference in OS (overall survival) between them. The prognostic value of pyroptosis-associated genes was assessed as a signature based on a cohort from TCGA (The Cancer Genome Atlas). Following Cox regression with DEGs and LASSO (least absolute shrinkage and selection operator), a 6-gene signature was established, and all ccRCC cases in the cohort from TCGA were categorized into an LR (low-risk) or HR (high-risk) group (P < 0.001). In combination with clinical features, risk scores were considered a predictive factor of OS in ccRCC. KEGG (Kyoto Encyclopedia of Genes and Genomes) and GO (Gene Ontology) analyses suggest increased immunity and enrichment of genes related to immunity in the HR group.

CONCLUSIONS

Our findings indicate that genes related to pyroptosis have an important role in tumour immunity and may be used to predict the prognosis of ccRCC.

摘要

背景

大约 90%的肾恶性肿瘤为 RCC(肾细胞癌),组织学的主要亚型为 ccRCC(透明细胞 RCC)。近年来,细胞焦亡被认为是一种与炎症相关的程序性细胞死亡,参与肿瘤细胞的侵袭、转移和增殖,从而影响肿瘤预后。然而,RCC 中细胞焦亡相关基因的表达水平及其与预后的关系仍不清楚。

结果

在我们的研究中,鉴定出 44 个在正常肾组织和 ccRCC 组织之间差异表达的细胞焦亡调节因子。根据与预后相关的 DEGs(差异表达基因),将 ccRCC 病例分为 2 个亚组,它们之间的 OS(总生存期)有显著差异。根据 TCGA(癌症基因组图谱)队列中的 Cox 回归与 DEGs 和 LASSO(最小绝对收缩和选择算子),评估了基于细胞焦亡相关基因的预后价值作为一个特征。在 TCGA 队列中的所有 ccRCC 病例被分为 LR(低风险)或 HR(高风险)组(P < 0.001)。结合临床特征,风险评分被认为是 ccRCC 中 OS 的预测因子。KEGG(京都基因与基因组百科全书)和 GO(基因本体论)分析表明 HR 组中免疫增强和与免疫相关的基因富集。

结论

我们的研究结果表明,与细胞焦亡相关的基因在肿瘤免疫中起着重要作用,可能用于预测 ccRCC 的预后。

https://cdn.ncbi.nlm.nih.gov/pmc/blobs/15f8/9513884/1c5bc8e293d5/12920_2022_1339_Fig1_HTML.jpg

文献AI研究员

20分钟写一篇综述,助力文献阅读效率提升50倍。

立即体验

用中文搜PubMed

大模型驱动的PubMed中文搜索引擎

马上搜索

文档翻译

学术文献翻译模型,支持多种主流文档格式。

立即体验