Suppr超能文献

利用 mRNA 纳米疗法快速生成循环和黏膜诱饵人 ACE2,用于潜在治疗 SARS-CoV-2。

Rapid Generation of Circulating and Mucosal Decoy Human ACE2 using mRNA Nanotherapeutics for the Potential Treatment of SARS-CoV-2.

机构信息

Department of Pharmaceutical Sciences, College of Pharmacy, Robertson Life Sciences Building, Oregon State University, Portland, OR, 97201, USA.

High-Throughput Screening Services Laboratory, College of Pharmacy, Oregon State University, Corvallis, OR, 97331, USA.

出版信息

Adv Sci (Weinh). 2022 Dec;9(35):e2202556. doi: 10.1002/advs.202202556. Epub 2022 Oct 10.

Abstract

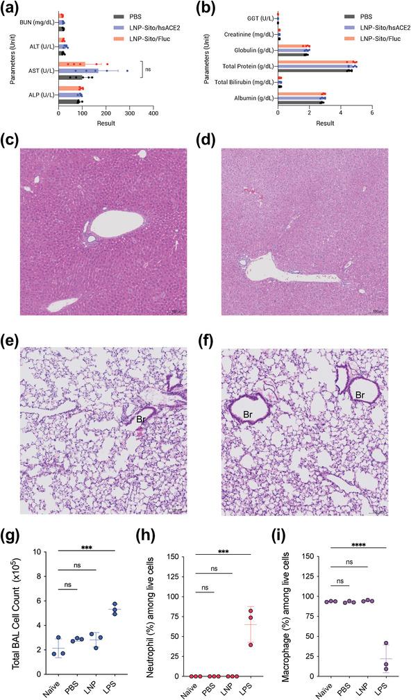
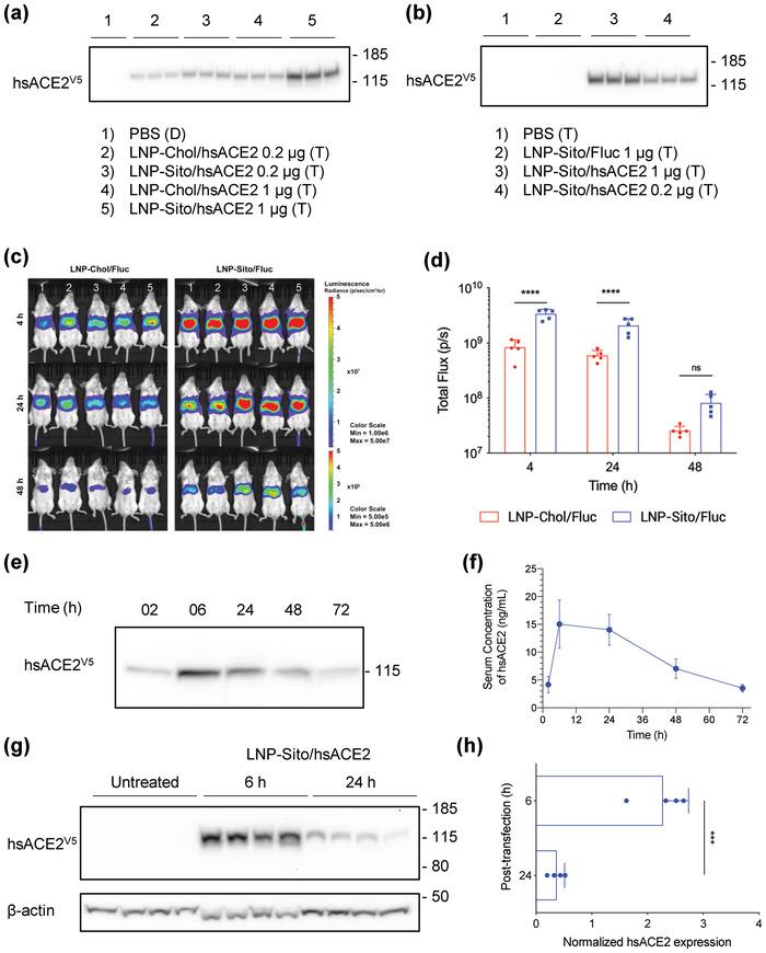
Severe acute respiratory syndrome coronavirus 2 (SARS-CoV-2) can cause lethal pulmonary damage in humans. It contains spike proteins on its envelope that bind to human angiotensin-converting enzyme 2 (hACE2) expressed on airway cells, enabling entry of the virus, and causing infection. The soluble form of hACE2 binds SARS-CoV-2 spike protein, prevents viral entry into target cells, and ameliorates lung injury; however, its short half-life limits therapeutic utilities. Here, synthetic mRNA is engineered to encode a soluble form of hACE2 (hsACE2) to prevent viral infection. A novel lipid nanoparticle (LNP) is used for packaging and delivering mRNA to cells to produce hsACE2 proteins. Intravenously administered LNP delivers mRNA to hepatocytes, leading to the production of circulatory hsACE2 initiated within 2 h and sustained over several days. Inhaled LNP results in lung transfection and secretion of mucosal hsACE2 to lung epithelia, the primary site of entry and pathogenesis for SARS-CoV-2. Furthermore, mRNA-generated hsACE2 binds to the receptor-binding domain of the viral spike protein. Finally, hsACE2 effectively inhibits SARS-CoV-2 and its pseudoviruses from infecting host cells. The proof of principle study shows that mRNA-based nanotherapeutics can be potentially deployed to neutralize SARS-CoV-2 and open new treatment opportunities for coronavirus disease 2019 (COVID-19).

摘要

严重急性呼吸综合征冠状病毒 2(SARS-CoV-2)可在人类中引起致命性肺部损伤。它的包膜上含有刺突蛋白,可与气道细胞上表达的人血管紧张素转换酶 2(hACE2)结合,使病毒进入并引起感染。hACE2 的可溶性形式与 SARS-CoV-2 刺突蛋白结合,阻止病毒进入靶细胞,并减轻肺部损伤;然而,其半衰期短限制了其治疗用途。在这里,合成 mRNA 被设计用于编码 hACE2 的可溶性形式(hsACE2)以预防病毒感染。一种新型脂质纳米颗粒(LNP)用于包装和递 mRNA 以产生 hsACE2 蛋白。静脉内给予的 LNP 将 mRNA 递送至肝细胞,导致在 2 小时内开始产生循环 hsACE2,并持续数天。吸入 LNP 可导致肺转染和粘膜 hsACE2 分泌到肺上皮,这是 SARS-CoV-2 的主要进入和发病部位。此外,mRNA 产生的 hsACE2 与病毒刺突蛋白的受体结合域结合。最后,hsACE2 可有效抑制 SARS-CoV-2 及其假病毒感染宿主细胞。这项原理验证研究表明,基于 mRNA 的纳米疗法可潜在用于中和 SARS-CoV-2,并为 2019 年冠状病毒病(COVID-19)开辟新的治疗机会。

https://cdn.ncbi.nlm.nih.gov/pmc/blobs/3ce3/9762296/7b32013a8646/ADVS-9-2202556-g002.jpg

文献AI研究员

20分钟写一篇综述,助力文献阅读效率提升50倍。

立即体验

用中文搜PubMed

大模型驱动的PubMed中文搜索引擎

马上搜索

文档翻译

学术文献翻译模型,支持多种主流文档格式。

立即体验