Suppr超能文献

基于质体基因组的莴苣属(菊科)系统发育与生物地理学研究支持对莴苣基因库类别的修订。

Plastome-based phylogeny and biogeography of L. (Asteraceae) support revised lettuce gene pool categories.

作者信息

Chu Ran, Xu Xuemin, Lu Zhenwei, Ma Yonggui, Cheng Han, Zhu Shixin, Bakker Freek T, Schranz M Eric, Wei Zhen

机构信息

School of Life Sciences, Zhengzhou University, Zhengzhou, China.

School of Life Sciences, Qinghai Normal University, Xining, China.

出版信息

Front Plant Sci. 2022 Oct 12;13:978417. doi: 10.3389/fpls.2022.978417. eCollection 2022.

Abstract

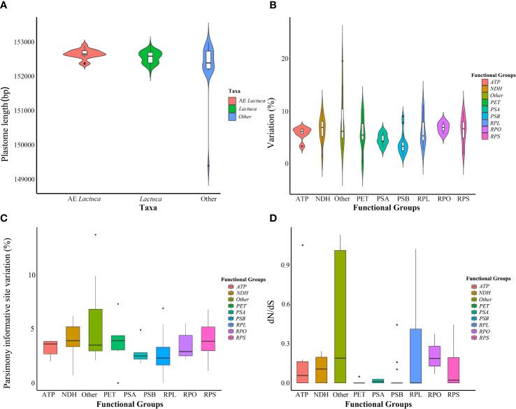
This study generated and analyzed complete plastome and internal transcribed spacer (ITS) data of 46 species, 13 African endemic (AE) species, and 15 species from eight related genera in Lactucinae. The new plastome and nuclear ITS sequences were then used to reconstruct the phylogenetic relationships of species. The whole-plastome data were used to estimate divergence time and ancestral area reconstruction of the identified major lineages. The results showed that species are generally similar in plastome size, Guanine and Cytosine (GC) content, gene structure, and categories, although crop lettuce ( L.) and its gene pool relatives were found to have one unique pseudogene (), and , , , , and showed signs of positive selection. Our phylogenomic analysis demonstrated that is monophyletic after excluding Collett and Hemsl and AE species. AE species are morphologically distinct from core lineage and need to be excluded from . The core species most likely originated from Asia-Temperate W ~6.82 Mya and then dispersed globally and formed nine clades. Finally, the lettuce gene pool concept was amended according to the phylogenetic and historical biogeographic analyses. This study revised the circumscription of , revealed robust phylogenetic relationships within the genus, and provided insights into Lactucinae phylogeny. The lettuce gene pool species could be used as potential genetic resources for lettuce breeding.

摘要

本研究生成并分析了46个物种、13个非洲特有物种以及来自莴苣亚科八个相关属的15个物种的完整质体基因组和内部转录间隔区(ITS)数据。然后利用新的质体基因组和核ITS序列重建物种的系统发育关系。利用全质体基因组数据估计已识别主要谱系的分歧时间和祖先区域重建。结果表明,尽管发现栽培生菜(L.)及其基因库亲缘种有一个独特的假基因(),并且、、、、和显示出正选择的迹象,但各物种在质体基因组大小、鸟嘌呤和胞嘧啶(GC)含量、基因结构和类别上总体相似。我们的系统基因组分析表明,排除科莱特和赫姆斯利以及非洲特有物种后,L.是单系的。非洲特有物种在形态上与核心L.谱系不同,需要从L.中排除。核心L.物种最有可能在约682万年前起源于亚洲温带西部,然后全球扩散并形成九个分支。最后,根据系统发育和历史生物地理学分析对生菜基因库概念进行了修正。本研究修订了L.的分类范围,揭示了该属内稳健的系统发育关系,并为生菜亚科系统发育提供了见解。生菜基因库物种可作为生菜育种的潜在遗传资源。

https://cdn.ncbi.nlm.nih.gov/pmc/blobs/4298/9597326/534a9bdbf789/fpls-13-978417-g001.jpg

文献AI研究员

20分钟写一篇综述,助力文献阅读效率提升50倍。

立即体验

用中文搜PubMed

大模型驱动的PubMed中文搜索引擎

马上搜索

文档翻译

学术文献翻译模型,支持多种主流文档格式。

立即体验