Suppr超能文献

茶多酚通过增强抗氧化能力和调节TGF-β1/p38/JNK信号通路保护奶牛乳腺。

Tea Polyphenols Protect the Mammary Gland of Dairy Cows by Enhancing Antioxidant Capacity and Regulating the TGF-β1/p38/JNK Pathway.

作者信息

Xu Ran, Zhu Mengran, Cao Jingwen, Guo Mengyao

机构信息

College of Veterinary Medicine, Northeast Agricultural University, Harbin 150030, China.

出版信息

Metabolites. 2022 Oct 22;12(11):1009. doi: 10.3390/metabo12111009.

Abstract

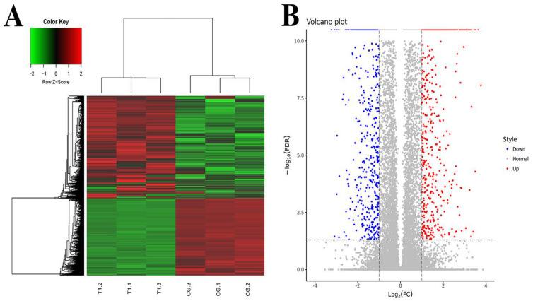
Tea polyphenols (TPs) are the main active substances in tea and they have many beneficial effects, such as anti-inflammation, antioxidant, anti-cancer and metabolic regulation effects. The quality of milk is affected by mammary gland diseases and there are substantial economic losses resulting from reduced milk production as a consequence of inflammatory injury of the mammary gland. In this study, transcriptome analysis and molecular biology techniques were used to study the effects of TPs on inflammatory injury of the mammary gland. After intervention with TPs, a total of 2085 differentially expressed genes were identified, including 1189 up-regulated genes and 896 down-regulated genes. GO analysis showed that differentially expressed genes played an important role in proton transmembrane transport, oxidation-reduction reactions and inflammatory response. KEGG enrichment suggested that differential genes were concentrated in the TGF-β pathway and active oxygen metabolism process. Experiments were performed to confirm that TPs increased SOD, CAT, T-AOC and GSH-Px content along with a reduction in MDA. Meanwhile, TPs inhibited the expression of TGF-β1 and reduced the phosphorylation of p38 and JNK. The expression of inflammatory cytokines IL-1β, IL-6 and TNF-α were significantly decreased after intervention with TPs. In summary, all the data indicated that TPs protected the mammary gland by enhancing the antioxidant capacity and down-regulating the TGF-β1/p38/JNK pathway.

摘要

茶多酚(TPs)是茶叶中的主要活性物质,具有多种有益作用,如抗炎、抗氧化、抗癌和代谢调节作用。牛奶质量受乳腺疾病影响,乳腺炎症损伤导致产奶量下降会造成巨大经济损失。本研究采用转录组分析和分子生物学技术研究茶多酚对乳腺炎症损伤的影响。经茶多酚干预后,共鉴定出2085个差异表达基因,其中上调基因1189个,下调基因896个。基因本体(GO)分析表明,差异表达基因在质子跨膜转运、氧化还原反应和炎症反应中起重要作用。京都基因与基因组百科全书(KEGG)富集分析表明,差异基因集中在转化生长因子-β(TGF-β)信号通路和活性氧代谢过程中。实验证实,茶多酚可提高超氧化物歧化酶(SOD)、过氧化氢酶(CAT)、总抗氧化能力(T-AOC)和谷胱甘肽过氧化物酶(GSH-Px)含量,同时降低丙二醛(MDA)含量。此外,茶多酚抑制TGF-β1的表达,减少p38和c-Jun氨基末端激酶(JNK)的磷酸化。经茶多酚干预后,炎症细胞因子白细胞介素-1β(IL-1β)、白细胞介素-6(IL-6)和肿瘤坏死因子-α(TNF-α)的表达显著降低。综上所述,所有数据表明,茶多酚通过增强抗氧化能力和下调TGF-β1/p38/JNK信号通路来保护乳腺。

https://cdn.ncbi.nlm.nih.gov/pmc/blobs/b3b5/9699432/1f3a216c8694/metabolites-12-01009-g001.jpg

文献AI研究员

20分钟写一篇综述,助力文献阅读效率提升50倍。

立即体验

用中文搜PubMed

大模型驱动的PubMed中文搜索引擎

马上搜索

文档翻译

学术文献翻译模型,支持多种主流文档格式。

立即体验