Suppr超能文献

代谢重编程是穴居鱼肌肉耐力的基础,尽管其肌肉质量和收缩性丧失。

Metabolic reprogramming underlies cavefish muscular endurance despite loss of muscle mass and contractility.

机构信息

Stowers Institute for Medical Research, Kansas City, MO 64110.

Department of Cell Biology and Physiology, University of Kansas Medical Center, Kansas City, KS 66160.

出版信息

Proc Natl Acad Sci U S A. 2023 Jan 31;120(5):e2204427120. doi: 10.1073/pnas.2204427120. Epub 2023 Jan 24.

Abstract

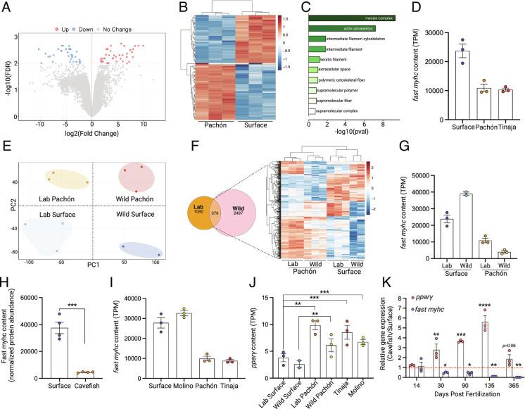
Physical inactivity is a scourge to human health, promoting metabolic disease and muscle wasting. Interestingly, multiple ecological niches have relaxed investment into physical activity, providing an evolutionary perspective into the effect of adaptive physical inactivity on tissue homeostasis. One such example, the Mexican cavefish has lost moderate-to-vigorous activity following cave colonization, reaching basal swim speeds ~3.7-fold slower than their river-dwelling counterpart. This change in behavior is accompanied by a marked shift in body composition, decreasing total muscle mass and increasing fat mass. This shift persisted at the single muscle fiber level via increased lipid and sugar accumulation at the expense of myofibrillar volume. Transcriptomic analysis of laboratory-reared and wild-caught cavefish indicated that this shift is driven by increased expression of -the master regulator of adipogenesis-with a simultaneous decrease in fast myosin heavy chain expression. Ex vivo and in vivo analysis confirmed that these investment strategies come with a functional trade-off, decreasing cavefish muscle fiber shortening velocity, time to maximal force, and ultimately maximal swimming speed. Despite this, cavefish displayed a striking degree of muscular endurance, reaching maximal swim speeds ~3.5-fold faster than their basal swim speeds. Multi-omic analysis suggested metabolic reprogramming, specifically phosphorylation of Pgm1-Threonine 19, as a key component enhancing cavefish glycogen metabolism and sustained muscle contraction. Collectively, we reveal broad skeletal muscle changes following cave colonization, displaying an adaptive skeletal muscle phenotype reminiscent to mammalian disuse and high-fat models while simultaneously maintaining a unique capacity for sustained muscle contraction via enhanced glycogen metabolism.

摘要

身体活动不足是人类健康的一大祸害,会促进代谢疾病和肌肉减少。有趣的是,多个生态位已经放松了对身体活动的投入,为适应性身体活动对组织稳态的影响提供了进化的视角。一个这样的例子是墨西哥洞穴鱼,在洞穴定居后失去了中等至剧烈的活动能力,达到的基础游泳速度比其在河流中的对应物慢了约 3.7 倍。这种行为的变化伴随着身体成分的明显变化,总肌肉质量减少,脂肪质量增加。这种变化在单个肌肉纤维水平上持续存在,通过增加脂质和糖的积累来牺牲肌原纤维体积。对实验室饲养和野生洞穴鱼的转录组分析表明,这种变化是由 -脂肪生成的主调控因子-表达增加驱动的,同时快速肌球蛋白重链表达减少。离体和体内分析证实,这些投资策略伴随着功能上的权衡,降低了洞穴鱼肌肉纤维缩短速度、达到最大力的时间,最终降低了最大游泳速度。尽管如此,洞穴鱼表现出了惊人的肌肉耐力程度,达到最大游泳速度的速度比其基础游泳速度快了约 3.5 倍。多组学分析表明代谢重编程,特别是磷酸化 Pgm1-Threonine 19,是增强洞穴鱼糖原代谢和持续肌肉收缩的关键组成部分。总的来说,我们揭示了洞穴定居后广泛的骨骼肌变化,显示出一种适应性的骨骼肌表型,类似于哺乳动物的废用和高脂肪模型,同时通过增强糖原代谢来维持独特的持续肌肉收缩能力。

https://cdn.ncbi.nlm.nih.gov/pmc/blobs/1ea3/9945943/fc20dd92af75/pnas.2204427120fig01.jpg

文献AI研究员

20分钟写一篇综述,助力文献阅读效率提升50倍。

立即体验

用中文搜PubMed

大模型驱动的PubMed中文搜索引擎

马上搜索

文档翻译

学术文献翻译模型,支持多种主流文档格式。

立即体验