Suppr超能文献

通过多患者靶向单细胞DNA测序重建乳腺癌的突变谱系

Reconstructing mutational lineages in breast cancer by multi-patient-targeted single-cell DNA sequencing.

作者信息

Leighton Jake, Hu Min, Sei Emi, Meric-Bernstam Funda, Navin Nicholas E

机构信息

Department of Genetics, UT MD Anderson Cancer Center, Houston, TX 77030, USA.

Department of Systems Biology, UT MD Anderson Cancer Center, Houston, TX 77030, USA.

出版信息

Cell Genom. 2022 Nov 9;3(1):100215. doi: 10.1016/j.xgen.2022.100215. eCollection 2023 Jan 11.

Abstract

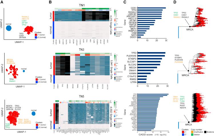
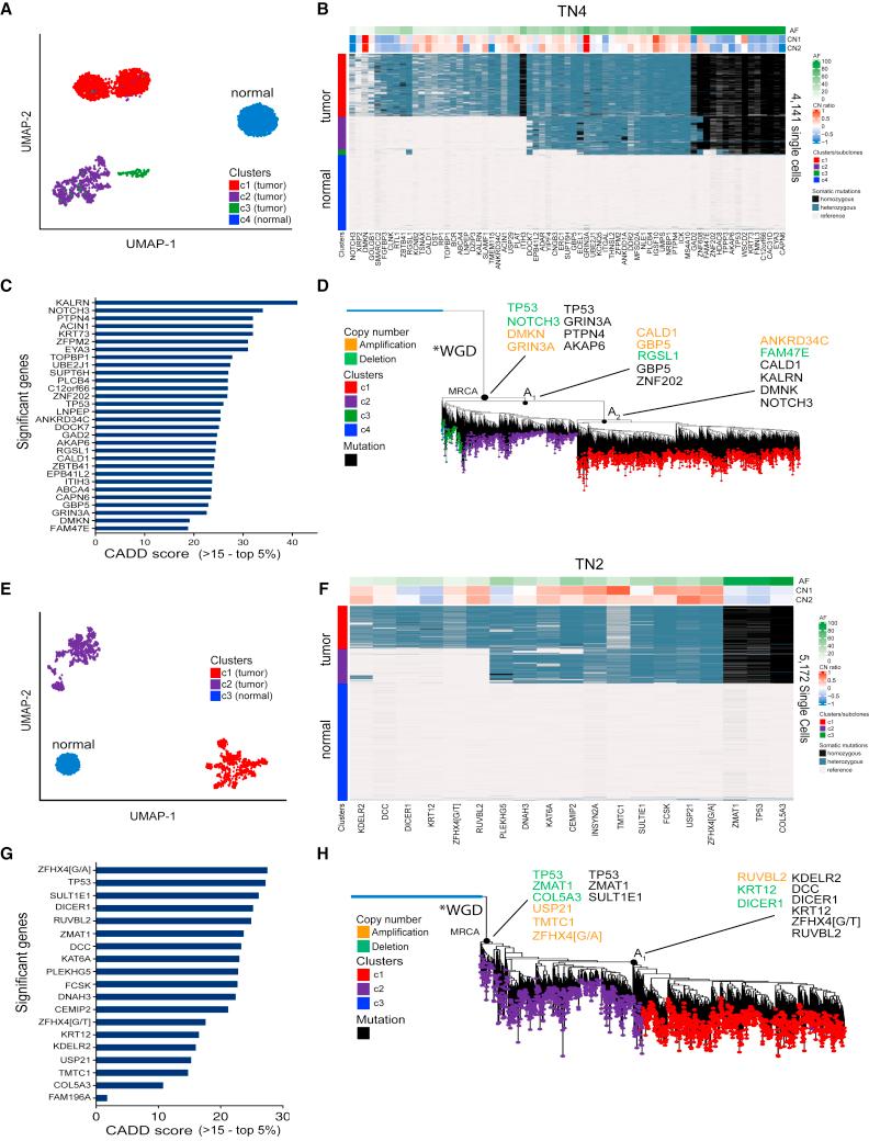
Single-cell DNA sequencing (scDNA-seq) methods are powerful tools for profiling mutations in cancer cells; however, most genomic regions sequenced in single cells are non-informative. To overcome this issue, we developed a multi-patient-targeted (MPT) scDNA-seq method. MPT involves first performing bulk exome sequencing across a cohort of cancer patients to identify somatic mutations, which are then pooled together to develop a single custom targeted panel for high-throughput scDNA-seq using a microfluidics platform. We applied MPT to profile 330 mutations across 23,500 cells from 5 patients with triple negative-breast cancer (TNBC), which showed that 3 tumors were monoclonal and 2 tumors were polyclonal. From these data, we reconstructed mutational lineages and identified early mutational and copy-number events, including early mutations that occurred in all five patients. Collectively, our data suggest that MPT can overcome a major technical obstacle for studying tumor evolution using scDNA-seq by profiling information-rich mutation sites.

摘要

单细胞DNA测序(scDNA-seq)方法是分析癌细胞突变的强大工具;然而,单细胞中测序的大多数基因组区域并无信息价值。为克服这一问题,我们开发了一种多患者靶向(MPT)scDNA-seq方法。MPT首先对一组癌症患者进行外显子组测序以识别体细胞突变,然后将这些突变汇集在一起,使用微流控平台开发一个单一的定制靶向面板用于高通量scDNA-seq。我们应用MPT对5例三阴性乳腺癌(TNBC)患者的23500个细胞中的330个突变进行分析,结果显示3个肿瘤为单克隆性,2个肿瘤为多克隆性。从这些数据中,我们重建了突变谱系并识别了早期突变和拷贝数事件,包括所有5例患者中发生的早期突变。总体而言,我们的数据表明,MPT可以通过分析信息丰富的突变位点来克服使用scDNA-seq研究肿瘤进化的一个主要技术障碍。

https://cdn.ncbi.nlm.nih.gov/pmc/blobs/320b/9903705/32b909713f94/fx1.jpg

文献AI研究员

20分钟写一篇综述,助力文献阅读效率提升50倍。

立即体验

用中文搜PubMed

大模型驱动的PubMed中文搜索引擎

马上搜索

文档翻译

学术文献翻译模型,支持多种主流文档格式。

立即体验