Suppr超能文献

小分子药物在过继细胞疗法扩增中的作用。

The magic of small-molecule drugs during expansion in adoptive cell therapy.

机构信息

Department of Hematology and Medical Oncology, Emory University School of Medicine, Atlanta, GA, United States.

Department of Pathology and Laboratory Medicine, Emory University School of Medicine, Atlanta, GA, United States.

出版信息

Front Immunol. 2023 Apr 21;14:1154566. doi: 10.3389/fimmu.2023.1154566. eCollection 2023.

Abstract

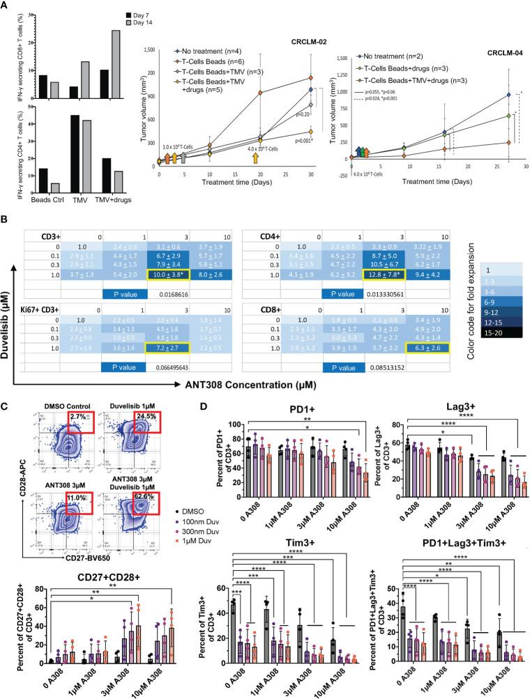
In the past decades, advances in the use of adoptive cellular therapy to treat cancer have led to unprecedented responses in patients with relapsed/refractory or late-stage malignancies. However, cellular exhaustion and senescence limit the efficacy of FDA-approved T-cell therapies in patients with hematologic malignancies and the widespread application of this approach in treating patients with solid tumors. Investigators are addressing the current obstacles by focusing on the manufacturing process of effector T cells, including engineering approaches and expansion strategies to regulate T-cell differentiation. Here we reviewed the current small-molecule strategies to enhance T-cell expansion, persistence, and functionality during manufacturing. We further discussed the synergistic benefits of the dual-targeting approaches and proposed novel vasoactive intestinal peptide receptor antagonists (VIPR-ANT) peptides as emerging candidates to enhance cell-based immunotherapy.

摘要

在过去的几十年中,过继性细胞疗法在癌症治疗中的应用取得了进展,使得复发/难治性或晚期恶性肿瘤患者出现了前所未有的反应。然而,细胞衰竭和衰老限制了 FDA 批准的 T 细胞疗法在血液系统恶性肿瘤患者中的疗效,以及这种方法在治疗实体瘤患者中的广泛应用。研究人员正在通过专注于效应 T 细胞的制造过程来解决当前的障碍,包括工程方法和扩展策略来调节 T 细胞分化。在这里,我们综述了目前用于增强制造过程中 T 细胞扩增、持久性和功能的小分子策略。我们进一步讨论了双重靶向方法的协同益处,并提出了新型血管活性肠肽受体拮抗剂(VIPR-ANT)肽作为增强基于细胞的免疫疗法的候选药物。

https://cdn.ncbi.nlm.nih.gov/pmc/blobs/ed2c/10160370/e76644f3ef1e/fimmu-14-1154566-g001.jpg

文献AI研究员

20分钟写一篇综述,助力文献阅读效率提升50倍。

立即体验

用中文搜PubMed

大模型驱动的PubMed中文搜索引擎

马上搜索

文档翻译

学术文献翻译模型,支持多种主流文档格式。

立即体验