Suppr超能文献

JAZF1 通过抑制 G0S2 的转录来保护人子宫内膜基质细胞的存活和蜕膜化。

JAZF1 safeguards human endometrial stromal cells survival and decidualization by repressing the transcription of G0S2.

机构信息

Department of Obstetrics and Gynecology, Guangdong Provincial Key Laboratory of Major Obstetric Diseases, Guangdong-Hong Kong-Macao Greater Bay Area Higher Education Joint Laboratory of Maternal-Fetal Medicine, Guangdong Engineering and Technology Research Center of Maternal-Fetal Medicine, Guangdong Provincial Clinical Research Center for Obstetrics and Gynecology, The Third Affiliated Hospital of Guangzhou Medical University, Guangzhou, 510150, China.

Department of Obstetrics and Gynecology, Fujian Provincial Key Laboratory of Reproductive Health Research, The First Affiliated Hospital of Xiamen University, Xiamen University, Xiamen, 361102, China.

出版信息

Commun Biol. 2023 May 27;6(1):568. doi: 10.1038/s42003-023-04931-x.

Abstract

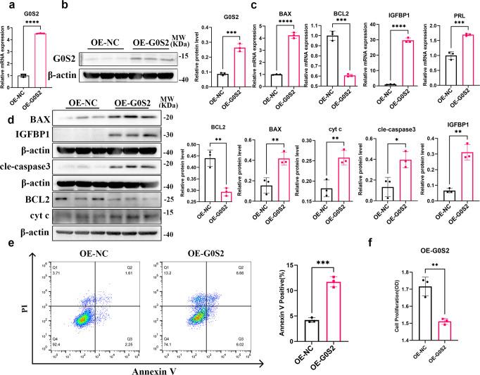
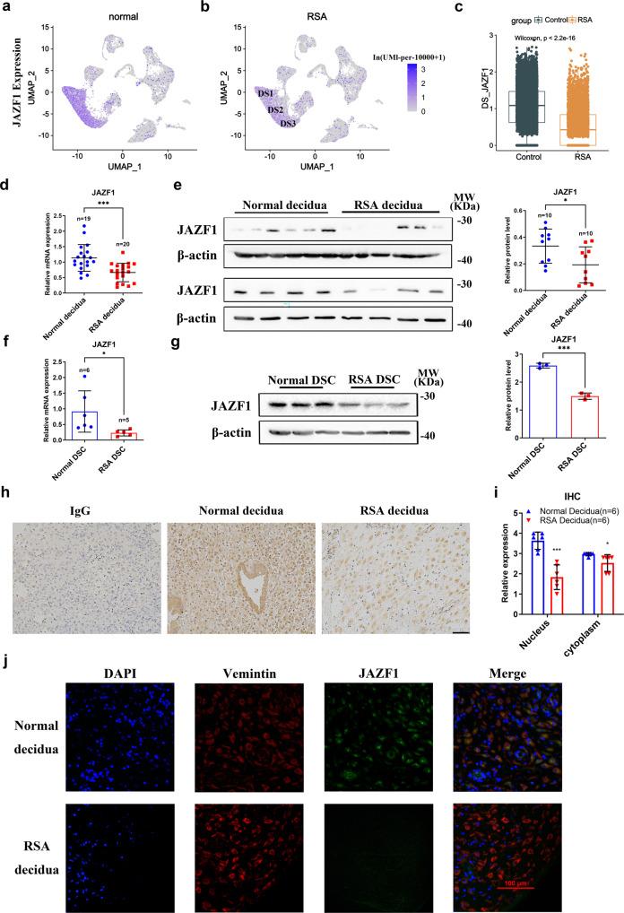
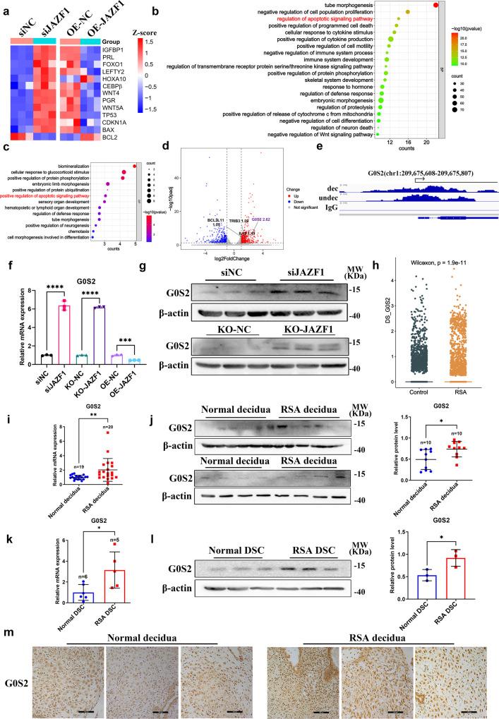
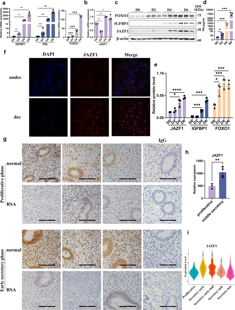
Decidualization of human endometrial stromal cells (hESCs) is essential for the maintenance of pregnancy, which depends on the fine-tuned regulation of hESCs survival, and its perturbation contributes to pregnancy loss. However, the underlying mechanisms responsible for functional deficits in decidua from recurrent spontaneous abortion (RSA) patients have not been elucidated. Here, we observed that JAZF1 was significantly downregulated in stromal cells from RSA decidua. JAZF1 depletion in hESCs resulted in defective decidualization and cell death through apoptosis. Further experiments uncovered G0S2 as a important driver of hESCs apoptosis and decidualization, whose transcription was repressed by JAZF1 via interaction with G0S2 activator Purβ. Moreover, the pattern of low JAZF1, high G0S2 and excessive apoptosis in decidua were consistently observed in RSA patients. Collectively, our findings demonstrate that JAZF1 governs hESCs survival and decidualization by repressing G0S2 transcription via restricting the activity of Purβ, and highlight the clinical implications of these mechanisms in the pathology of RSA.

摘要

人子宫内膜基质细胞(hESCs)的蜕膜化对于妊娠的维持至关重要,这依赖于 hESCs 生存的精细调控,其功能障碍会导致妊娠丢失。然而,导致复发性自然流产(RSA)患者蜕膜功能缺陷的潜在机制尚不清楚。在这里,我们观察到 JAZF1 在 RSA 蜕膜基质细胞中显著下调。JAZF1 在 hESCs 中的耗竭导致蜕膜化缺陷和通过细胞凋亡导致的细胞死亡。进一步的实验揭示了 G0S2 是 hESCs 凋亡和蜕膜化的重要驱动因素,其转录受 JAZF1 通过与 G0S2 激活因子 Purβ 的相互作用而被抑制。此外,在 RSA 患者的蜕膜中,低 JAZF1、高 G0S2 和过度凋亡的模式一致观察到。总之,我们的研究结果表明,JAZF1 通过限制 Purβ 的活性来抑制 G0S2 的转录,从而控制 hESCs 的存活和蜕膜化,并强调了这些机制在 RSA 病理学中的临床意义。

https://cdn.ncbi.nlm.nih.gov/pmc/blobs/176c/10224957/e6f75e0a2f36/42003_2023_4931_Fig1_HTML.jpg

文献AI研究员

20分钟写一篇综述,助力文献阅读效率提升50倍。

立即体验

用中文搜PubMed

大模型驱动的PubMed中文搜索引擎

马上搜索

文档翻译

学术文献翻译模型,支持多种主流文档格式。

立即体验