Suppr超能文献

膀胱癌患者的中性粒细胞胞外诱捕网形成增加和 DNASEI 介导的中性粒细胞胞外诱捕网降解受损,这可以通过治疗来恢复。

Bladder cancer patients have increased NETosis and impaired DNaseI-mediated NET degradation that can be therapeutically restored .

机构信息

Haemostasis, Thrombosis, Arteriosclerosis and Vascular Biology Research Group, Medical Research Institute Hospital La Fe, Valencia, Spain.

Angiology and Vascular Surgery Service, La Fe University and Polytechnic Hospital, Valencia, Spain.

出版信息

Front Immunol. 2023 May 19;14:1171065. doi: 10.3389/fimmu.2023.1171065. eCollection 2023.

Abstract

BACKGROUND

Neutrophils, key players of the immune system, also promote tumor development through the formation of neutrophil extracellular traps (NETs) in a process called NETosis. NETs are extracellular networks of DNA, histones and cytoplasmic and granular proteins (calprotectin, myeloperoxidase, elastase, etc.) released by neutrophils upon activation. NETs regulate tumor growth while promoting angiogenesis and invasiveness, and tumor cells also stimulate NETosis. Although NETosis seems to be increased in cancer patients, an increase of NETs in plasma may also be mediated by an impaired degradation by plasma DNaseI, as evidenced in several immunological disorders like lupus nephritis. However, this has never been evidenced in bladder cancer (BC) patients. Herein, we aimed to evaluate the occurrence of increased NETosis in plasma and tumor tissue of BC patients, to ascertain whether it is mediated by a reduced DNaseI activity and degradation, and to explore novel therapeutic interventions.

METHODS

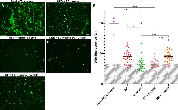
We recruited 71 BC patients from whom we obtained a plasma sample before surgery and a formalin-fixed paraffin embedded tumor tissue sample, and 64 age- and sex-matched healthy controls from whom we obtained a plasma sample. We measured NETs markers (cell-free fDNA, calprotectin, nucleosomes and neutrophil elastase) and the DNaseI activity in plasma with specific assays. We also measured NETs markers in BC tissue by immunofluorescence. Finally, we evaluated the ability of BC and control plasma to degrade -generated NETs, and evaluated the performance of the approved recombinant human DNaseI (rhDNaseI, Dornase alfa, Pulmozyme, Roche) to restore the NET-degradation ability of plasma. experiments were performed in triplicate. Statistical analysis was conducted with Graphpad (v.8.0.1).

RESULTS

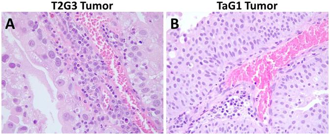
NETosis occurs in BC tissue, more profusely in the muscle-invasive subtype (<0.01), that with the worst prognosis. Compared to controls, BC patients had increased NETosis and a reduced DNaseI activity in plasma (<0.0001), which leads to an impairment to degrade NETs (<0.0001). Remarkably, this can be therapeutically restored with rhDNaseI to the level of healthy controls.

CONCLUSION

To the best of our knowledge, this is the first report demonstrating that BC patients have an increased NETosis systemically and in the tumor microenvironment, in part caused by an impaired DNaseI-mediated NET degradation. Remarkably, this defect can be therapeutically restored with the approved Dornase alfa, thus Pulmozyme could become a potential therapeutic tool to locally reduce BC progression.

摘要

背景

中性粒细胞是免疫系统的关键参与者,它们还通过形成中性粒细胞胞外陷阱(NETs)来促进肿瘤的发展,这个过程称为 NETosis。NETs 是由中性粒细胞在激活时释放的 DNA、组蛋白和细胞质及颗粒蛋白(钙卫蛋白、髓过氧化物酶、弹性蛋白酶等)组成的细胞外网络。NETs 调节肿瘤生长,同时促进血管生成和侵袭性,肿瘤细胞也刺激 NETosis。尽管 NETosis 似乎在癌症患者中增加,但血浆中 NETs 的增加也可能是由血浆 DNaseI 降解受损介导的,如狼疮肾炎等几种免疫性疾病中所证明的那样。然而,这在膀胱癌(BC)患者中从未得到证实。在此,我们旨在评估 BC 患者血浆和肿瘤组织中增加的 NETosis 的发生情况,确定其是否由 DNaseI 活性和降解减少介导,并探索新的治疗干预措施。

方法

我们招募了 71 名 BC 患者,在手术前从他们那里获得了血浆样本和福尔马林固定石蜡包埋的肿瘤组织样本,并从 64 名年龄和性别匹配的健康对照者中获得了血浆样本。我们使用特定的测定法测量了血浆中的 NETs 标志物(无细胞游离 fDNA、钙卫蛋白、核小体和中性粒细胞弹性蛋白酶)和 DNaseI 活性。我们还通过免疫荧光法测量了 BC 组织中的 NETs 标志物。最后,我们评估了 BC 和对照血浆降解生成的 NETs 的能力,并评估了已批准的重组人 DNaseI(rhDNaseI、Dornase alfa、Pulmozyme、Roche)恢复血浆 NET 降解能力的效果。所有实验均重复了 3 次。使用 Graphpad(v.8.0.1)进行统计分析。

结果

NETosis 发生在 BC 组织中,在肌肉浸润性亚型中更为明显(<0.01),预后最差。与对照组相比,BC 患者的血浆 NETosis 增加,DNaseI 活性降低(<0.0001),导致 NETs 降解受损(<0.0001)。值得注意的是,用 rhDNaseI 可将其恢复至健康对照组的水平。

结论

据我们所知,这是第一项表明 BC 患者全身性和肿瘤微环境中存在增加的 NETosis 系统的报告,部分原因是 DNaseI 介导的 NET 降解受损。值得注意的是,这种缺陷可以用已批准的 Dornase alfa 来治疗恢复,因此 Pulmozyme 可以成为局部降低 BC 进展的潜在治疗工具。

https://cdn.ncbi.nlm.nih.gov/pmc/blobs/acfb/10237292/044b0f703239/fimmu-14-1171065-g001.jpg

文献AI研究员

20分钟写一篇综述,助力文献阅读效率提升50倍。

立即体验

用中文搜PubMed

大模型驱动的PubMed中文搜索引擎

马上搜索

文档翻译

学术文献翻译模型,支持多种主流文档格式。

立即体验