Suppr超能文献

特定的隐孢子虫抗原与再感染免疫和预防隐孢子虫病有关。

Specific Cryptosporidium antigens associate with reinfection immunity and protection from cryptosporidiosis.

机构信息

Department of Medicine, University of Virginia, Charlottesville, Virginia, USA.

Antigen Discovery Inc, Irvine, California, USA.

出版信息

J Clin Invest. 2023 Aug 15;133(16):e166814. doi: 10.1172/JCI166814.

Abstract

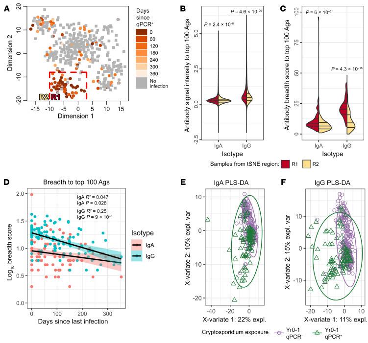
There is no vaccine to protect from cryptosporidiosis, a leading cause of diarrhea in infants in low- and middle-income countries. Here, we comprehensively identified parasite antigens associated with protection from reinfection. A Cryptosporidium protein microarray was constructed by in vitro transcription and translation of 1,761 C. parvum, C. hominis, or C. meleagridis antigens, including proteins with a signal peptide and/or a transmembrane domain. Plasma IgG and/or IgA from Bangladeshi children longitudinally followed for cryptosporidiosis from birth to 3 years of age allowed for identification of 233 seroreactive proteins. Seven of these were associated with protection from reinfection. These included Cp23, Cp17, Gp900, and 4 additional antigens - CpSMP1, CpMuc8, CpCorA and CpCCDC1. Infection in the first year of life, however, often resulted in no detectable antigen-specific antibody response, and antibody responses, when detected, were specific to the infecting parasite genotype and decayed in the months after infection. In conclusion, humoral immune responses against specific parasite antigens were associated with acquired immunity. While antibody decay over time and parasite genotype-specificity may limit natural immunity, this work serves as a foundation for antigen selection for vaccine design.

摘要

目前尚无疫苗可预防隐孢子虫病,该疾病是中低收入国家婴幼儿腹泻的主要病因。在此,我们全面鉴定了与防止再感染相关的寄生虫抗原。通过体外转录和翻译 1761 种微小隐孢子虫、人隐孢子虫或贝氏隐孢子虫抗原,构建了隐孢子虫蛋白微阵列,其中包括具有信号肽和/或跨膜结构域的蛋白质。对孟加拉国儿童进行了纵向随访,从出生到 3 岁期间跟踪隐孢子虫病,从他们的血浆中鉴定出 233 种具有血清反应性的蛋白质。其中有 7 种与防止再感染有关。这些蛋白质包括 Cp23、Cp17、Gp900 以及另外 4 种抗原——CpSMP1、CpMuc8、CpCorA 和 CpCCDC1。然而,在生命的第一年感染通常不会引起可检测的抗原特异性抗体反应,而且当检测到抗体反应时,它们是针对感染的寄生虫基因型的,并且在感染后数月内衰减。总之,针对特定寄生虫抗原的体液免疫反应与获得性免疫有关。虽然抗体随时间衰减和寄生虫基因型特异性可能会限制自然免疫,但这项工作为疫苗设计中的抗原选择奠定了基础。

https://cdn.ncbi.nlm.nih.gov/pmc/blobs/3899/10425216/72442a0429e3/jci-133-166814-g087.jpg

文献AI研究员

20分钟写一篇综述,助力文献阅读效率提升50倍。

立即体验

用中文搜PubMed

大模型驱动的PubMed中文搜索引擎

马上搜索

文档翻译

学术文献翻译模型,支持多种主流文档格式。

立即体验