Suppr超能文献

评估聚乙烯纳米/微塑料暴露对人阴道角质细胞的影响。

Assessing the Impact of Polyethylene Nano/Microplastic Exposure on Human Vaginal Keratinocytes.

机构信息

Department of Experimental Medicine, Sapienza University of Rome, Viale Regina Elena 324, 00161 Rome, Italy.

Department of Experimental and Clinical Medicine, University of Florence, Largo Brambilla 3, 50134 Florence, Italy.

出版信息

Int J Mol Sci. 2023 Jul 12;24(14):11379. doi: 10.3390/ijms241411379.

Abstract

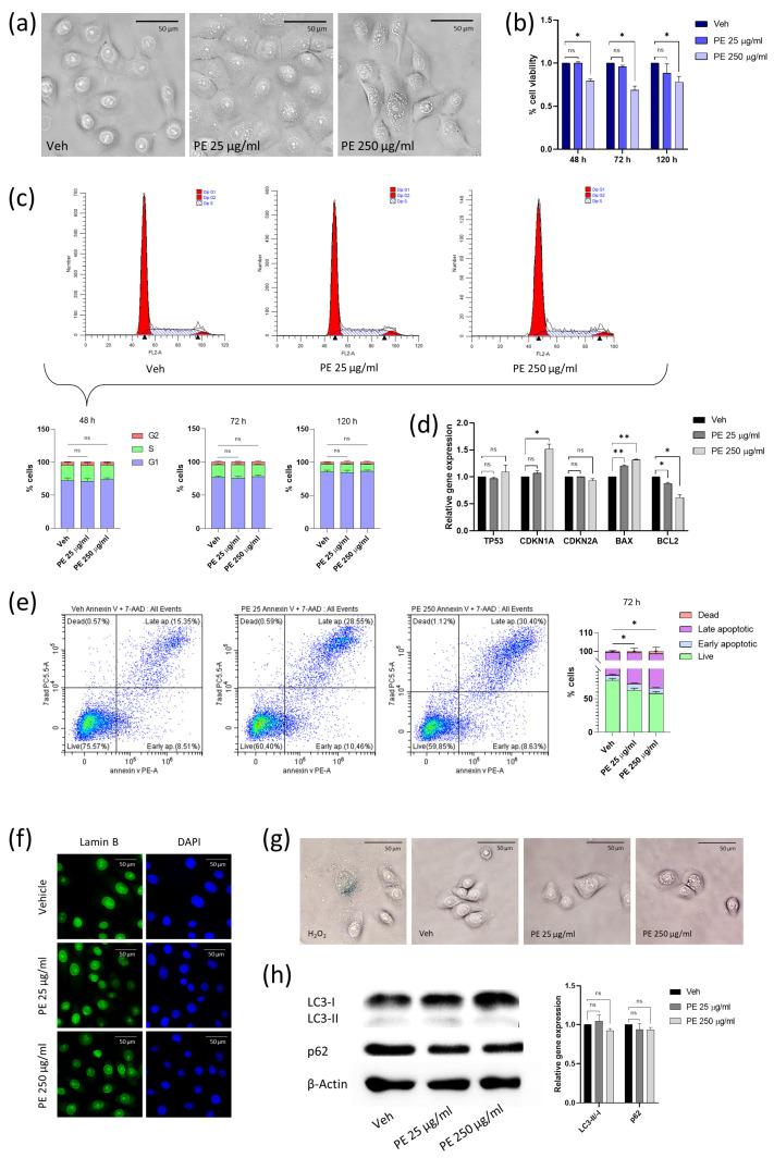
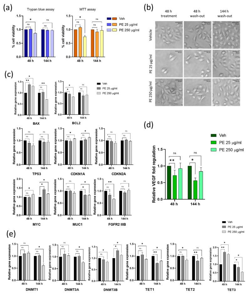
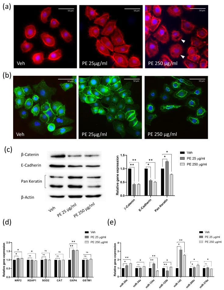
The global rise of single-use throw-away plastic products has elicited a massive increase in the nano/microplastics (N/MPLs) exposure burden in humans. Recently, it has been demonstrated that disposable period products may release N/MPLs with usage, which represents a potential threat to women's health which has not been scientifically addressed yet. By using polyethyl ene (PE) particles (200 nm to 9 μm), we showed that acute exposure to a high concentration of N/MPLs induced cell toxicity in vaginal keratinocytes after effective cellular uptake, as viability and apoptosis data suggest, along with transmission electron microscopy (TEM) observations. The internalised N/MPLs altered the expression of junctional and adherence proteins and the organisation of the actin cortex, influencing the level of genes involved in oxidative stress signalling pathways and that of miRNAs related to epithelial barrier function. When the exposure to PE N/MPLs was discontinued or became chronic, cells were able to recover from the negative effects on viability and differentiation/proliferation gene expression in a few days. However, in all cases, PE N/MPL exposure prompted a sustained alteration of DNA methyltransferase and DNA demethylase expression, which might impact epigenetic regulation processes, leading to accelerated cell ageing and inflammation, or the occurrence of malignant transformation.

摘要

一次性使用的抛弃型塑料制品在全球范围内的兴起,导致人类暴露于纳米/微塑料(N/MPLs)的负担大幅增加。最近,有研究表明,一次性经期产品在使用过程中可能会释放 N/MPLs,这对女性健康构成了潜在威胁,但尚未得到科学解决。我们使用聚乙烯(PE)颗粒(200nm 至 9μm)进行研究,结果表明,阴道角质形成细胞在有效摄取后,急性暴露于高浓度的 N/MPLs 会引发细胞毒性,这一点从细胞活力和细胞凋亡数据以及透射电子显微镜(TEM)观察结果中可以得到证实。被内化的 N/MPLs 改变了连接蛋白和黏附蛋白的表达以及肌动蛋白皮质的组织,影响了与氧化应激信号通路相关的基因以及与上皮屏障功能相关的 miRNA 的水平。当停止或变成慢性暴露于 PE N/MPLs 时,细胞在几天内就能从对细胞活力和分化/增殖基因表达的负面影响中恢复。然而,在所有情况下,PE N/MPL 的暴露都会导致 DNA 甲基转移酶和 DNA 去甲基化酶表达的持续改变,这可能会影响表观遗传调控过程,导致细胞加速衰老和炎症,或发生恶性转化。

https://cdn.ncbi.nlm.nih.gov/pmc/blobs/cc44/10380279/d0b5e6d640f7/ijms-24-11379-g001.jpg

文献AI研究员

20分钟写一篇综述,助力文献阅读效率提升50倍。

立即体验

用中文搜PubMed

大模型驱动的PubMed中文搜索引擎

马上搜索

文档翻译

学术文献翻译模型,支持多种主流文档格式。

立即体验