Suppr超能文献

脊髓修复受神经发生因子 Hb-egf 调节,受与再生相关增强子的指导。

Spinal cord repair is modulated by the neurogenic factor Hb-egf under direction of a regeneration-associated enhancer.

机构信息

Duke Regeneration Center, Duke University, Durham, NC, USA.

Department of Cell Biology, Duke University Medical Center, Durham, NC, USA.

出版信息

Nat Commun. 2023 Aug 11;14(1):4857. doi: 10.1038/s41467-023-40486-5.

Abstract

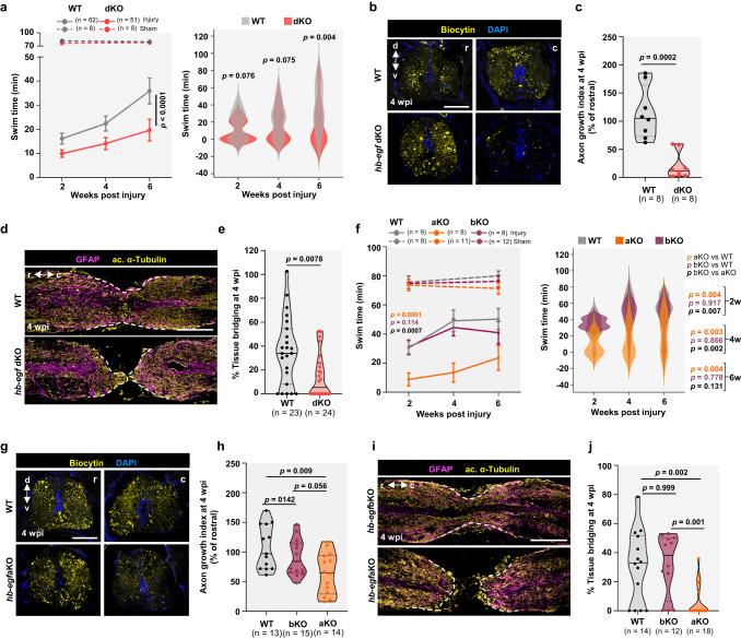
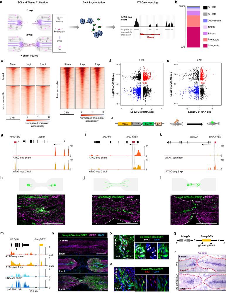
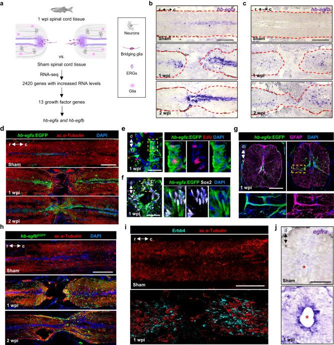
Unlike adult mammals, zebrafish regenerate spinal cord tissue and recover locomotor ability after a paralyzing injury. Here, we find that ependymal cells in zebrafish spinal cords produce the neurogenic factor Hb-egfa upon transection injury. Animals with hb-egfa mutations display defective swim capacity, axon crossing, and tissue bridging after spinal cord transection, associated with disrupted indicators of neuron production. Local recombinant human HB-EGF delivery alters ependymal cell cycling and tissue bridging, enhancing functional regeneration. Epigenetic profiling reveals a tissue regeneration enhancer element (TREE) linked to hb-egfa that directs gene expression in spinal cord injuries. Systemically delivered recombinant AAVs containing this zebrafish TREE target gene expression to crush injuries of neonatal, but not adult, murine spinal cords. Moreover, enhancer-based HB-EGF delivery by AAV administration improves axon densities after crush injury in neonatal cords. Our results identify Hb-egf as a neurogenic factor necessary for innate spinal cord regeneration and suggest strategies to improve spinal cord repair in mammals.

摘要

与成年哺乳动物不同,斑马鱼在遭受瘫痪性损伤后会再生脊髓组织并恢复运动能力。在这里,我们发现斑马鱼脊髓中的室管膜细胞在横切损伤后会产生神经发生因子 Hb-egfa。hb-egfa 突变动物在脊髓横切后表现出游泳能力缺陷、轴突交叉和组织桥接,与神经元产生的指标中断有关。局部重组人 HB-EGF 递送改变室管膜细胞周期和组织桥接,增强功能再生。表观遗传分析揭示了与 hb-egfa 相关的组织再生增强子元件 (TREE),该元件可指导脊髓损伤中的基因表达。含有这种斑马鱼 TREE 靶基因的系统递送的重组 AAV 可将基因表达靶向新生而非成年小鼠脊髓的挤压损伤。此外,通过 AAV 给药的基于增强子的 HB-EGF 递送可改善新生脊髓挤压损伤后的轴突密度。我们的研究结果表明 Hb-egf 是先天脊髓再生所必需的神经发生因子,并提出了改善哺乳动物脊髓修复的策略。

https://cdn.ncbi.nlm.nih.gov/pmc/blobs/7679/10421883/c029ded62610/41467_2023_40486_Fig1_HTML.jpg

文献AI研究员

20分钟写一篇综述,助力文献阅读效率提升50倍。

立即体验

用中文搜PubMed

大模型驱动的PubMed中文搜索引擎

马上搜索

文档翻译

学术文献翻译模型,支持多种主流文档格式。

立即体验