Suppr超能文献

脯氨酸分解代谢是促进白念珠菌致病性的关键因素。

Proline catabolism is a key factor facilitating Candida albicans pathogenicity.

机构信息

Department of Molecular Biosciences, The Wenner-Gren Institute, Science for Life Laboratory, Stockholm University, Solna, Sweden.

Shanghai Institute of Immunity and Infection, Chinese Academy of Sciences, Shanghai, China.

出版信息

PLoS Pathog. 2023 Nov 2;19(11):e1011677. doi: 10.1371/journal.ppat.1011677. eCollection 2023 Nov.

Abstract

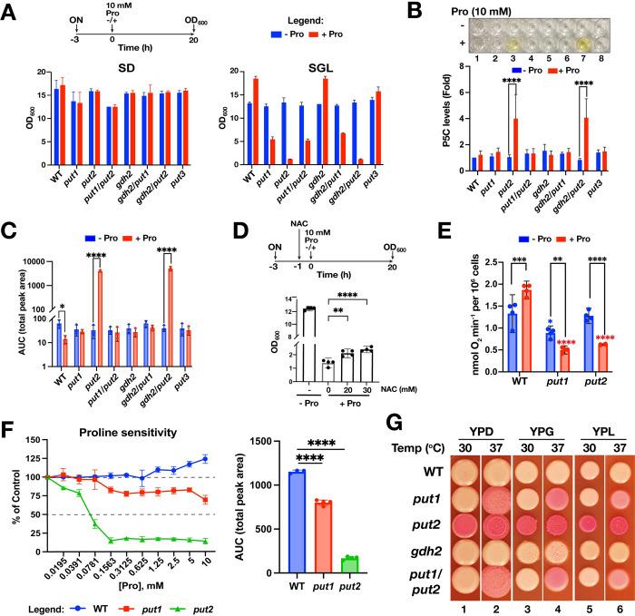
Candida albicans, the primary etiology of human mycoses, is well-adapted to catabolize proline to obtain energy to initiate morphological switching (yeast to hyphal) and for growth. We report that put1-/- and put2-/- strains, carrying defective Proline UTilization genes, display remarkable proline sensitivity with put2-/- mutants being hypersensitive due to the accumulation of the toxic intermediate pyrroline-5-carboxylate (P5C), which inhibits mitochondrial respiration. The put1-/- and put2-/- mutations attenuate virulence in Drosophila and murine candidemia models and decrease survival in human neutrophils and whole blood. Using intravital 2-photon microscopy and label-free non-linear imaging, we visualized the initial stages of C. albicans cells infecting a kidney in real-time, directly deep in the tissue of a living mouse, and observed morphological switching of wildtype but not of put2-/- cells. Multiple members of the Candida species complex, including C. auris, are capable of using proline as a sole energy source. Our results indicate that a tailored proline metabolic network tuned to the mammalian host environment is a key feature of opportunistic fungal pathogens.

摘要

白色念珠菌是导致人类真菌感染的主要病原体,它能够很好地代谢脯氨酸以获取能量,从而启动形态转换(从酵母到菌丝)和生长。我们报告称,携带缺陷脯氨酸利用基因的 put1-/-和 put2-/-菌株对脯氨酸表现出显著的敏感性,put2-/-突变体由于积累有毒中间产物吡咯啉-5-羧酸(P5C)而变得高度敏感,P5C 抑制线粒体呼吸。put1-/-和 put2-/-突变削弱了白色念珠菌在果蝇和鼠念珠菌血症模型中的毒力,并降低了其在人中性粒细胞和全血中的存活率。我们使用活体双光子显微镜和无标记非线性成像技术,实时直接在活体小鼠组织内可视化了白色念珠菌细胞感染肾脏的初始阶段,并观察到野生型细胞但不是 put2-/-细胞发生形态转换。念珠菌属的多个种,包括 C. auris,能够将脯氨酸用作唯一的能量来源。我们的结果表明,针对哺乳动物宿主环境定制的脯氨酸代谢网络是机会性真菌病原体的一个关键特征。

https://cdn.ncbi.nlm.nih.gov/pmc/blobs/177e/10621835/a64aa49997ee/ppat.1011677.g001.jpg

文献AI研究员

20分钟写一篇综述,助力文献阅读效率提升50倍。

立即体验

用中文搜PubMed

大模型驱动的PubMed中文搜索引擎

马上搜索

文档翻译

学术文献翻译模型,支持多种主流文档格式。

立即体验