Suppr超能文献

碱性两亲性α-螺旋融合肽对子孢子的杀伤作用。

Killing of Sporozoites by Basic Amphipathic α-Helical Fusion Peptides.

作者信息

Aguirre-Botero Manuela C, Aliprandini Eduardo, Gladston Anisha, Pacios Olga, Miyazawa Martins Rafael, Poyet Jean-Luc, Amino Rogerio

机构信息

Institut Pasteur, Université Paris Cité, Malaria Infection and Immunity, BioSPC, 75015 Paris, France.

Department of Life Sciences, Imperial College London, London SW7 2AZ, UK.

出版信息

Microorganisms. 2024 Feb 27;12(3):480. doi: 10.3390/microorganisms12030480.

Abstract

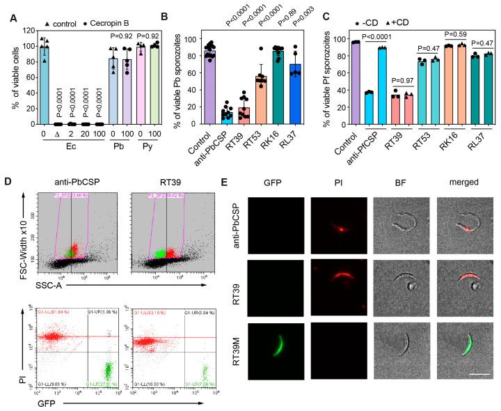
Membranolytic molecules constitute the first line of innate immune defense against pathogenic microorganisms. sporozoites are potentially exposed to these cytotoxic molecules in the hemolymph and salivary glands of mosquitoes, as well as in the skin, blood, and liver of the mammalian host. Here, we show that sporozoites are resistant to bacteriolytic concentration of cecropin B, a cationic amphipathic antimicrobial insect peptide. Intriguingly, anti-tumoral cell-penetrating peptides derived from the anti-apoptotic protein AAC11 killed and sporozoites. Using dynamic imaging, we demonstrated that the most cytotoxic peptide, called RT39, did not significantly inhibit the sporozoite motility until the occurrence of a fast permeabilization of the parasite membrane by the peptide. Concomitantly, the cytosolic fluorescent protein constitutively expressed by sporozoites leaked from the treated parasite body while To-Pro 3 and FITC-labeled RT39 internalized, respectively, binding to the nucleic acids and membranes of sporozoites. This led to an increase in the parasite granularity as assessed by flow cytometry. Most permeabilization events started at the parasite's posterior end, resulting in the appearance of a fluorescent dot in the anterior part of sporozoites. Understanding and exploiting the susceptibility of sporozoites and other plasmodial stages to membranolytic molecules might foster strategies to eliminate the parasite and block its transmission.

摘要

膜溶解分子构成了针对病原微生物的先天性免疫防御的第一道防线。子孢子在蚊子的血淋巴和唾液腺以及哺乳动物宿主的皮肤、血液和肝脏中可能会接触到这些细胞毒性分子。在此,我们表明子孢子对杀菌浓度的天蚕素B(一种阳离子两亲性抗菌昆虫肽)具有抗性。有趣的是,源自抗凋亡蛋白AAC11的抗肿瘤细胞穿透肽可杀死子孢子。通过动态成像,我们证明,名为RT39的最具细胞毒性的肽在肽导致寄生虫膜快速通透化之前,不会显著抑制子孢子的运动。与此同时,子孢子组成型表达的胞质荧光蛋白从经处理的寄生虫体内泄漏,而To-Pro 3和FITC标记的RT39分别内化,与子孢子的核酸和膜结合。通过流式细胞术评估,这导致寄生虫粒度增加。大多数通透化事件始于寄生虫的后端,导致子孢子前部出现一个荧光点。了解和利用子孢子及其他疟原虫阶段对膜溶解分子的敏感性可能会促进消除寄生虫并阻断其传播的策略。

https://cdn.ncbi.nlm.nih.gov/pmc/blobs/84e4/10974242/0d2c6978754a/microorganisms-12-00480-g001.jpg

文献AI研究员

20分钟写一篇综述,助力文献阅读效率提升50倍。

立即体验

用中文搜PubMed

大模型驱动的PubMed中文搜索引擎

马上搜索

文档翻译

学术文献翻译模型,支持多种主流文档格式。

立即体验