Suppr超能文献

YTHDF1 通过转录后调控 m6A/UHRF1 轴促进胆囊癌进展。

YTHDF1 promotes gallbladder cancer progression via post-transcriptional regulation of the m6A/UHRF1 axis.

机构信息

State Key Laboratory of Complex Severe and Rare Diseases, Department of Gastroenterology, Peking Union Medical College Hospital, Peking Union Medical College and Chinese Academy of Medical Sciences, Beijing, China.

State Key Laboratory of Complex Severe and Rare Diseases, Department of General Surgery, Peking Union Medical College Hospital, Peking Union Medical College and Chinese Academy of Medical Sciences, Beijing, China.

出版信息

J Cell Mol Med. 2024 May;28(9):e18328. doi: 10.1111/jcmm.18328.

Abstract

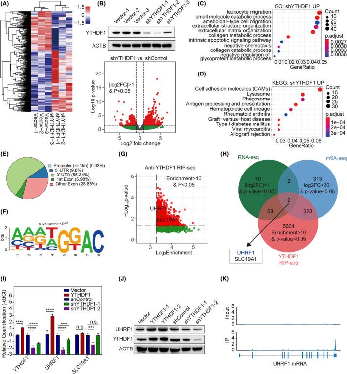
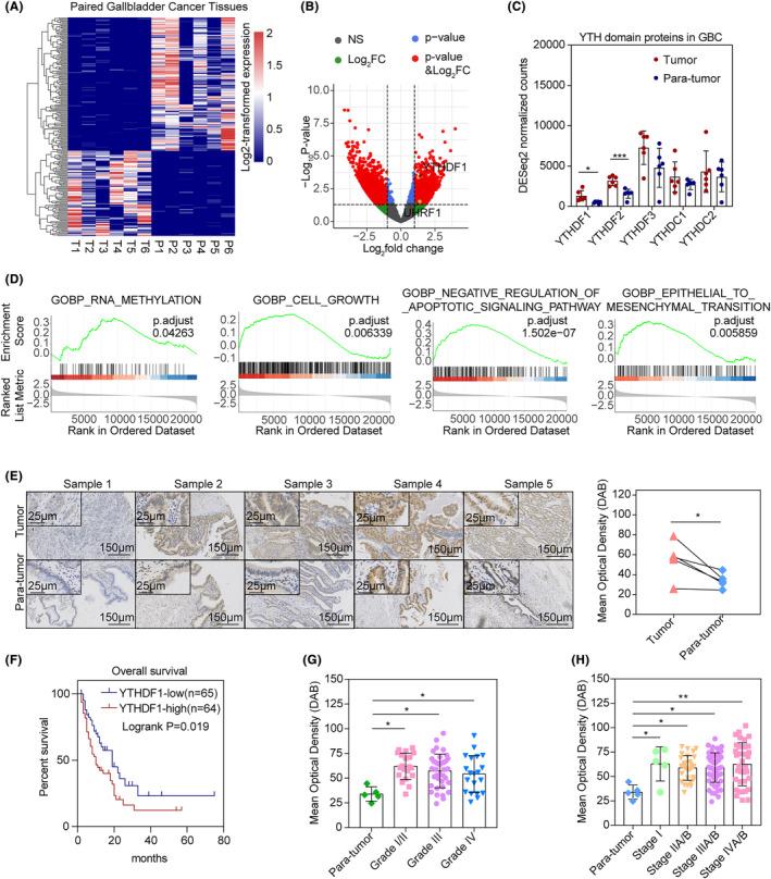
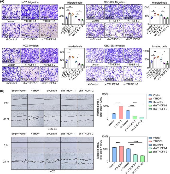
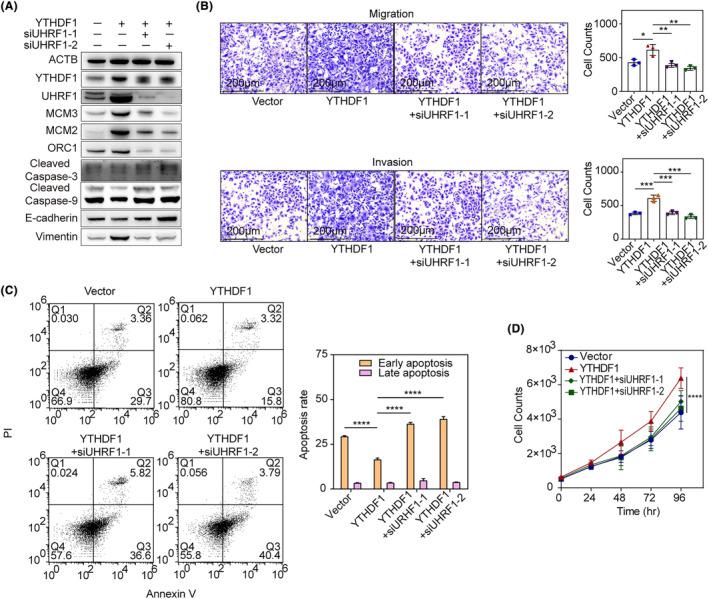
Gallbladder cancer is a rare but fatal malignancy. However, the mechanisms underlying gallbladder carcinogenesis and its progression are poorly understood. The function of m6A modification and its regulators was still unclear for gallbladder cancer. The current study seeks to investigate the function of YTH m6A RNA-binding protein 1 (YTHDF1) in gallbladder cancer. Transcriptomic analysis and immunochemical staining of YTHDF1 in gallbladder cancer tissues revealed its upregulation compared to paracancerous tissues. Moreover, YTHDF1 promotes the proliferation assays, Transwell migration assays, and Transwell invasion assays of gallbladder cancer cells in vitro. And it also increased tumour growth in xenograft mouse model and metastases in tail vein injection model in vivo. In vitro, UHRF1 knockdown partly reversed the effects of YTHDF1 overexpression. Mechanistically, dual-luciferase assays proved that YTHDF1 promotes UHRF1 expression via direct binding to the mRNA 3'-UTR in a m6A-dependent manner. Overexpression of YTHDF1 enhanced UHRF1 mRNA stability, as demonstrated by mRNA stability assays, and Co-IP studies confirmed a direct interaction between YTHDF1 and PABPC1. Collectively, these findings provide new insights into the progression of gallbladder cancer as well as a novel post-transcriptional mechanism of YTHDF1 via stabilizing target mRNA.

摘要

胆囊癌是一种罕见但致命的恶性肿瘤。然而,胆囊癌发生和进展的机制尚不清楚。m6A 修饰及其调控因子在胆囊癌中的功能尚不清楚。本研究旨在探讨 YTH m6A RNA 结合蛋白 1 (YTHDF1) 在胆囊癌中的功能。胆囊癌组织的转录组分析和 YTHDF1 的免疫化学染色显示,其表达水平高于癌旁组织。此外,YTHDF1 促进了胆囊癌细胞在体外的增殖实验、Transwell 迁移实验和 Transwell 侵袭实验。并且,它还在体内的异种移植小鼠模型中增加了肿瘤生长和尾静脉注射模型中的转移。在体外,UHRF1 的敲低部分逆转了 YTHDF1 过表达的影响。在机制上,双荧光素酶报告基因实验证明 YTHDF1 通过 m6A 依赖性直接结合 mRNA 3'UTR 来促进 UHRF1 的表达。mRNA 稳定性实验表明,YTHDF1 过表达增强了 UHRF1 mRNA 的稳定性,Co-IP 研究证实了 YTHDF1 和 PABPC1 之间的直接相互作用。总之,这些发现为胆囊癌的进展提供了新的见解,并通过稳定靶 mRNA 提供了 YTHDF1 的一种新的转录后机制。

https://cdn.ncbi.nlm.nih.gov/pmc/blobs/42a1/11057417/5142e7e9d687/JCMM-28-e18328-g007.jpg

文献AI研究员

20分钟写一篇综述,助力文献阅读效率提升50倍。

立即体验

用中文搜PubMed

大模型驱动的PubMed中文搜索引擎

马上搜索

文档翻译

学术文献翻译模型,支持多种主流文档格式。

立即体验