Suppr超能文献

通过不同的钠通道产生相似的兴奋性及其对选择性药物镇痛效果的影响。

Similar excitability through different sodium channels and implications for the analgesic efficacy of selective drugs.

机构信息

Neurosciences and Mental Health, The Hospital for Sick Children, Toronto, Canada.

Institute of Biomedical Engineering, University of Toronto, Toronto, Canada.

出版信息

Elife. 2024 Apr 30;12:RP90960. doi: 10.7554/eLife.90960.

Abstract

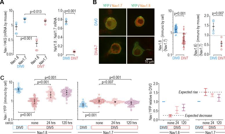
Nociceptive sensory neurons convey pain-related signals to the CNS using action potentials. Loss-of-function mutations in the voltage-gated sodium channel Na1.7 cause insensitivity to pain (presumably by reducing nociceptor excitability) but clinical trials seeking to treat pain by inhibiting Na1.7 pharmacologically have struggled. This may reflect the variable contribution of Na1.7 to nociceptor excitability. Contrary to claims that Na1.7 is necessary for nociceptors to initiate action potentials, we show that nociceptors can achieve similar excitability using different combinations of Na1.3, Na1.7, and Na1.8. Selectively blocking one of those Na subtypes reduces nociceptor excitability only if the other subtypes are weakly expressed. For example, excitability relies on Na1.8 in acutely dissociated nociceptors but responsibility shifts to Na1.7 and Na1.3 by the fourth day in culture. A similar shift in Na dependence occurs in vivo after inflammation, impacting ability of the Na1.7-selective inhibitor PF-05089771 to reduce pain in behavioral tests. Flexible use of different Na subtypes exemplifies degeneracy - achieving similar function using different components - and compromises reliable modulation of nociceptor excitability by subtype-selective inhibitors. Identifying the dominant Na subtype to predict drug efficacy is not trivial. Degeneracy at the cellular level must be considered when choosing drug targets at the molecular level.

摘要

伤害感受性感觉神经元利用动作电位将与疼痛相关的信号传递至中枢神经系统。电压门控钠离子通道 Na1.7 的功能丧失突变会导致对疼痛不敏感(推测是通过降低伤害感受器的兴奋性),但试图通过抑制 Na1.7 来治疗疼痛的临床试验却举步维艰。这可能反映了 Na1.7 对伤害感受器兴奋性的贡献具有可变性。与 Na1.7 对于伤害感受器产生动作电位是必需的这一说法相反,我们表明,伤害感受器可以使用 Na1.3、Na1.7 和 Na1.8 的不同组合来实现类似的兴奋性。选择性阻断其中一种 Na 亚型只会在其他亚型表达较弱的情况下降低伤害感受器的兴奋性。例如,在急性分离的伤害感受器中,兴奋性依赖于 Na1.8,但在培养的第四天,责任转移到 Na1.7 和 Na1.3。在体内炎症后也会发生类似的 Na 依赖性转变,这会影响 Na1.7 选择性抑制剂 PF-05089771 在行为测试中减轻疼痛的能力。不同 Na 亚型的灵活使用体现了简并性——使用不同的成分实现相似的功能——并损害了通过亚型选择性抑制剂可靠调节伤害感受器兴奋性的能力。确定主导的 Na 亚型以预测药物疗效并非易事。在选择分子水平的药物靶点时,必须考虑细胞水平的简并性。

https://cdn.ncbi.nlm.nih.gov/pmc/blobs/6e42/11060714/abb8dc8d3f9a/elife-90960-fig1.jpg

文献AI研究员

20分钟写一篇综述,助力文献阅读效率提升50倍。

立即体验

用中文搜PubMed

大模型驱动的PubMed中文搜索引擎

马上搜索

文档翻译

学术文献翻译模型,支持多种主流文档格式。

立即体验