Suppr超能文献

SNHG15 介导的反馈回路与 HNRNPA1/SLC7A11/GPX4 通路相互作用促进胃癌进展。

SNHG15-mediated feedback loop interplays with HNRNPA1/SLC7A11/GPX4 pathway to promote gastric cancer progression.

机构信息

Department of Gastric Surgery, Fudan University Shanghai Cancer Center, Shanghai, China.

Department of Oncology, Shanghai Medical College, Fudan University, Shanghai, China.

出版信息

Cancer Sci. 2024 Jul;115(7):2269-2285. doi: 10.1111/cas.16181. Epub 2024 May 8.

Abstract

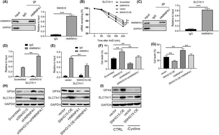
Dysregulation of long noncoding RNA (lncRNA) expression plays a pivotal role in the initiation and progression of gastric cancer (GC). However, the regulation of lncRNA SNHG15 in GC has not been well studied. Mechanisms for ferroptosis by SNHG15 have not been revealed. Here, we aimed to explore SNHG15-mediated biological functions and underlying molecular mechanisms in GC. The novel SNHG15 was identified by analyzing RNA-sequencing (RNA-seq) data of GC tissues from our cohort and TCGA dataset, and further validated by qRT-PCR in GC cells and tissues. Gain- and loss-of-function assays were performed to examine the role of SNHG15 on GC both in vitro and in vivo. SNHG15 was highly expressed in GC. The enhanced SNHG15 was positively correlated with malignant stage and poor prognosis in GC patients. Gain- and loss-of-function studies showed that SNHG15 was required to affect GC cell growth, migration and invasion both in vitro and in vivo. Mechanistically, the oncogenic transcription factors E2F1 and MYC could bind to the SNHG15 promoter and enhance its expression. Meanwhile, SNHG15 increased E2F1 and MYC mRNA expression by sponging miR-24-3p. Notably, SNHG15 could also enhance the stability of SLC7A11 in the cytoplasm by competitively binding HNRNPA1. In addition, SNHG15 inhibited ferroptosis through an HNRNPA1-dependent regulation of SLC7A11/GPX4 axis. Our results support a novel model in which E2F1- and MYC-activated SNHG15 regulates ferroptosis via an HNRNPA1-dependent modulation of the SLC7A11/GPX4 axis, which serves as the critical effectors in GC progression, and provides a new therapeutic direction in the treatment of GC.

摘要

长链非编码 RNA(lncRNA)表达失调在胃癌(GC)的发生和发展中起着关键作用。然而,lncRNA SNHG15 在 GC 中的调节作用尚未得到很好的研究。SNHG15 诱导铁死亡的机制尚未揭示。在这里,我们旨在探讨 SNHG15 在 GC 中的生物学功能及其潜在的分子机制。通过分析我们队列和 TCGA 数据集的 GC 组织的 RNA 测序(RNA-seq)数据,确定了 novel SNHG15,并通过 qRT-PCR 在 GC 细胞和组织中进一步验证。进行了增益和缺失功能测定,以研究 SNHG15 在体外和体内对 GC 的作用。SNHG15 在 GC 中高度表达。增强的 SNHG15与 GC 患者的恶性分期和不良预后呈正相关。增益和缺失功能研究表明,SNHG15 影响 GC 细胞的生长、迁移和侵袭,无论是在体外还是在体内。机制上,致癌转录因子 E2F1 和 MYC 可以结合到 SNHG15 启动子上并增强其表达。同时,SNHG15 通过海绵 miR-24-3p 增加 E2F1 和 MYC mRNA 的表达。值得注意的是,SNHG15 还可以通过与 HNRNPA1 竞争结合来增强细胞质中 SLC7A11 的稳定性。此外,SNHG15 通过 HNRNPA1 依赖性调节 SLC7A11/GPX4 轴来抑制铁死亡。我们的结果支持了一种新的模型,即 E2F1 和 MYC 激活的 SNHG15 通过 HNRNPA1 依赖性调节 SLC7A11/GPX4 轴来调节铁死亡,这作为 GC 进展的关键效应物,并为 GC 治疗提供了新的治疗方向。

https://cdn.ncbi.nlm.nih.gov/pmc/blobs/7282/11247605/894f18dec1d6/CAS-115-2269-g005.jpg

文献AI研究员

20分钟写一篇综述,助力文献阅读效率提升50倍。

立即体验

用中文搜PubMed

大模型驱动的PubMed中文搜索引擎

马上搜索

文档翻译

学术文献翻译模型,支持多种主流文档格式。

立即体验