Suppr超能文献

iRGD 与 HuFOLactis 的联合应用通过促进免疫细胞浸润和激活增强了抗肿瘤效力。

Combining iRGD with HuFOLactis enhances antitumor potency by facilitating immune cell infiltration and activation.

机构信息

Department of Oncology, Nanjing Drum Tower Hospital Clinical College of Nanjing University of Chinese Medicine, Nanjing, China.

Department of Oncology, Nanjing Drum Tower Hospital, Affiliated Hospital of Medical School,Nanjing University, Nanjing, China.

出版信息

Hum Vaccin Immunother. 2024 Dec 31;20(1):2375825. doi: 10.1080/21645515.2024.2375825. Epub 2024 Aug 5.

Abstract

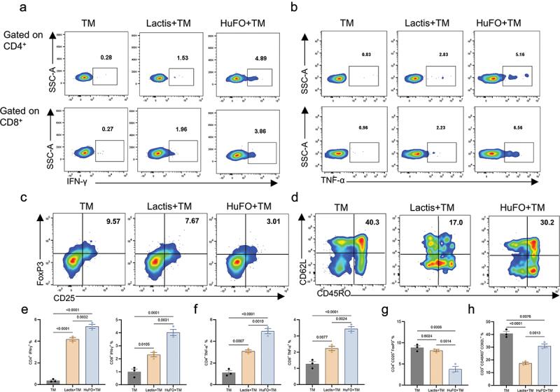
Multiple research studies have demonstrated the efficacy of lactic acid bacteria in boosting both innate and adaptive immune responses. We have created a Lactococcus lactis variant that produces a modified combination protein with Fms-like tyrosine kinase 3 ligand and co-stimulator O × 40 ligand, known as HuFOLactis. The genetically modified variant was purposely created to activate T cells, NK cells, and DC cells in a laboratory setting. Furthermore, we explored the possibility of using the tumor-penetrating peptide iRGD to deliver HuFOLactis-activated immune cells to hard-to-reach tumor areas. Following brief stimulation with HuFOLactis, immune cell phenotypes and functions were assessed using flow cytometry. Confocal microscopy was employed to demonstrate the infiltrative and cytotoxic capabilities of iRGD-modified HuFOLactis-activated immune cells within tumor spheroids. The efficacy of iRGD modified HuFOLactis-activated immune cells against tumors was assessed in xenograft mouse models. HuFOLactis treatment resulted in notable immune cell activation, demonstrated by elevated levels of CD25, CD69, and CD137. Additionally, these activated immune cells showed heightened cytokine production and enhanced cytotoxicity against MKN45 cell lines. Incorporation of the iRGD modification facilitated the infiltration of HuFOLactis-activated immune cells into multicellular spheroids (MCSs). Additionally, immune cells activated by HuFOLactis and modified with iRGD, in combination with anti-PD-1 treatment, effectively halted tumor growth and prolonged survival in a mouse model of gastric cancer.

摘要

多项研究表明,乳酸菌在增强先天和适应性免疫反应方面具有功效。我们构建了一种乳球菌变异株,该变异株能够产生一种与 Fms 样酪氨酸激酶 3 配体和共刺激物 O × 40 配体相结合的修饰组合蛋白,称为 HuFOLactis。该基因修饰的变异株旨在激活 T 细胞、NK 细胞和 DC 细胞。此外,我们还探索了使用肿瘤穿透肽 iRGD 将 HuFOLactis 激活的免疫细胞递送至难以到达的肿瘤区域的可能性。用 HuFOLactis 短暂刺激后,使用流式细胞术评估免疫细胞表型和功能。共聚焦显微镜用于证明 iRGD 修饰的 HuFOLactis 激活免疫细胞在肿瘤球体中的浸润和细胞毒性能力。在异种移植小鼠模型中评估了 iRGD 修饰的 HuFOLactis 激活免疫细胞对肿瘤的疗效。HuFOLactis 处理导致明显的免疫细胞激活,表现为 CD25、CD69 和 CD137 水平升高。此外,这些激活的免疫细胞表现出更高的细胞因子产生和对 MKN45 细胞系的增强的细胞毒性。iRGD 修饰的加入促进了 HuFOLactis 激活免疫细胞进入多细胞球体(MCS)的浸润。此外,HuFOLactis 激活的免疫细胞与 iRGD 修饰相结合,并与抗 PD-1 治疗联合使用,可有效阻止胃癌小鼠模型中的肿瘤生长并延长生存时间。

https://cdn.ncbi.nlm.nih.gov/pmc/blobs/6f48/11302548/9499d745591a/KHVI_A_2375825_F0001_OC.jpg

文献AI研究员

20分钟写一篇综述,助力文献阅读效率提升50倍。

立即体验

用中文搜PubMed

大模型驱动的PubMed中文搜索引擎

马上搜索

文档翻译

学术文献翻译模型,支持多种主流文档格式。

立即体验