Suppr超能文献

BCL2 表达在具有谱系可塑性特征的晚期前列腺癌中富集。

BCL2 expression is enriched in advanced prostate cancer with features of lineage plasticity.

机构信息

The Institute of Cancer Research, London, United Kingdom.

The Royal Marsden NHS Foundation Trust, Sutton, United Kingdom.

出版信息

J Clin Invest. 2024 Sep 17;134(18):e179998. doi: 10.1172/JCI179998.

Abstract

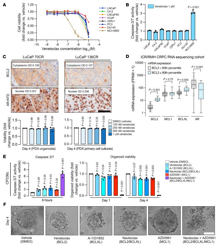
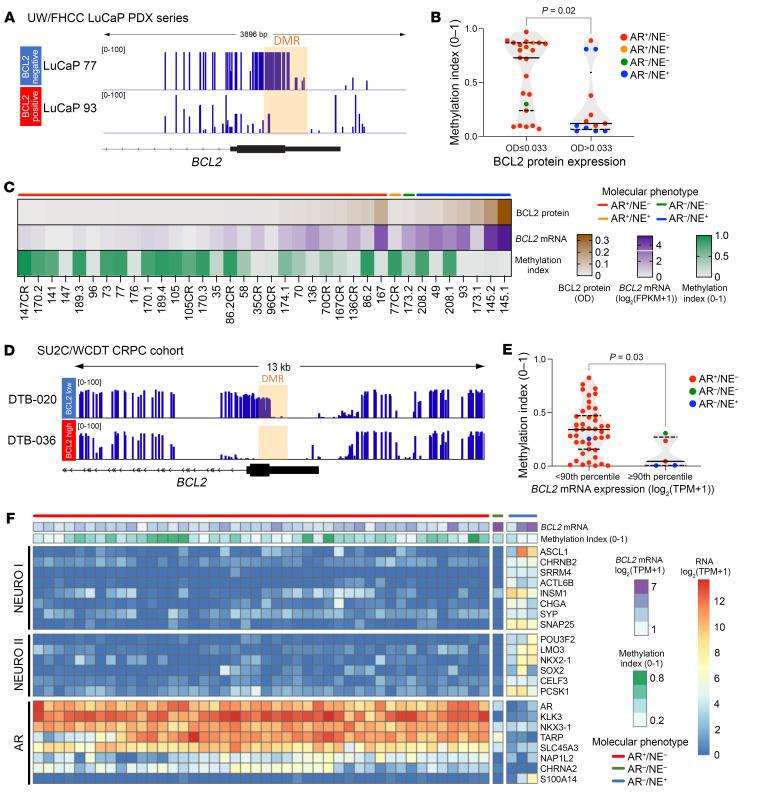
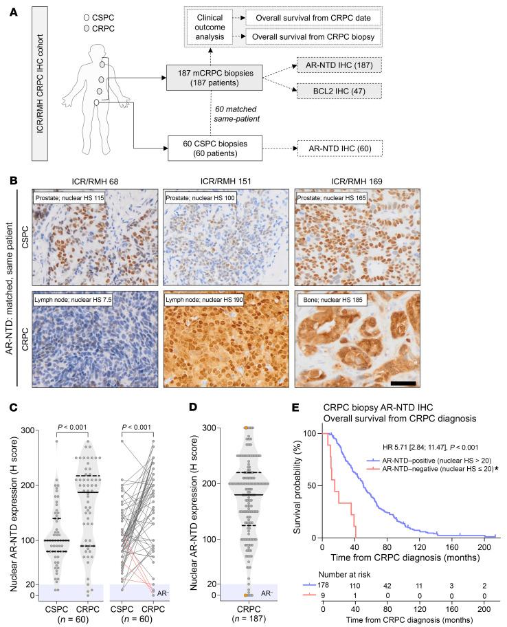
The widespread use of potent androgen receptor signaling inhibitors (ARSIs) has led to an increasing emergence of AR-independent castration-resistant prostate cancer (CRPC), typically driven by loss of AR expression, lineage plasticity, and transformation to prostate cancers (PCs) that exhibit phenotypes of neuroendocrine or basal-like cells. The anti-apoptotic protein BCL2 is upregulated in neuroendocrine cancers and may be a therapeutic target for this aggressive PC disease subset. There is an unmet clinical need, therefore, to clinically characterize BCL2 expression in metastatic CRPC (mCRPC), determine its association with AR expression, uncover its mechanisms of regulation, and evaluate BCL2 as a therapeutic target and/or biomarker with clinical utility. Here, using multiple PC biopsy cohorts and models, we demonstrate that BCL2 expression is enriched in AR-negative mCRPC, associating with shorter overall survival and resistance to ARSIs. Moreover, high BCL2 expression associates with lineage plasticity features and neuroendocrine marker positivity. We provide evidence that BCL2 expression is regulated by DNA methylation, associated with epithelial-mesenchymal transition, and increased by the neuronal transcription factor ASCL1. Finally, BCL2 inhibition had antitumor activity in some, but not all, BCL2-positive PC models, highlighting the need for combination strategies to enhance tumor cell apoptosis and enrich response.

摘要

广泛使用强效雄激素受体信号抑制剂(ARSIs)导致越来越多的雄激素受体非依赖性去势抵抗性前列腺癌(CRPC)出现,通常由 AR 表达丧失、谱系可塑性以及转化为表现出神经内分泌或基底样细胞表型的前列腺癌(PC)驱动。抗凋亡蛋白 BCL2 在神经内分泌癌中上调,可能是这种侵袭性 PC 疾病亚群的治疗靶点。因此,临床上需要对转移性 CRPC(mCRPC)中的 BCL2 表达进行临床特征分析,确定其与 AR 表达的关联,揭示其调控机制,并评估 BCL2 作为具有临床实用性的治疗靶点和/或生物标志物。在这里,我们使用多个 PC 活检队列和模型证明,BCL2 表达在 AR 阴性 mCRPC 中富集,与总生存期更短和对 ARSIs 的耐药性相关。此外,高 BCL2 表达与谱系可塑性特征和神经内分泌标志物阳性相关。我们提供的证据表明,BCL2 表达受 DNA 甲基化调控,与上皮-间充质转化相关,并由神经元转录因子 ASCL1 增加。最后,BCL2 抑制在一些但不是所有 BCL2 阳性 PC 模型中具有抗肿瘤活性,这凸显了需要联合策略来增强肿瘤细胞凋亡和富集反应。

https://cdn.ncbi.nlm.nih.gov/pmc/blobs/c69c/11405043/4d9216962945/jci-134-179998-g162.jpg

文献AI研究员

20分钟写一篇综述,助力文献阅读效率提升50倍。

立即体验

用中文搜PubMed

大模型驱动的PubMed中文搜索引擎

马上搜索

文档翻译

学术文献翻译模型,支持多种主流文档格式。

立即体验