Suppr超能文献

HPV 驱动的宫颈癌异质性:基于单细胞 RNA 测序分析的上皮细胞和肌成纤维细胞在肿瘤进展中作用的研究。

HPV-driven heterogeneity in cervical cancer: study on the role of epithelial cells and myofibroblasts in the tumor progression based on single-cell RNA sequencing analysis.

机构信息

Department of Ultrasound in Medicine, The Fourth Affiliated Hospital, Zhejiang University School of Medicine, Zhejiang University, Yiwu, Zhejiang, China.

出版信息

PeerJ. 2024 Sep 25;12:e18158. doi: 10.7717/peerj.18158. eCollection 2024.

Abstract

BACKGROUND

Cervical cancer (CC) is a neoplasia with a high heterogeneity. We aimed to explore the characteristics of tumor microenvironment (TME) for CC treatment.

METHODS

HPV positive (+) and negative (-) samples from cervical cancer (CC) patients were sourced from the Gene Expression Omnibus (GEO) database. The single-cell RNA sequencing (scRNA-seq) data were processed and annotated for cell types utilizing the Seurat package. Following this, the expression levels and biological roles of the marker genes were analyzed applying real-time PCR (RT-PCR) and transwell assays. Furthermore, the enrichment of genes with significantly differential expressions and copy number variations was assessed by the ClusterProlifer and inferCNV software packages.

RESULTS

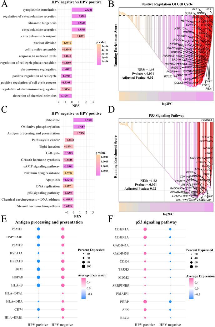
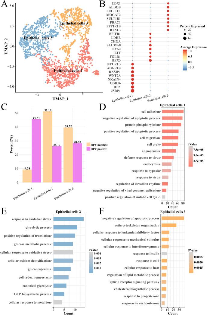
Seven main cell clusters were classified based on a total of 12,431 cells. The HPV- CC samples exhibited a higher immune cell infiltration level, while epithelial cells and myofibroblasts had higher proportion in the HPV+ CC samples with extensive heterogeneity. Immune pathways including antigen treatment and presentation, immunoglobulin production and T cell mediated immunity were significantly activated in the HPV- CC group with lower cell cycle and proliferation activity. However, the anti-tumor immunity of these cells was inhibited in HPV+ CC group with higher cell proliferation activity. Moreover, the amplification and loss of CNVs also supported that these cells in HPV- CC samples were prone to anti-tumor activation. Further cell validation results showed that except GZMA, the levels of APOC1, CEACAM6, FOXP3, SFRP4 and TFF3 were all higher in CC cells Hela, and that silencing TFF3 could inhibit the migration and invasion of CC cells .

CONCLUSION

This study highlighted the critical role of HPV infection in CC progression, providing a novel molecular basis for optimizing the current preventive screening and personalized treatment for the cancer.

摘要

背景

宫颈癌(CC)是一种具有高度异质性的肿瘤。我们旨在探索肿瘤微环境(TME)的特征,以用于 CC 治疗。

方法

从基因表达综合数据库(GEO)中获取 HPV 阳性(+)和阴性(-)的宫颈癌(CC)患者样本。使用 Seurat 包对单细胞 RNA 测序(scRNA-seq)数据进行处理和注释,以确定细胞类型。然后,应用实时 PCR(RT-PCR)和 Transwell 测定分析标记基因的表达水平和生物学功能。此外,通过 ClusterProlifer 和 inferCNV 软件包评估具有显著差异表达和拷贝数变异的基因的富集。

结果

基于总共 12431 个细胞,将七个主要细胞簇分类。HPV-CC 样本表现出更高的免疫细胞浸润水平,而 HPV+CC 样本中的上皮细胞和肌成纤维细胞比例更高,具有广泛的异质性。在 HPV-CC 组中,免疫途径包括抗原处理和呈递、免疫球蛋白产生和 T 细胞介导的免疫明显激活,细胞周期和增殖活性较低。然而,这些细胞的抗肿瘤免疫在 HPV+CC 组中受到抑制,细胞增殖活性较高。此外,CNV 的扩增和缺失也支持 HPV-CC 样本中的这些细胞易于抗肿瘤激活。进一步的细胞验证结果表明,除 GZMA 外,APOC1、CEACAM6、FOXP3、SFRP4 和 TFF3 在 CC 细胞 Hela 中的水平均较高,并且沉默 TFF3 可以抑制 CC 细胞的迁移和侵袭。

结论

本研究强调了 HPV 感染在 CC 进展中的关键作用,为优化当前的预防筛查和癌症的个性化治疗提供了新的分子基础。

https://cdn.ncbi.nlm.nih.gov/pmc/blobs/ed6f/11438433/efef9ee5d3ed/peerj-12-18158-g001.jpg

文献AI研究员

20分钟写一篇综述,助力文献阅读效率提升50倍。

立即体验

用中文搜PubMed

大模型驱动的PubMed中文搜索引擎

马上搜索

文档翻译

学术文献翻译模型,支持多种主流文档格式。

立即体验