Suppr超能文献

CXCL13 促进环状 RNA 疫苗诱导的广泛免疫反应。

CXCL13 promotes broad immune responses induced by circular RNA vaccines.

机构信息

National Key Laboratory of Agricultural Microbiology, Huazhong Agricultural University, Wuhan 430070, China.

Hubei Hongshan Laboratory, Wuhan 430070, China.

出版信息

Proc Natl Acad Sci U S A. 2024 Oct 29;121(44):e2406434121. doi: 10.1073/pnas.2406434121. Epub 2024 Oct 22.

Abstract

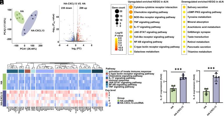
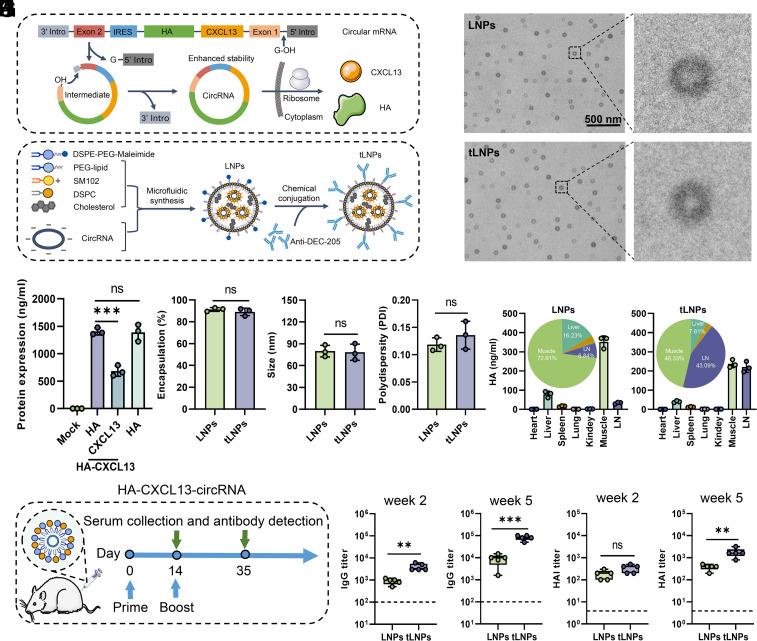
Antibody responses induced by current vaccines for influenza and SARS-CoV-2 often lack robust cross-reactivity. As hubs where diverse immune cells converge and interact, the alterations in the immune microenvironment within lymph nodes (LNs) are intricately linked to immune responses. Herein, we designed a lipid nanoparticle (LNP) loaded with circular RNA (circRNA) and targeted to LNs, in which CXCL13 was directly integrated into antigen-encoding circRNA strands. We demonstrated that CXCL13 alters the transcriptomic profiles of LNs, especially the upregulation of IL-21 and IL-4. Meanwhile, CXCL13 promotes the formation of germinal center and elicits robust antigen-specific T cell responses. With the codelivery of CXCL13 and the antigen, CXCL13 enhances cross-reactive antibodies against influenza virus and SARS-CoV-2, achieving protection against both homologous and heterologous influenza virus challenges in a mouse model. Notably, the targeted modification of LNP surfaces with antibodies helps address some of the challenges associated with lyophilized LNP vaccines, which is crucial for the long-term storage of LNP-circRNA vaccines. Overall, the circRNA-based antigen-CXCL13 coexpression system developed herein provides a simple and robust platform that enhances the magnitude and breadth of antibody responses against multiple viral glycoproteins, highlighting the potential utility of CXCL13 in inducing broad immune responses.

摘要

当前用于流感和 SARS-CoV-2 的疫苗诱导的抗体反应通常缺乏强大的交叉反应性。淋巴结 (LN) 中的免疫微环境的改变与免疫反应密切相关,因为 LN 是各种免疫细胞汇聚和相互作用的中心。在此,我们设计了一种负载环状 RNA (circRNA) 并靶向 LN 的脂质纳米颗粒 (LNP),其中 CXCL13 直接整合到抗原编码的 circRNA 链中。我们证明,CXCL13 改变了 LN 的转录组图谱,特别是上调了 IL-21 和 IL-4。同时,CXCL13 促进生发中心的形成,并引发强烈的抗原特异性 T 细胞反应。通过共递送 CXCL13 和抗原,CXCL13 增强了针对流感病毒和 SARS-CoV-2 的交叉反应性抗体,在小鼠模型中实现了对同源和异源流感病毒挑战的保护。值得注意的是,用抗体对 LNP 表面进行靶向修饰有助于解决与冻干 LNP 疫苗相关的一些挑战,这对于 LNP-circRNA 疫苗的长期储存至关重要。总的来说,本文开发的基于 circRNA 的抗原-CXCL13 共表达系统提供了一个简单而强大的平台,可增强针对多种病毒糖蛋白的抗体反应的幅度和广度,突出了 CXCL13 在诱导广泛免疫反应方面的潜力。

https://cdn.ncbi.nlm.nih.gov/pmc/blobs/c43f/11536096/57ab77bb3449/pnas.2406434121fig01.jpg

文献AI研究员

20分钟写一篇综述,助力文献阅读效率提升50倍。

立即体验

用中文搜PubMed

大模型驱动的PubMed中文搜索引擎

马上搜索

文档翻译

学术文献翻译模型,支持多种主流文档格式。

立即体验