Suppr超能文献

肿瘤来源的粒细胞集落刺激因子在骨肉瘤模型中诱导免疫抑制微环境,降低对嵌合抗原受体GD2(CAR.GD2)T细胞的反应。

Tumor-derived G-CSF induces an immunosuppressive microenvironment in an osteosarcoma model, reducing response to CAR.GD2 T-cells.

作者信息

Pezzella Michele, Quintarelli Concetta, Quadraccia Maria C, Sarcinelli Andrea, Manni Simona, Iaffaldano Laura, Ottaviani Alessio, Ciccone Roselia, Camera Antonio, D'Amore Maria L, Di Cecca Stefano, Sinibaldi Matilde, Guercio Marika, Aurigemma Mariasole, De Falco Pamela, Fustaino Valentina, Rota Rossella, Pomella Silvia, Cassandri Matteo, Di Giannatale Angela, Agrati Chiara, Bordoni Veronica, Guarracino Federica, Massa Michele, Del Baldo Giada, Becilli Marco, Milano Giuseppe M, Del Bufalo Francesca, Locatelli Franco, De Angelis Biagio

机构信息

Department of Onco-Haematology and Cell and Gene Therapy, Bambino Gesù Children's Hospital, IRCCS, San Paolo N°15 Street, 00146, Rome, Italy.

Department of Clinical Medicine and Surgery, Federico II University of Naples, 80131, Naples, Italy.

出版信息

J Hematol Oncol. 2024 Dec 18;17(1):127. doi: 10.1186/s13045-024-01641-7.

Abstract

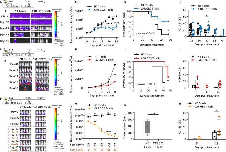
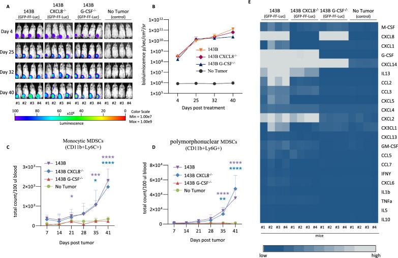
Sarcomas are rare, mesenchymal tumors, representing about 10-15% of all childhood cancers. GD2 is a suitable target for chimeric antigen receptor (CAR) T-cell therapy due to its overexpression in several solid tumors. In this preclinical study, we investigated the potential use of iCasp9.2A.GD2.CAR-CD28.4-1BBζ (CAR.GD2) T-cells as a treatment option for patients who have GD2-positive sarcomas and we sought to identify factors shaping hostile tumor microenvironment in this setting. GD2 expression was evaluated by flow-cytometry on primary tumor biopsies of pediatric sarcoma patients. GD2 expression in sarcoma cells was also evaluated in response to an enhancer of zeste homolog 2 (EZH2) inhibitor (Tazemetostat). The antitumor activity of CAR.GD2 T-cells was evaluated both in vitro and in vivo preclinical models of orthotopic and/or metastatic soft-tissue and bone sarcomas. GD2 expression was detected in 55% of the primary tumors. Notably, the Osteosarcoma and Alveolar Rhabdomyosarcomas subtypes exhibited the highest GD2 expression levels, while Ewing sarcoma showed the lowest. CAR.GD2 T-cells show a significant tumor control both in vitro and in vivo models of GD2-expressing tumors. Pretreatment with an EZH2 inhibitor (Tazemetostat) upregulating GD2 expression, sensitizes GD2 sarcoma cells to CAR.GD2 T-cells cytotoxic activity. Moreover, in mouse models of disseminated Rhabdomyosarcomas and orthotopic Osteosarcoma, CAR.GD2 T-cells showed both a vigorous anti-tumor activity and long-term persistence as compared to un-transduced T-cells. The presence of immunosuppressive murine myeloid-derived suppressor (MDSC) cells significantly reduces long-term anti-tumour activity of infused CAR.GD2 T-cells. Tumor-derived G-CSF was found to be one of the key factors driving expansion of immunosuppressive murine and human MDSC, thus indirectly limiting the efficacy of CAR.GD2 T-cells. Our preclinical data strongly suggest that CAR.GD2 T-cells hold promise as a potential therapeutic option for the treatment of patients with GD2-positive sarcomas. Strategies to tackle hostile immunosuppressive MDSC are desirable to optimize CAR.GD2 T-cell activity.

摘要

肉瘤是罕见的间充质肿瘤,约占所有儿童癌症的10 - 15%。由于GD2在几种实体瘤中过度表达,它是嵌合抗原受体(CAR)T细胞疗法的合适靶点。在这项临床前研究中,我们研究了iCasp9.2A.GD2.CAR - CD28.4 - 1BBζ(CAR.GD2)T细胞作为GD2阳性肉瘤患者治疗选择的潜在用途,并试图确定在这种情况下塑造敌对肿瘤微环境的因素。通过流式细胞术评估小儿肉瘤患者原发性肿瘤活检组织中的GD2表达。还评估了肉瘤细胞中GD2表达对zeste同源物2(EZH2)抑制剂(他泽司他)增强剂的反应。在原位和/或转移性软组织和骨肉瘤的临床前体外和体内模型中评估了CAR.GD2 T细胞的抗肿瘤活性。在55%的原发性肿瘤中检测到GD2表达。值得注意的是,骨肉瘤和肺泡横纹肌肉瘤亚型表现出最高的GD2表达水平,而尤因肉瘤表现出最低水平。CAR.GD2 T细胞在表达GD2的肿瘤的体外和体内模型中均显示出显著的肿瘤控制作用。用上调GD2表达的EZH2抑制剂(他泽司他)预处理可使GD2肉瘤细胞对CAR.GD2 T细胞的细胞毒活性敏感。此外,在播散性横纹肌肉瘤和原位骨肉瘤的小鼠模型中,与未转导的T细胞相比,CAR.GD2 T细胞显示出强大的抗肿瘤活性和长期持久性。免疫抑制性小鼠骨髓来源的抑制(MDSC)细胞的存在显著降低了输注的CAR.GD2 T细胞的长期抗肿瘤活性。发现肿瘤来源的粒细胞集落刺激因子(G - CSF)是驱动免疫抑制性小鼠和人类MDSC扩增的关键因素之一,从而间接限制了CAR.GD2 T细胞的疗效。我们的临床前数据强烈表明,CAR.GD2 T细胞有望成为治疗GD2阳性肉瘤患者的潜在治疗选择。应对敌对免疫抑制性MDSC的策略对于优化CAR.GD2 T细胞活性是可取的。

https://cdn.ncbi.nlm.nih.gov/pmc/blobs/cc10/11656657/8b2625dabed9/13045_2024_1641_Fig1_HTML.jpg

文献AI研究员

20分钟写一篇综述,助力文献阅读效率提升50倍。

立即体验

用中文搜PubMed

大模型驱动的PubMed中文搜索引擎

马上搜索

文档翻译

学术文献翻译模型,支持多种主流文档格式。

立即体验