Suppr超能文献

mTOR/RILP调节的自噬通量在糖尿病小鼠心肌缺血再灌注易感性增加中的机制

Mechanism of mTOR/RILP-regulated autophagic flux in increased susceptibility to myocardial ischemia-reperfusion in diabetic mice.

作者信息

Zhao Jiyao, Shi Wei, Zheng Yan, Wang Junjie, Yuan Muzhao, Anwar Yultuz, He Yuxuan, Ma Haiping, Wu Jianjiang

机构信息

Department of Anesthesiology, The First Affiliated Hospital of Xinjiang Medical University, Urumqi, China.

Catheterization Laboratory, Changji Prefecture People's Hospital, Changji Hui Autonomous Prefecture, China.

出版信息

Front Pharmacol. 2025 Jan 31;15:1506401. doi: 10.3389/fphar.2024.1506401. eCollection 2024.

Abstract

BACKGROUND

The increased myocardial vulnerability that occurs in diabetic patients following an ischemia-reperfusion injury (I/RI) represents a significant perioperative safety risk. A comprehensive understanding of the intrinsic mechanisms underlying this phenomenon is therefore of paramount importance.

PURPOSES

The objective of this study is to investigate the potential mechanism of action between impaired autophagic flux and increased vulnerability in diabetic myocardium. This will provide a foundation for the clinical search for effective preventive and curative measures.

METHODS

The transcriptomic alterations in autophagy-related genes following myocardial exposure to I/RI were analyzed by single-cell sequencing. This was followed by the validation of potential mechanisms of action between impaired autophagic flux and increased susceptibility at the cellular and animal levels, respectively.

RESULTS

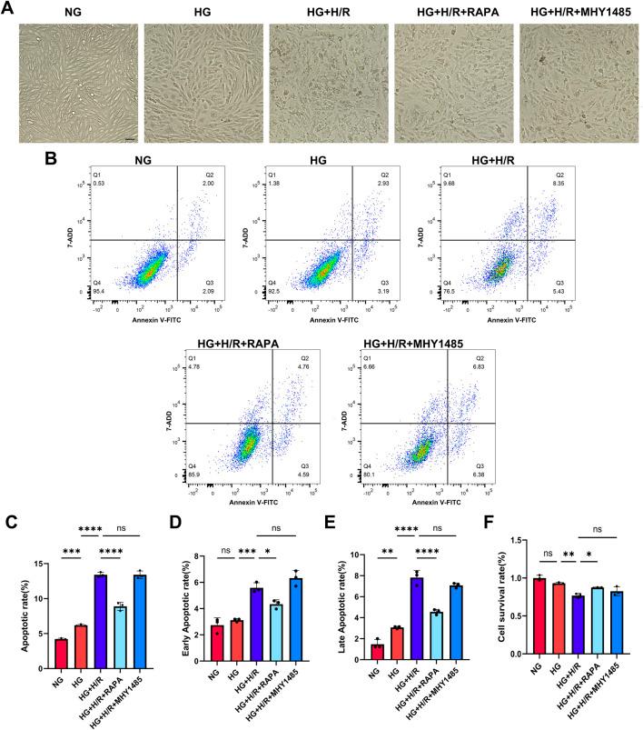
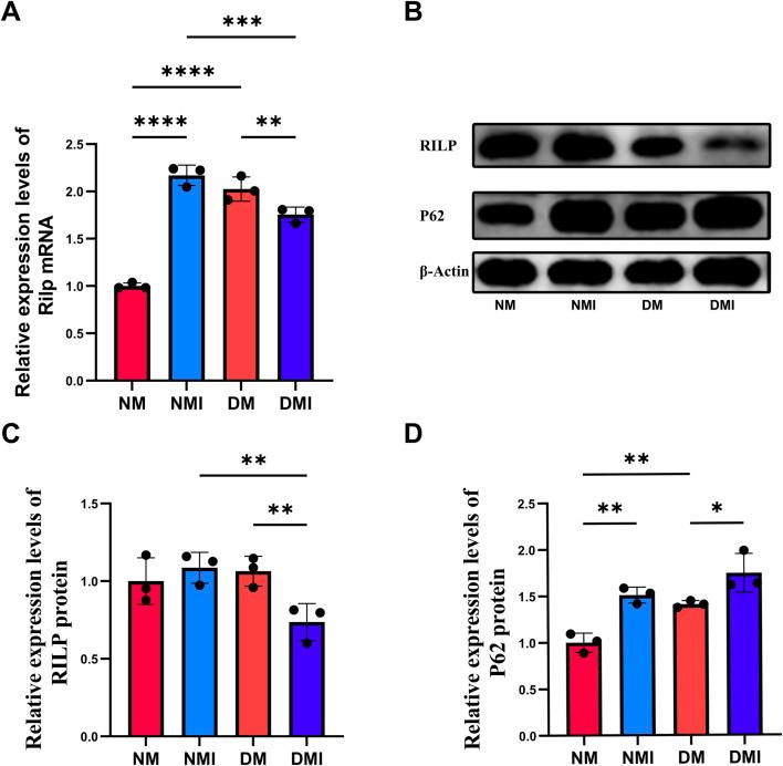
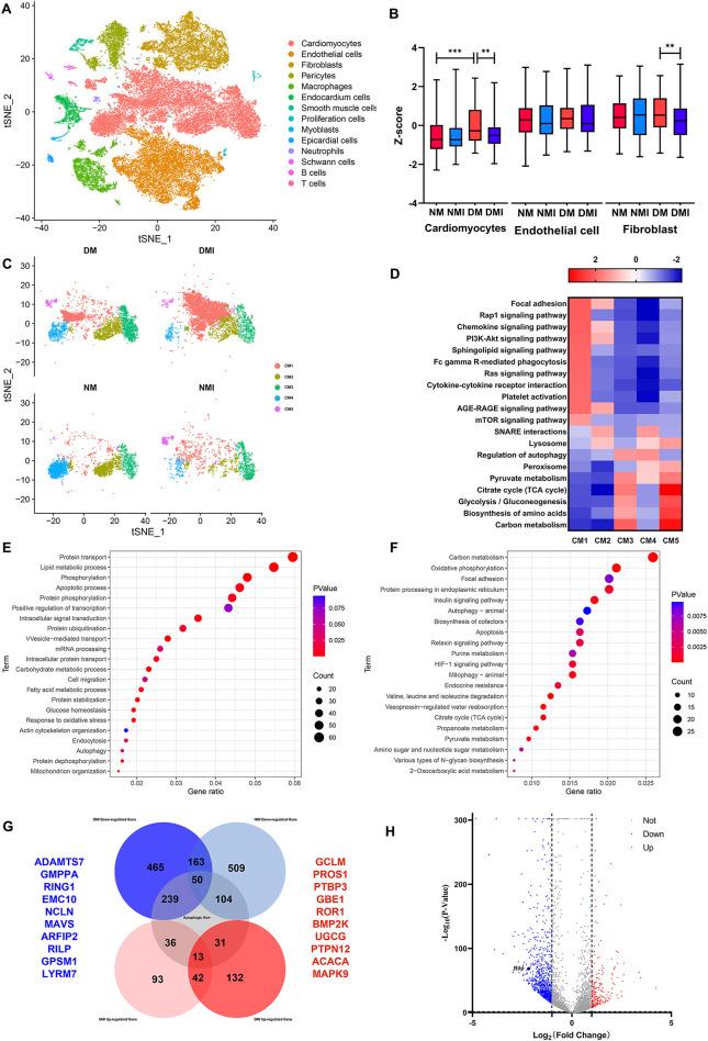
After I/RI in diabetic myocardium, there was a significant increase in the number of CM1 subgroups and a specific downregulation of 239 autophagy-related genes led by RILP. HE staining revealed that myocardial injury was exacerbated in diabetic mice subjected to I/RI. Transmission electron microscopy revealed that the accumulation of autophagic vesicles in cardiomyocytes of diabetic mice resulted in impaired autophagic flux. qRT-PCR revealed that the expression of RILP was significantly reduced in diabetic mice subjected to I/RI. WB showed that P62 was significantly increased and RILP was significantly decreased in diabetic mice subjected to I/RI compared to healthy mice. Inhibition of mTOR during hypoxia/reoxygenation (H/R) injury restored RILP expression and attenuated cellular injury in cardiomyocytes cultured with high glucose.

CONCLUSION

Following I/RI in diabetic myocardium, an increase in the CM1 subpopulation and a reduction in RILP expression result in impaired autophagic flux. Regulation of the mTOR/RILP pathway can restore impaired autophagic flux and improve myocardial vulnerability, thereby exerting cardioprotective effects.

摘要

背景

糖尿病患者在缺血再灌注损伤(I/RI)后出现的心肌易损性增加是围手术期的重大安全风险。因此,全面了解这一现象背后的内在机制至关重要。

目的

本研究旨在探讨自噬通量受损与糖尿病心肌易损性增加之间的潜在作用机制。这将为临床寻找有效的预防和治疗措施提供依据。

方法

通过单细胞测序分析心肌暴露于I/RI后自噬相关基因的转录组变化。随后分别在细胞和动物水平验证自噬通量受损与易感性增加之间的潜在作用机制。

结果

糖尿病心肌发生I/RI后,CM1亚群数量显著增加,以RILP为首的239个自噬相关基因特异性下调。苏木精-伊红染色显示,接受I/RI的糖尿病小鼠心肌损伤加剧。透射电子显微镜显示,糖尿病小鼠心肌细胞中自噬小泡的积累导致自噬通量受损。定量逆转录聚合酶链反应显示,接受I/RI的糖尿病小鼠中RILP表达显著降低。蛋白质免疫印迹法显示,与健康小鼠相比,接受I/RI的糖尿病小鼠中P62显著增加,RILP显著降低。在缺氧/复氧(H/R)损伤期间抑制雷帕霉素靶蛋白(mTOR)可恢复RILP表达,并减轻高糖培养的心肌细胞的细胞损伤。

结论

糖尿病心肌发生I/RI后,CM1亚群增加和RILP表达降低导致自噬通量受损。调节mTOR/RILP通路可恢复受损的自噬通量,改善心肌易损性,从而发挥心脏保护作用。

https://cdn.ncbi.nlm.nih.gov/pmc/blobs/d5a1/11825452/5fa5b376dc42/fphar-15-1506401-g001.jpg

文献AI研究员

20分钟写一篇综述,助力文献阅读效率提升50倍。

立即体验

用中文搜PubMed

大模型驱动的PubMed中文搜索引擎

马上搜索

文档翻译

学术文献翻译模型,支持多种主流文档格式。

立即体验